ZHCU909 September   2020 LM51561H , LM51561H-Q1 , LM5156H , LM5156H-Q1

 

  1.   商标
  2. 1引言
    1. 1.1 特性
    2. 1.2 应用原理图
    3. 1.3 电气参数
  3. 2EVM 设置
    1. 2.1 EVM 连接器和测试点
  4. 3测试过程
    1. 3.1 测试设备
    2. 3.2 预防措施
  5. 4测试结果
    1. 4.1 效率曲线
    2. 4.2 负载稳定度
    3. 4.3 热性能
    4. 4.4 稳态波形
    5. 4.5 启动波形
    6. 4.6 负载瞬态波形
    7. 4.7 负载短路
    8. 4.8 交流环路响应
  6. 5PCB 布局
  7. 6原理图
  8. 7物料清单

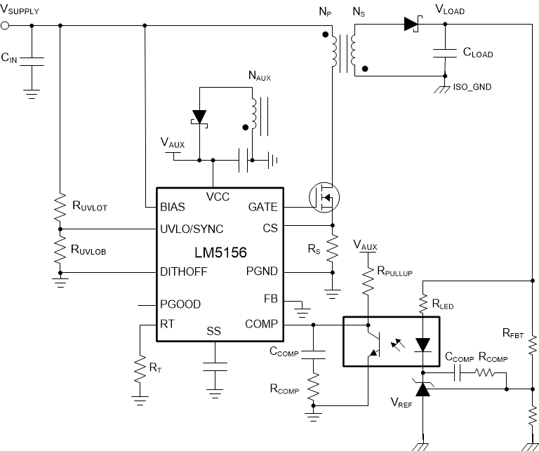
应用原理图

LM5156HEVM-FLY 支持多种配置。图 1-1 显示了 LM5156HEVM-FLY 的标准配置,而表 1-1 中的参数对该配置有效。

GUID-20200901-CA0I-QCKT-Z3JX-RQ2J45NJDSWS-low.gif图 1-1 应用电路