ZHCU891 May   2022 TPSI3050 , TPSI3050-Q1 , TPSI3052 , TPSI3052-Q1

 

  1.   说明
  2.   资源
  3.   特性
  4.   应用
  5.   5
  6. 1系统说明
    1. 1.1 系统设计原理
  7. 2系统概述
    1. 2.1 方框图
    2. 2.2 重点产品
    3. 2.3 设计注意事项
      1. 2.3.1 TPSI3050-Q1
      2. 2.3.2 AMC23C10
      3. 2.3.3 SN74HCS72 和 TMUX1219
  8. 3硬件、软件、测试要求和测试结果
    1. 3.1 硬件要求
    2. 3.2 测试设置
    3. 3.3 测试结果
  9. 4设计和文档支持
    1. 4.1 设计文件
      1. 4.1.1 原理图
      2. 4.1.2 BOM
      3. 4.1.3 Altium 项目
      4. 4.1.4 装配图
        1. 4.1.4.1 Gerber 文件
    2. 4.2 文档支持
    3. 4.3 支持资源
    4. 4.4 商标
  10. 5作者简介

AMC23C10

AMC23C10 是一款响应时间短的精密隔离式比较器,专门设计用于过零检测,可检测必须与低压电路实现电隔离的高压信号。开漏和推挽输出与输入电路由抗电磁干扰性能极强的隔离栅隔开。该隔离栅经认证可提供高达 5kVRMS 的增强型电隔离,符合 UL1577 标准,并且可支持最高 1kVPK 的工作电压。该器件提供一个开漏输出和一个推挽输出,传播延迟不到 300 ns。集成 LDO 在高压侧支持 3V 至 27V 的工作电压范围,因此该比较器能够采用栅极驱动器电源供电。低压侧工作电压范围为 2.7V 至 5.5V。

AMC23C10 的特性:

  • 高侧电源具有宽电压范围:3V 至 27V
  • 低侧电源电压范围:2.7V 至 5.5V
  • 跳变阈值误差:±6 mV(最大值)
  • 传播延迟:290 ns(典型值)
  • 高 CMTI:100 kV/µs(最小值)
  • 开漏和推挽输出
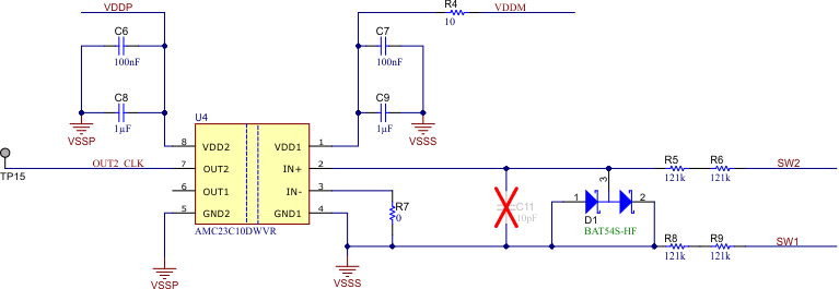
GUID-20220228-SS0I-8CRB-NSDS-TTL1NL7QMTG7-low.gif图 2-3 过零检测电路

对于 VDD1 和 VDD2,建议添加一个与低 ESR、0.1 uF 陶瓷电容器并联的 1 uF 电容器。TPSI3050-Q1 通过具有 5V 电压轨的 VDDM 引脚在 HV 侧为 AMC23C10 供电。TPSI3050-Q1 的这一特性降低了系统复杂性和成本,并减少了布板空间。

图 2-3 展示了 IN- 输入接地以有效比较反向并联二极管 D1 上的电压摆幅。输入 IN+ 通过 R4、R5、R7 和 R8 连接到交流电源。在选择这些电阻器时,一定要注意额定电压、功耗和开关延迟。电阻器必须能够承受高压交流电源。建议使用串联电阻以满足电压规格。本参考设计使用两个电阻器尺寸 (2010),额定电压为 400V DC。务必注意在电阻器上的功耗和零电压检测精度之间进行权衡。电源开关和电阻器的寄生电容会因零电压检测而产生 RC 延迟。这种延迟会影响发生过零开关的电压。减小电阻值会减少延迟,并且负载连接到接近零伏的源极。

在此设计中,使用 242 kΩ 的电阻来偏置二极管并实现过零检测。交流电源是 110VAC 信号,频率为 60 Hz。该设计在 10.4V 时以 180.8 µs 延迟连接负载。此延迟主要由 (R4+R5) 的 RC 常数和功率 FET 的输出电容决定,而不是隔离比较器、低侧逻辑电路或 TPSI3050-Q1 的启用延迟。图 3-3 展示了开关操作的详细信息。以下公式展示了所选电阻器的峰值和平均功耗的计算方式。R 值是串联电阻之和 R = (R4+R5) = (R7+R8)。

Equation3. IPK= VPKR = 110 VRMS×2242 kΩ = 0.64 mA)
Equation4. PPK =VRMS × 22R = 110 VRMS × 22242 kΩ = 100 mW
Equation5. PAVG =VRMS2R = 50 mW

选择串联二极管时,压降必须高于 AMC23C10 的标称开关阈值电压。AMC23C10 需要高于其标称开关阈值 +/-12.5 mV 的电压来检测有效输入。为本参考设计选择的二极管是 BAT54S-HF。该二极管能够在非常低的电流电平下提供必要的压降。图 2-4 展示了 BAT54S-HF 的正向压降特性。电容器 C11 有助于过滤来自交流电源的高频噪声,但是,C11 也可以增加传播延迟以检测过零电压。在此设计中,未填充 C11,目的是保持较低的传播延迟。

GUID-20220228-SS0I-GBWR-K1BB-ML7XTHWMG1M0-low.png图 2-4 二极管压降