ZHCU839B January   2020  – April 2021 TPS562207

 

  1.   商标
  2. 1引言
  3. 2性能规格汇总
  4. 3更改
    1. 3.1 输出电压设定点
  5. 4测试设置和结果
    1. 4.1  输入/输出连接
    2. 4.2  启动过程
    3. 4.3  效率
    4. 4.4  负载调节
    5. 4.5  线路调节
    6. 4.6  负载瞬态响应
    7. 4.7  输出电压纹波
    8. 4.8  输入电压纹波
    9. 4.9  启动
    10. 4.10 关断
  6. 5电路板布局
    1. 5.1 布局
  7. 6原理图、物料清单和参考文献
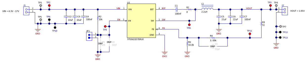
    1. 6.1 原理图
    2. 6.2 物料清单
  8. 7参考编号
  9. 8修订历史记录

原理图

图 6-1 是 TPS562207EVM 的原理图。

GUID-20200722-CA0I-VJJ6-JTZC-VP5VHBGCNWJN-low.gif图 6-1 TPS562207EVM 原理图