ZHCSJK0A April   2019  – September 2019 UC1843B-SP

PRODUCTION DATA.  

  1. 特性
  2. 应用
  3. 说明
    1.     Device Images
      1.      简化原理图
  4. 修订历史记录
  5. Pin Configuration and Functions
    1.     Pin Functions
  6. Specifications
    1. 6.1 Absolute Maximum Ratings
    2. 6.2 ESD Ratings
    3. 6.3 Recommended Operating Conditions
    4. 6.4 Thermal Information
    5. 6.5 Electrical Characteristics
    6. 6.6 Typical Characteristics
  7. Detailed Description
    1. 7.1 Overview
    2. 7.2 Functional Block Diagram
    3. 7.3 Feature Description
      1. 7.3.1 UVLO
      2. 7.3.2 Reference
      3. 7.3.3 Totem-Pole Output
    4. 7.4 Device Functional Modes
  8. Application and Implementation
    1. 8.1 Application Information
    2. 8.2 Typical Application
      1. 8.2.1 Design Requirements
      2. 8.2.2 Detailed Design Procedure
        1. 8.2.2.1 Switching Frequency
        2. 8.2.2.2 Transformer
        3. 8.2.2.3 RCD Diode Clamp
        4. 8.2.2.4 Output Diode
        5. 8.2.2.5 Output Filter and Capacitor
        6. 8.2.2.6 Compensation
        7. 8.2.2.7 Sense Resistor and Slope Compensation
      3. 8.2.3 Application Curves
  9. Power Supply Recommendations
  10. 10Layout
    1. 10.1 Layout Guidelines
      1. 10.1.1 Feedback Traces
      2. 10.1.2 Input/Output Capacitors
      3. 10.1.3 Compensation Components
      4. 10.1.4 Traces and Ground Planes
    2. 10.2 Layout Example
  11. 11器件和文档支持
    1. 11.1 接收文档更新通知
    2. 11.2 社区资源
    3. 11.3 商标
    4. 11.4 静电放电警告
    5. 11.5 Glossary
  12. 12机械、封装和可订购信息

Feature Description

UC1843B-SP is a current mode controller, used to support various topologies such as forward, flyback, buck, and boost. Using an external interface circuit will also support half-bridge, full-bridge, and push-pull configurations.

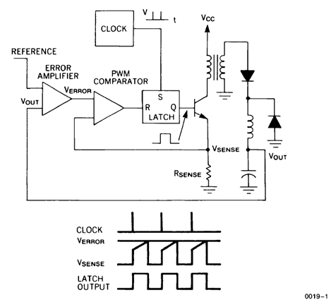
Figure 2 shows the two-loop current-mode control system. A clock signal initiates power pulses at a fixed frequency. The termination of each pulse occurs when an analog of the inductor current reaches a threshold established by the error signal. In this way, the error signal actually controls peak inductor current. This contrasts with voltage control in which the error signal directly controls pulse width without regard to inductor current.

Several performance advantages result from the use of current-mode control. First, an input voltage feed-forward characteristic is achieved; that is, the control circuit instantaneously corrects for input voltage variations without using up any of the error amplifier’s dynamic range. Therefore, line regulation is excellent and the error amplifier can be dedicated to correcting for load variations exclusively.

UC1843B-SP two_loop_current_mode_LUSC14.gifFigure 2. Two-Loop Current-Mode Control System

For converters in which inductor current is continuous, controlling peak current is nearly equivalent to controlling average current. Therefore, when such converters employ current-mode control, the purposes of small signal analysis (see Figure 3). The two pole control to output frequency response of these converters is reduced to a single-pole (filter capacitor in parallel with load) response. One result is that the error amplifier compensation can be designed to yield a stable closed-loop converter response with greater gain bandwidth than would be possible with pulse-width control, giving the supply improved small signal dynamic response to changing loads. A second result is that the error amplifier compensation circuit becomes simpler, as shown in Figure 4.

Capacitor Ci and resistor Ri, in Figure 4(A), add a low frequency zero, which cancels one of the two control to output poles of non-current mode converters. For large signal load changes, in which converter response is limited by inductor slew rate, the error amplifier saturates while the inductor is catching up with the load. During this time, Ci charges to an abnormal level. When the inductor current reaches its required level, the voltage on Ci causes a corresponding error in supply output voltage. The recovery time is RizCi, which may be long. However, the compensation network of Figure 4(B) can be used where current-mode control has eliminated the inductor pole. Large-signal dynamic response is then greatly improved due to the absence of Ci.

Current limiting is greatly simplified with current mode control. Pulse-by-pulse limiting is, of course, inherent in the control scheme. Furthermore, an upper limit on the peak current can be established by simply clamping the error voltage. Accurate current limiting allows optimization of magnetic and power semiconductor elements while ensuring reliable supply operation.

Finally, current-mode controlled power stages can be operated in parallel with equal current sharing. This opens the possibility of a modular approach to power supply design.

UC1843B-SP inductor_current_source_LUSC14.gifFigure 3. Inductor Looks Like a Current Source to Small Signals
UC1843B-SP reqd_error_amp_direct_LUSC14.gif
A. Direct duty cycle control
UC1843B-SP reqd_error_amp_current_LUSC14.gif
B. Current mode control
Figure 4. Required Error Amplifier Compensation for Continuous Inductor Current Designs