ZHCS987C June   2012  – September 2017

PRODUCTION DATA.  

  1. 特性
  2. 应用
  3. 说明
  4. 修订历史
  5. Pin Configuration and Functions
  6. Specifications
    1. 6.1  Absolute Maximum Ratings
    2. 6.2  ESD Ratings
    3. 6.3  Recommended Operating Conditions
    4. 6.4  Thermal Information
    5. 6.5  Electrical Characteristics: Front-End Amplification (Weight-Scale Signal Chain)
    6. 6.6  Electrical Characteristics: Body Composition Measurement Front-End
    7. 6.7  Electrical Characteristics: Analog-to-Digital Converter
    8. 6.8  Electrical Characteristics: Digital Input/Output
    9. 6.9  Timing Requirements: Serial Interface Timing
    10. 6.10 Typical Characteristics
  7. Detailed Description
    1. 7.1 Overview
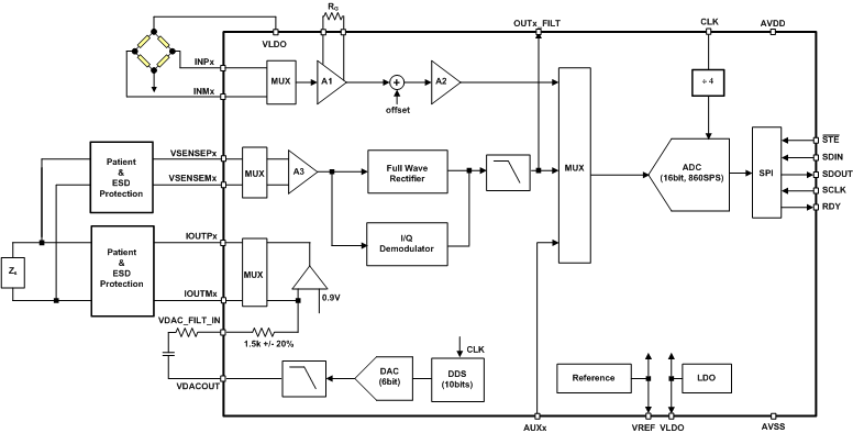
    2. 7.2 Functional Block Diagram
    3. 7.3 Feature Description
      1. 7.3.1 Weight-Scale Analog Front-End
        1. 7.3.1.1 Input Common Mode Range
        2. 7.3.1.2 Input Differential Dynamic Range
        3. 7.3.1.3 Offset Correction DAC
          1. 7.3.1.3.1 Offset Correction Example
      2. 7.3.2 Body Composition Measurement Analog Front-End
        1. 7.3.2.1 AC Rectification
        2. 7.3.2.2 I/Q Demodulation
      3. 7.3.3 Digitizer
        1. 7.3.3.1 Multiplexer
        2. 7.3.3.2 Analog-to-Digital Converter
      4. 7.3.4 Reset and Power-Up
      5. 7.3.5 Duty Cycling for Low Power
    4. 7.4 Device Functional Modes
      1. 7.4.1 Operating Modes
    5. 7.5 Programming
      1. 7.5.1 Serial Interface
        1. 7.5.1.1 SPI Enable (STE)
        2. 7.5.1.2 Serial Clock (SCLK)
        3. 7.5.1.3 Data Input (SDIN)
        4. 7.5.1.4 Data Output (SDOUT)
        5. 7.5.1.5 Data Ready (RDY)
    6. 7.6 Register Maps
      1. 7.6.1 Register Map
        1. 7.6.1.1  ADC_DATA_RESULT (Address 0x00, Default 0x0000)
        2. 7.6.1.2  ADC_CONTROL_REGISTER1 (Address 0x01, Default 0x01C3)
        3. 7.6.1.3  MISC_REGISTER1 (Address 0x02, Default 0x8000)
        4. 7.6.1.4  MISC_REGISTER2 (Address 0x03, Default 0x7FFF)
        5. 7.6.1.5  DEVICE_CONTROL1 (Address 0x09, Default 0x0000)
        6. 7.6.1.6  ISW_MUX (Address 0x0A, Default 0x0000)
        7. 7.6.1.7  VSENSE_MUX (Address 0x0B, Default 0x0000)
        8. 7.6.1.8  IQ_MODE_ENABLE (Address 0x0C, Default 0x0000)
        9. 7.6.1.9  WEIGHT_SCALE_CONTROL (Address 0x0D, Default 0x0000)
        10. 7.6.1.10 BCM_DAC_FREQ (Address 0x0E, Default 0x0000)
        11. 7.6.1.11 DEVICE_CONTROL2 (Address 0x0F, Default 0x0000)
        12. 7.6.1.12 ADC_CONTROL_REGISTER2 (Address 0x10, Default 0x0000)
        13. 7.6.1.13 MISC_REGISTER3 (Address 0x1A, Default 0x0000)
  8. Application and Implementation
    1. 8.1 Application Information
      1. 8.1.1 BCM Channel Connections
      2. 8.1.2 Handling Oscillation of the Excitation Amplifier
      3. 8.1.3 Achieving Deterministic Phase in the IQ Mode
    2. 8.2 Typical Application
      1. 8.2.1 Design Requirements
      2. 8.2.2 Detailed Design Procedure
      3. 8.2.3 Application Curve
  9. Power Supply Recommendations
    1. 9.1 Power-Supply Recommendation and Initialization
  10. 10Layout
    1. 10.1 Layout Guidelines
    2. 10.2 Layout Example
  11. 11器件和文档支持
    1. 11.1 接收文档更新通知
    2. 11.2 社区资源
    3. 11.3 商标
    4. 11.4 静电放电警告
    5. 11.5 Glossary
  12. 12机械、封装和可订购信息

特性

  • 体重秤前端:
    • 支持最多四路称重传感器输入
    • 通过片上称重传感器 1.7V 激励电压进行比例式测量
    • 68nVrms 输入参考噪声
      (0.1Hz 至 2Hz)
    • 最佳线性:满量程的 0.01%
    • 体重计测量:540µA
  • 主体组成部分前端:
    • 支持高达 3 个双向四电极波 (Tetra-Polar) 复杂阻抗测量
    • 6 位,每秒1百万次采样 (1-MSPS) 正弦波生成数模转换器 (DAC)
    • 247.5µArms、±20% 激励源
    • 在 2Hz 带宽中具有 0.1Ω 测量 RMS 噪声
    • 人体成分测量:970µA
  • 模数转换器 (ADC):
    • 16 位、860SPS
    • 电源电流:110µA

应用

    可进行人体成分测量的体重秤

说明

AFE4300 是一款低成本模拟前端,此模拟前端有两个独立的信号链:一个信号链用于体重计 (WS) 测量,而另外一个信号链用于体成分测量 (BCM) 分析。一个 16 位,860SPS 模数转换器 (ADC) 在两个信号链间复用。体重测量信号链包括一个可由外部电阻器设定增益的仪器放大器 (INA),后接一个用于偏移校正的 6 位数模转换器 (DAC),和一个驱动外部桥/负载单元(有一个用于比例式测量的 1.7V 固定电压)的电路。

AFE4300 还可通过产生一个进入人体的正弦电流来测量人体成分。此正弦电流由一个内部模式生成器和一个 6 位,1MSPS DAC 生成。一个电压电流转换器将这个正弦电流应用在两个端子之间的人体上。在这两个端子上生成的电压是由人体的阻抗生成的,此电压由一个差分放大器测量,再经过整流,且其振幅由 16 位 ADC 提取并测量。

AFE4300 的工作电压范围为 2V 至 3.6V,额定温度为 0°C 至 +70°C,并采用 LQFP-80 封装。

器件信息(1)

器件型号 封装 封装尺寸(标称值)
AFE4300 LQFP (80) 12.00mm x 12.00mm
  1. 如需了解所有可用封装,请参阅数据表末尾的可订购产品附录。

功能框图

AFE4300 pg1_fbd_SBAS586.gif