ZHCS229C September   2011  – January 2020 BQ24725A

PRODUCTION DATA.  

  1. 特性
  2. 应用
  3. 说明
  4. 修订历史记录
  5. Pin Configuration and Functions
    1.     Pin Functions
  6. Specifications
    1. 6.1 Absolute Maximum Ratings
    2. 6.2 ESD Ratings
    3. 6.3 Recommended Operating Conditions
    4. 6.4 Thermal Information
    5. 6.5 Electrical Characteristics
    6. 6.6 Timing Characteristics
    7. 6.7 Typical Characteristics
  7. Parameter Measurement Information
  8. Detailed Description
    1. 8.1 Overview
    2. 8.2 Functional Block Diagram
    3. 8.3 Feature Description
      1. 8.3.1 SMBus Interface
    4. 8.4 Device Functional Modes
      1. 8.4.1  Adapter Detect and ACOK Output
      2. 8.4.2  Adapter Over Voltage (ACOVP)
      3. 8.4.3  System Power Selection
      4. 8.4.4  Battery LEARN Cycle
      5. 8.4.5  Enable and Disable Charging
      6. 8.4.6  Automatic Internal Soft-Start Charger Current
      7. 8.4.7  High Accuracy Current Sense Amplifier
      8. 8.4.8  Charge Timeout
      9. 8.4.9  Converter Operation
      10. 8.4.10 Continuous Conduction Mode (CCM)
      11. 8.4.11 Discontinuous Conduction Mode (DCM)
      12. 8.4.12 Input Over Current Protection (ACOC)
      13. 8.4.13 Charge Over Current Protection (CHGOCP)
      14. 8.4.14 Battery Over Voltage Protection (BATOVP)
      15. 8.4.15 Battery Shorted to Ground (BATLOWV)
      16. 8.4.16 Thermal Shutdown Protection (TSHUT)
      17. 8.4.17 EMI Switching Frequency Adjust
      18. 8.4.18 Inductor Short, MOSFET Short Protection
    5. 8.5 Register Maps
      1. 8.5.1 Battery-Charger Commands
      2. 8.5.2 Setting Charger Options
        1. Table 3. Charge Options Register (0x12H)
      3. 8.5.3 Setting the Charge Current
        1. Table 4. Charge Current Register (0x14H), Using 10mΩ Sense Resistor
      4. 8.5.4 Setting the Charge Voltage
        1. Table 5. Charge Voltage Register (0x15H)
      5. 8.5.5 Setting Input Current
        1. Table 6. Input Current Register (0x3FH), Using 10mΩ Sense Resistor
  9. Application and Implementation
    1. 9.1 Application Information
    2. 9.2 Typical Applications
      1. 9.2.1 Typical System with Two NMOS Selector
        1. 9.2.1.1 Design Requirements
        2. 9.2.1.2 Detailed Design Procedure
          1. 9.2.1.2.1 Negative Output Voltage Protection
          2. 9.2.1.2.2 Reverse Input Voltage Protection
          3. 9.2.1.2.3 Reduce Battery Quiescent Current
          4. 9.2.1.2.4 Inductor Selection
          5. 9.2.1.2.5 Input Capacitor
          6. 9.2.1.2.6 Output Capacitor
          7. 9.2.1.2.7 Power MOSFETs Selection
          8. 9.2.1.2.8 Input Filter Design
          9. 9.2.1.2.9 BQ24725A Design Guideline
        3. 9.2.1.3 Application Curves
      2. 9.2.2 Simplified System without Power Path
        1. 9.2.2.1 Design Requirements
        2. 9.2.2.2 Detailed Design Procedure
        3. 9.2.2.3 Application Curves
    3. 9.3 System Examples
  10. 10Power Supply Recommendations
  11. 11Layout
    1. 11.1 Layout Guidelines
    2. 11.2 Layout Example
  12. 12器件和文档支持
    1. 12.1 第三方产品免责声明
    2. 12.2 接收文档更新通知
    3. 12.3 支持资源
    4. 12.4 商标
    5. 12.5 静电放电警告
    6. 12.6 Glossary
  13. 13机械、封装和可订购信息

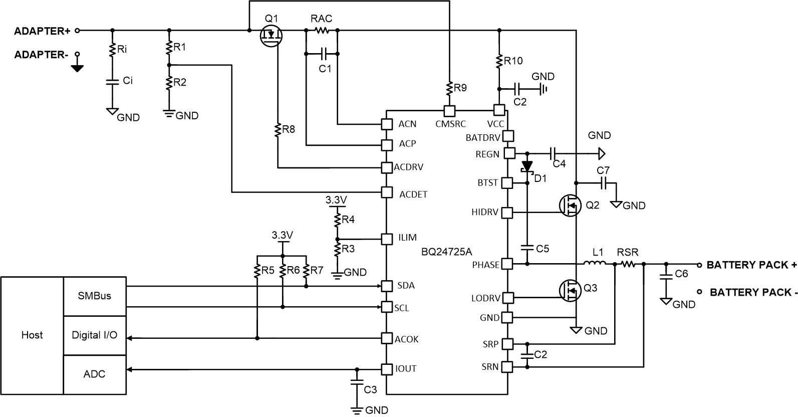
Simplified System without Power Path

BQ24725A is SMBus controlled customizable charge controller, and Figure 25 simplified schematic shows if Power Path or ACFET is not required. To disable Power Path, BATDRV can be left floating. ACFET separates adapter from battery or system, and provides a limited di/dt when plugging in adapter by controlling the ACFET turn-on time. ACFET protects adapter when system or battery is shorted, however ACFET can be removed to simplify external components.

BQ24725A Page-9.gif
RBFET (Q1) provides negative input voltage protection and battery discharge protection when adapter is shorted to ground, and minimizes system power dissipation with its low RDS(on) compared to a Schottky diode. To simplify external components, RBFET can be removed, and ACDRV can be left floating. If RBFET is removed, it is recommended to include an external reverse blocking diode.
Figure 25. Simplified System Schematic without Power Path