ZHCAB43 December 2020 LME49724 , OPA1632 , OPA1637 , OPA202 , OPA2202 , OPA4202 , THP210 , TLV320ADC5140
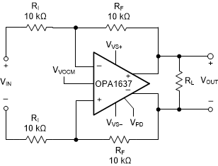
凭借更低的输入偏置电流和输入偏置电流噪声,具有 TI 超 β BJT 输入的 OPA1637 使电路设计人员能够使用比上一代音频 FDA 更高的输入电阻值,因此可在终端应用中实现节能。图 3-1 显示了一个示例电路。
图 3-1 OPA1637 的典型应用电路OPA1637 的噪声看起来比以前的音频 FDA(例如 OPA1632)更高,表 3-1 详细比较了这两款器件。
| 参数 | OPA1637 | OPA1632 |
|---|---|---|
| 通道数量 | 1 | 1 |
| 总电源电压(最小值)(+5V = 5,+/-5V = 10) | 3 | 5 |
| 总电源电压(最大值)(+5V = 5,+/-5V = 10) | 36 | 30 |
| GBW(典型值)(MHz) | 9.2 | 180 |
| 压摆率(典型值)(V/us) | 15 | 50 |
| 轨到轨 | RRO | 否 |
| Vos(25°C 时的失调电压)(最大值)(mV) | 0.2 | 3 |
| 每个通道的 Iq(典型值)(mA) | 0.95 | 14 |
| 每个 GBW 的 Iq(典型值)(uA/MHz) | 103 | 78 |
| 1kHz 时的 Vn(典型值)(nV/rtHz) | 3.7 | 1.5 |
| Vn 转折频率(典型值)(Hz) | 5 | 500 |
| 1kHz 时的 THD + N(典型值)(dB) | 120 | 133 |
| CMRR(典型值)(dB) | 140 | 90 |
| 输入偏置电流(最大值)(nA) | 2 | 200 |
| 1kHz 时的 In(典型值)(pA/rtHz) | 0.3 | 0.6 |
| In 转折频率(典型值)(Hz) | 10 | 1000 |
| 输出电流(典型值)(mA) | 31 | 85 |
| 工作温度范围 (°C) | -40 至 125 | -40 至 85 |
在图 3-1 所示的实际应用电路中,很明显这些参数并不会对总噪声造成重要影响。图 3-2 显示,在输入电阻值较高(例如 10kΩ)的情况下,OPA1637 由于其电流噪声较低,在整个可闻频率范围内的噪声低于 OPA1632。即使输入电阻值较低(例如 1kΩ),总噪声的差异也很小(小于 0.5uV)。
图 3-2 相对于 FDA 输入电阻值的总噪声比较OPA1637 和 OPA1632 具有相似的输入拓扑,即差分对 BJT(Equation3)。宽带输入参考电压和电流噪声由集电极电流和电流增益 (β) 决定。


OPA1637 使用超 β BJT,可实现卓越的性能,其电源电流降幅是 OPA1632 的 10 倍。OPA1637 的 1/f 转折频率比 OPA1632 和其他音频 FDA 低很多。总之,由于 OPA1637 具有低噪声和低功耗,该器件是特别适合音频应用的 FDA 之一。