SPRUI25D June   2015  – March 2019 TMS320F28374S , TMS320F28375S , TMS320F28375S-Q1 , TMS320F28376S , TMS320F28377S , TMS320F28377S-Q1 , TMS320F28379S

 

  1.   LAUNCHXL-F28377S overview
    1.     Trademarks
    2. 1 Introduction
    3. 2 Kit Contents
      1. 2.1 Revisions
    4. 3 Installation
      1. 3.1 Code Composer Studio
        1. 3.1.1 Download the Required Software
        2. 3.1.2 Install the Software
        3. 3.1.3 Install the Hardware
    5. 4 Getting Started with the LAUNCHXL-F28377S
      1. 4.1 Getting Started
      2. 4.2 Demo Application, ADC Sampling
      3. 4.3 Program and Debug the ADC Sample Demo Application
      4. 4.4 Using other Examples
    6. 5 Hardware Configuration
      1. 5.1 ADC Resolution
      2. 5.2 Power Domain
      3. 5.3 Boot Mode Selection
      4. 5.4 Connecting a BoosterPack
      5. 5.5 Device Migration Path
    7. 6 LAUNCHXL-F28377S Hardware
      1. 6.1 Device Pin Out
      2. 6.2 Schematics
      3. 6.3 PCB Layout
      4. 6.4 Bill of Materials (BOM)
    8. 7 References
    9. 8 Frequently Asked Questions (FAQ)
  2.   Revision History

Schematics

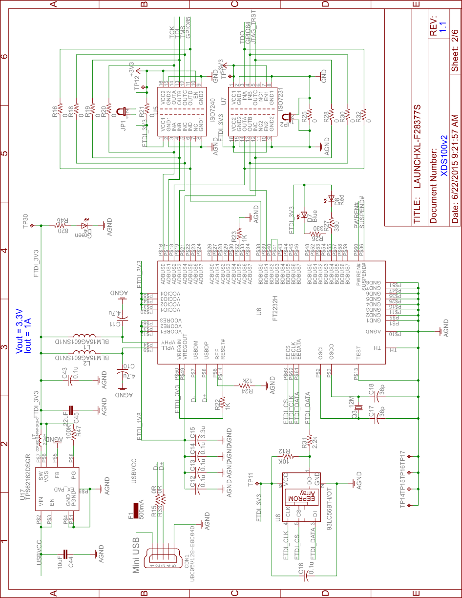
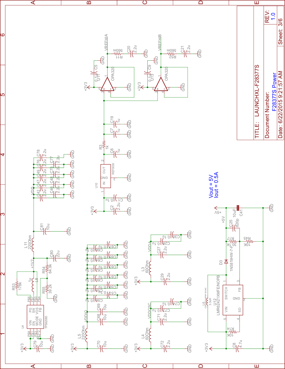
Figure 2 shows the F28377S LaunchPad schematic.

schematic_sprui25.gifFigure 2. LAUNCHXL-F28377S_B Block Diagram Schematic
schematic2_sprui25.gifFigure 3. LAUNCHXL-F28377S XDS100v2 Schematic
schematic2a_sprui25.gifFigure 4. LAUNCHXL-F28377S Power Schematic
schematic3_sprui25.gifFigure 5. LAUNCHXL-F28377S_A Schematic
schematic4_sprui25.gifFigure 6. LAUNCHXL-F28377S_B Schematic
schematic5_sprui25.gifFigure 7. LAUNCHXL-F28377S BoosterPack Schematic