SNVU792 September   2021 LM5152-Q1

 

  1.   Trademarks
  2. 1Introduction
    1. 1.1 Applications
    2. 1.2 Features
  3. 2EVM Setup
    1. 2.1 EVM Characteristics
    2. 2.2 EVM Connectors and Test Points
  4. 3Test Setup and Procedures
    1. 3.1 Equipment
  5. 4Test Results
    1. 4.1 Efficiency
    2. 4.2 Loop Response
    3. 4.3 Thermal Performance
    4. 4.4 Typical Waveforms
  6. 5PCB Layers
  7. 6Schematic
  8. 7Bill of Materials

Introduction

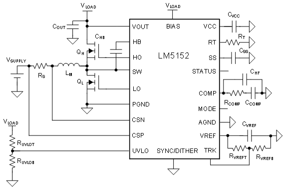
The LM5152EVM-BST evaluation module is designed to evaluate the operation and performance of the LM5152-Q1 low-IQ synchronous boost controller. The EVM operates over an input voltage range of 2.5 V to 36 V and requires minimum of 7-V input to start up. The EVM provides a 8.5-V output with a maximum load current of 4 A at 2.5-V input or 6 A at 4.5-V input. Figure 1-1 shows the standard application circuit for the LM5152EVM-BST evaluation module.

GUID-20210720-CA0I-HW63-GRDM-NCZS5QRNCTMV-low.gif Figure 1-1 Typical Application Circuit