SNLU299 November   2022 DS320PR810

 

  1.   DS320-SLIMSAS-EVM Evaluation Module (EVM)
  2.   Trademarks
  3. 1Introduction
    1. 1.1 Features
    2. 1.2 Applications
    3. 1.3 Description
      1. 1.3.1 Connectors and Access Points
    4. 1.4 Quick-Start Guide
  4. 2Typical Test Setup
  5. 3Board Layout
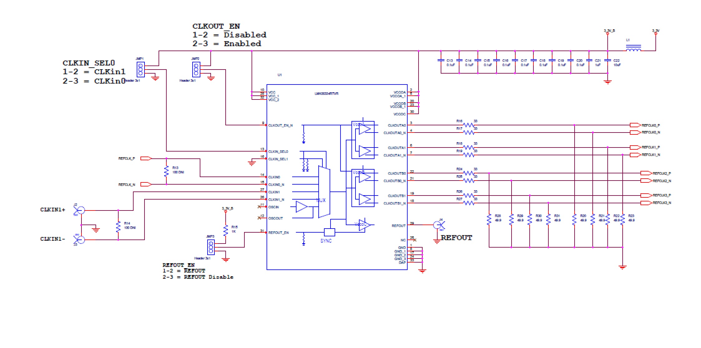
  6. 4Schematic
  7. 5Bill of Materials

Schematic

GUID-20210825-SS0I-1C9V-3SRT-X76TLN6VMXD6-low.jpg Figure 4-1 Controls Schematic Page
GUID-20210825-SS0I-LDRX-F2NG-FQB4GNZ6ZW3T-low.jpg Figure 4-2 Clock Distribution Schematic Page
GUID-20210825-SS0I-J41H-65X9-FQXVM3LNMXSB-low.jpg Figure 4-3 Goldfinger Connector Schematic Page
GUID-20210825-SS0I-3GJL-N4SH-HD2C0WW7H2FK-low.jpg Figure 4-4 SlimSAS Connector 1 Schematic Page
GUID-20210825-SS0I-G8GJ-4D6Q-XXSW87NSKTP3-low.jpg Figure 4-5 SlimSAS Connector 2 Schematic Page