SLVUCF4 August   2022

PRODUCTION DATA  

  1.   Abstract
  2.   Trademarks
  3. 1Introduction
    1. 1.1 Default Board Configuration
    2. 1.2 Alternate Board Configurations
  4. 2EVM Connectors and Test Points
  5. 3Test Results
    1. 3.1 Parallel Configuration Results
  6. 4Load Transient Circuitry
  7. 5Board Layout
  8. 6Schematic
    1. 6.1 Parallel Configuration Schematic
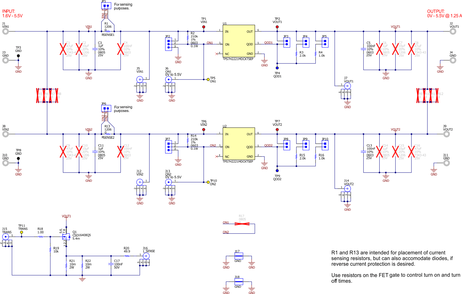
    2. 6.2 Single Configuration Schematic
  9. 7Bill of Materials (BOM)
    1. 7.1 Parallel Configuration BOM
    2. 7.2 Single Configuration BOM
  10. 8Revision History
  11. 9Related Documentation

Single Configuration Schematic

GUID-20220802-SS0I-56C1-K516-KVFH3WLZRFTF-low.gifFigure 6-2 TPS7H2221EVM Single-Device Schematic