SLVUBZ6 August   2020  – MONTH 

 

  1.   Trademarks
  2. 1Introduction
    1. 1.1 Related Documentation
  3. 2Schematics, Bill of Materials, and Layout
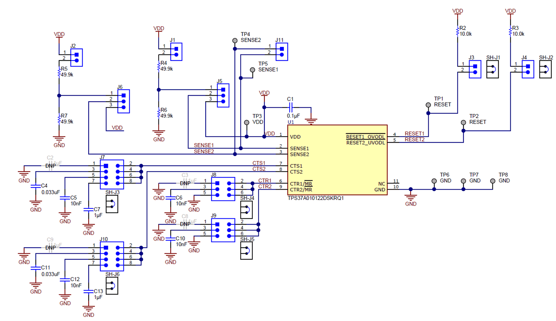
    1. 2.1 TPS37AQ1EVM Schematic
    2. 2.2 TPS37AQ1EVM Bill of Materials
    3. 2.3 Layout and Component Placement
  4. 3EVM Connectors
    1. 3.1 EVM Test Points
    2. 3.2 EVM Jumpers
  5. 4EVM Setup and Operation
    1. 4.1 Input Power (VDD)
    2. 4.2 SENSE1/SENSE2 Inputs
    3. 4.3 RESET1/RESET2 Outputs
    4. 4.4 Capacitor Time Delay Reset/MR
    5. 4.5 Capacitor Time Delay Sense/MR

TPS37AQ1EVM Schematic

GUID-20200819-CA0I-CH5L-JWRS-QRCC7L5MJMQD-low.gif Figure 2-1 TPS37AQ1EVM Schematic