SLUUBZ9 May   2020

 

  1.   TPS92200D1/D2EVM 30-V, 1.5-A Buck LED Driver Evaluation Module
    1.     Trademarks
    2. 1 Introduction
    3. 2 Warnings and Cautions
    4. 3 Description
      1. 3.1 Typical Applications
      2. 3.2 Test Setup
        1. 3.2.1 Connector Description
        2. 3.2.2 Input/Output Connection
    5. 4 Performance Data and Typical Characteristics Curves
      1. 4.1 Efficiency
      2. 4.2 Line Regulation
      3. 4.3 Load Regulation
      4. 4.4 Analog Dimming
      5. 4.5 PWM Dimming Waveforms
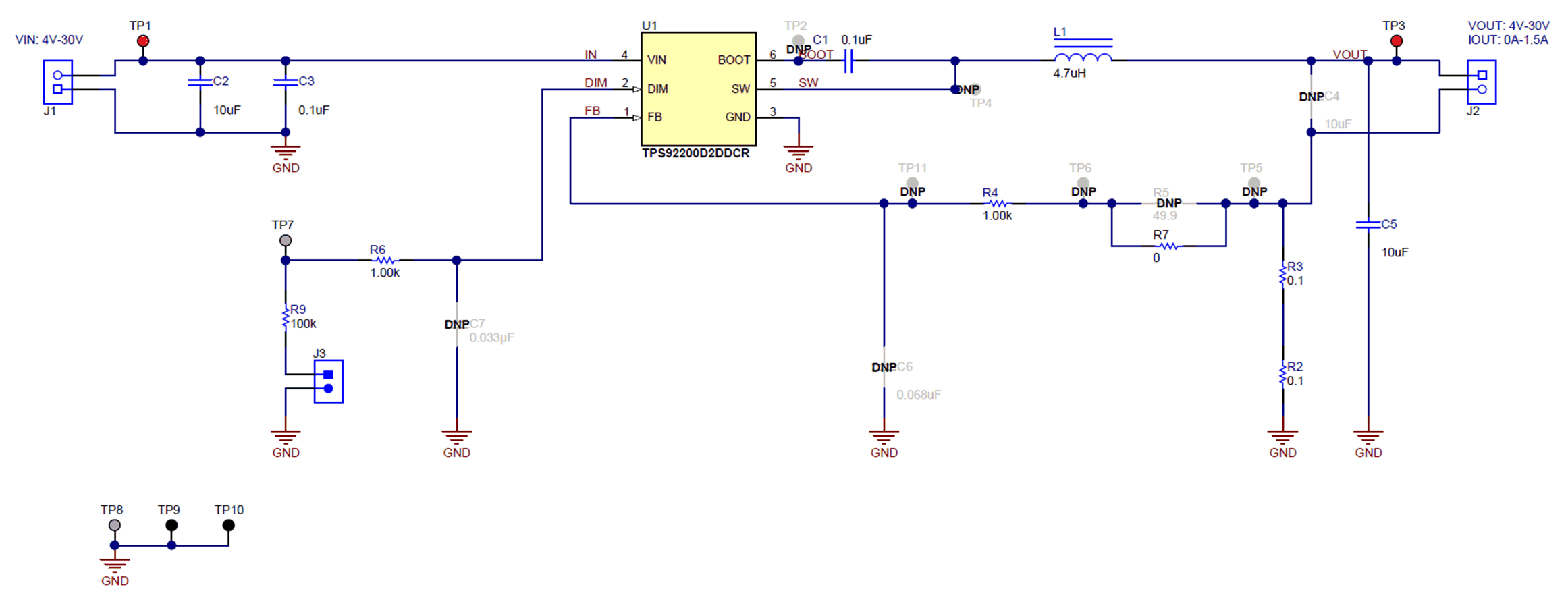
    6. 5 Schematic
    7. 6 TPS92200D1/D2EVM PCB Layout
    8. 7 Bill of Materials

Schematic

Figure 11 displays the TPS92200D1EVM schematic.

EVMSCH.gifFigure 11. TPS92200D1EVM Schematic

Figure 12 displays the TPS92200D2EVM schematic.

EVMSCHD2.gifFigure 12. TPS92200D2EVM Schematic