SLAA450G April   2010  – April 2020

 

  1.   Creating a Custom Flash-Based Bootloader (BSL)
    1.     Trademarks
    2. 1 5xx and 6xx Bootloader Customization
      1. 1.1 BSL Memory Layout
        1. 1.1.1 Z-Area
        2. 1.1.2 BSL Reserved Memory Locations
      2. 1.2 Device Start-up Sequence
        1. 1.2.1 BSL Protect Function
          1. 1.2.1.1 Protection of BSL Memory
          2. 1.2.1.2 Checking for BSL Invoke
      3. 1.3 TI-Supplied BSL Software
        1. 1.3.1 Software Overview
        2. 1.3.2 Software File Details
          1. 1.3.2.1 BSL430_Low_Level_Init.s43 (IAR) / BSL430_Low_Level_Init.asm (CCS)
          2. 1.3.2.2 BSL_Device_File.h
          3. 1.3.2.3 lnk430FXXXX_BSL_AREA.xcl (IAR) / MSP430Fxxxx_BSL.cmd (CCS)
        3. 1.3.3 Known Limitations in CCS CSL Code Example
          1. 1.3.3.1 Memory Allocation of BSL Code Under Linker Command File
          2. 1.3.3.2 BSL Functions Supported in the Default Setting Project
          3. 1.3.3.3 How to Accomodate Full Function of BSL
          4. 1.3.3.4 Using Modified boot_hook.h and boot.c (CCS Only)
      4. 1.4 Creation of Custom Peripheral Interface
        1. 1.4.1 PI_init ()
        2. 1.4.2 PI_receivePacket()
        3. 1.4.3 PI_sendData(int bufSize)
      5. 1.5 BSL Development and Debug
        1. 1.5.1 Development and Testing
        2. 1.5.2 Special Notes and Tips
        3. 1.5.3 USB BSL External Oscillator Frequency
    3. 2 G2xx Bootloader Creation and Customization
      1. 2.1 Target System Specification
      2. 2.2 BSL Specification
        1. 2.2.1 Functionality
          1. 2.2.1.1 Entry Sequence
          2. 2.2.1.2 Synchronization
          3. 2.2.1.3 Erasing Previous Flash Content
          4. 2.2.1.4 Receiving and Writing New User Data
          5. 2.2.1.5 Data Verification
        2. 2.2.2 Memory Footprint
        3. 2.2.3 Peripherals
      3. 2.3 Implementation
        1. 2.3.1 BSL Assembler Code
          1. 2.3.1.1 Save DCO Calibration Data
          2. 2.3.1.2 Linker Command File
            1. 2.3.1.2.1 Locating the Linker Command File
            2. 2.3.1.2.2 Modify Linker File
            3. 2.3.1.2.3 Force the IDE to Use Custom Linker File
          3. 2.3.1.3 Project Settings
        2. 2.3.2 User Application
      4. 2.4 BSL Operation
        1. 2.4.1 Hardware Setup
        2. 2.4.2 Connection to Host
          1. 2.4.2.1 Determining COM Port
          2. 2.4.2.2 Setup of COM Port
        3. 2.4.3 Operate BSL - Standard Sequence
        4. 2.4.4 Create New Code to Download Through BSL
          1. 2.4.4.1 Create Custom Application
          2. 2.4.4.2 Save Calibration Data
          3. 2.4.4.3 Make User Application Code a BSL Update File
            1. 2.4.4.3.1 Using CCS
            2. 2.4.4.3.2 Using IAR
          4. 2.4.4.4 Obtaining XOR Checksum
            1. 2.4.4.4.1 Send User Data
            2. 2.4.4.4.2 Read Checksum
            3. 2.4.4.4.3 Send Acquired Checksum
            4. 2.4.4.4.4 Verify Data
            5. 2.4.4.4.5 Save Checksum
        5. 2.4.5 Getting Ready for Production
    4. 3 Frequently Asked Questions (FAQ)
  2.   Revision History

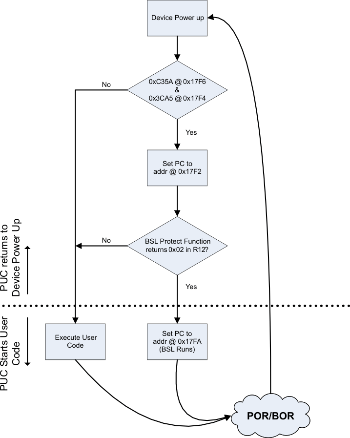
Device Start-up Sequence

After power up, the device first checks the BSL signature. If the appropriate values are found, the device calls the BSL protect function. The BSL protect function is described in detail in Section 1.2.1, but its main responsibilities are to secure the BSL memory and to indicate if the BSL should be started instead of the user application. The device start-up sequence occurs according to the flow chart in Figure 1.

device_startup_sequence_slaa450.gifFigure 1. Device Start-up Sequence