SFFS577 February   2024 LM74900-Q1 , LM74910-Q1

ADVANCE INFORMATION  

  1.   1
  2.   Trademarks
  3. 1Overview
  4. 2Functional Safety Failure In Time (FIT) Rates
  5. 3Failure Mode Distribution (FMD)
  6. 4Pin Failure Mode Analysis (Pin FMA)

Overview

This document contains information for LM749x0-Q1 to aid in a functional safety system design. Information provided are:

  • Functional Safety Failure In Time (FIT) rates of the semiconductor component estimated by the application of industry reliability standards
  • Component failure modes and their distribution (FMD) based on the primary function of the device

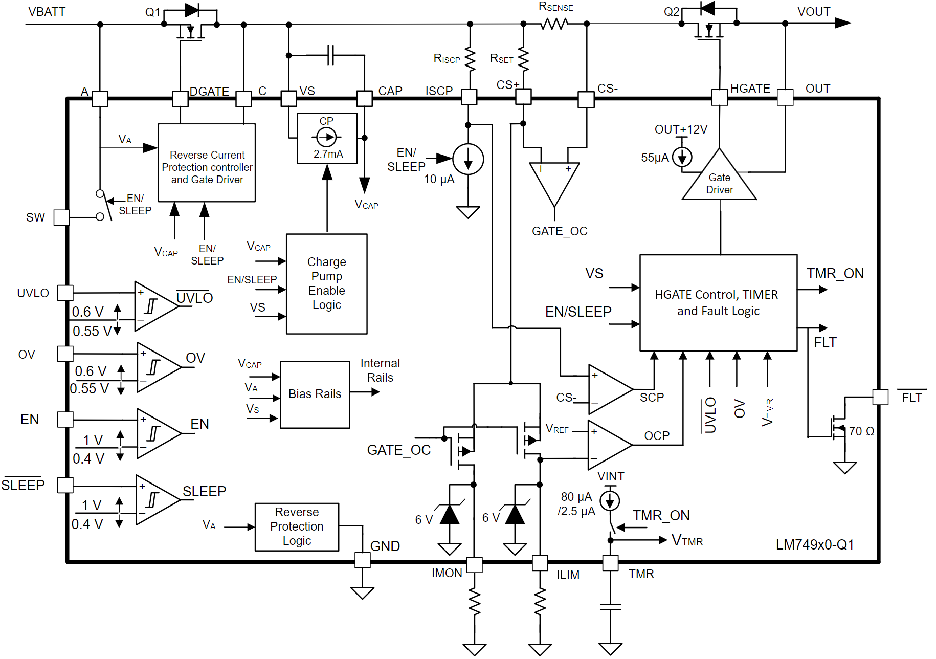
Figure 1-1 shows the device functional block diagram for reference.

GUID-20221202-SS0I-SHWF-DB25-9R6Z5260BGVR-low.pngFigure 1-1 Functional Block Diagram

LM749x0-Q1 is developed using a quality-managed development process, but was not developed in accordance with the IEC 61508 or ISO 26262 standards.