ZHCSR78I July   2000  – June 2024 UCC28C40 , UCC28C41 , UCC28C42 , UCC28C43 , UCC28C44 , UCC28C45 , UCC38C40 , UCC38C41 , UCC38C42 , UCC38C43 , UCC38C44 , UCC38C45

PRODUCTION DATA  

  1.   1
  2. 特性
  3. 应用
  4. 说明
  5. 器件比较表
  6. 引脚配置和功能
  7. 规格
    1. 6.1 绝对最大额定值
    2. 6.2 ESD 等级
    3. 6.3 建议工作条件
    4. 6.4 热性能信息
    5. 6.5 电气特性
    6. 6.6 典型特性
  8. 详细说明
    1. 7.1 概述
    2. 7.2 功能方框图
    3. 7.3 特性说明
      1. 7.3.1  详细引脚说明
        1. 7.3.1.1 COMP
        2. 7.3.1.2 FB
        3. 7.3.1.3 CS
        4. 7.3.1.4 RT/CT
        5. 7.3.1.5 GND
        6. 7.3.1.6 OUT
        7. 7.3.1.7 VDD
        8. 7.3.1.8 VREF
      2. 7.3.2  欠压锁定
      3. 7.3.3  ±1% 内部基准电压
      4. 7.3.4  电流检测和过流限制
      5. 7.3.5  减少放电电流变化
      6. 7.3.6  振荡器同步
      7. 7.3.7  软启动时序
      8. 7.3.8  启用和禁用
      9. 7.3.9  斜率补偿
      10. 7.3.10 电压模式
    4. 7.4 器件功能模式
      1. 7.4.1 正常运行
      2. 7.4.2 UVLO 模式
  9. 应用和实施
    1. 8.1 应用信息
    2. 8.2 典型应用
      1. 8.2.1 设计要求
      2. 8.2.2 详细设计过程
        1. 8.2.2.1  输入大容量电容器和最小体电压
        2. 8.2.2.2  变压器匝数比和最大占空比
        3. 8.2.2.3  变压器电感和峰值电流
        4. 8.2.2.4  输出电容器
        5. 8.2.2.5  电流检测网络
        6. 8.2.2.6  栅极驱动电阻器
        7. 8.2.2.7  VREF 电容器
        8. 8.2.2.8  RT/CT
        9. 8.2.2.9  启动电路
        10. 8.2.2.10 电压反馈补偿
          1. 8.2.2.10.1 功率级极点和零点
          2. 8.2.2.10.2 斜率补偿
          3. 8.2.2.10.3 开环增益
          4. 8.2.2.10.4 补偿环路
      3. 8.2.3 应用曲线
    3. 8.3 电源相关建议
    4. 8.4 布局
      1. 8.4.1 布局指南
        1. 8.4.1.1 注意事项
        2. 8.4.1.2 反馈走线
        3. 8.4.1.3 旁路电容器
        4. 8.4.1.4 补偿器件
        5. 8.4.1.5 迹线和接地平面
      2. 8.4.2 布局示例
  10. 器件和文档支持
    1. 9.1 器件支持
      1. 9.1.1 第三方产品免责声明
    2. 9.2 文档支持
      1. 9.2.1 相关文档
    3. 9.3 接收文档更新通知
    4. 9.4 支持资源
    5. 9.5 商标
    6. 9.6 静电放电警告
    7. 9.7 术语表
  11. 10修订历史记录
  12. 11机械、封装和可订购信息

封装选项

请参考 PDF 数据表获取器件具体的封装图。

机械数据 (封装 | 引脚)
  • D|8
  • DGK|8
散热焊盘机械数据 (封装 | 引脚)
订购信息

应用信息

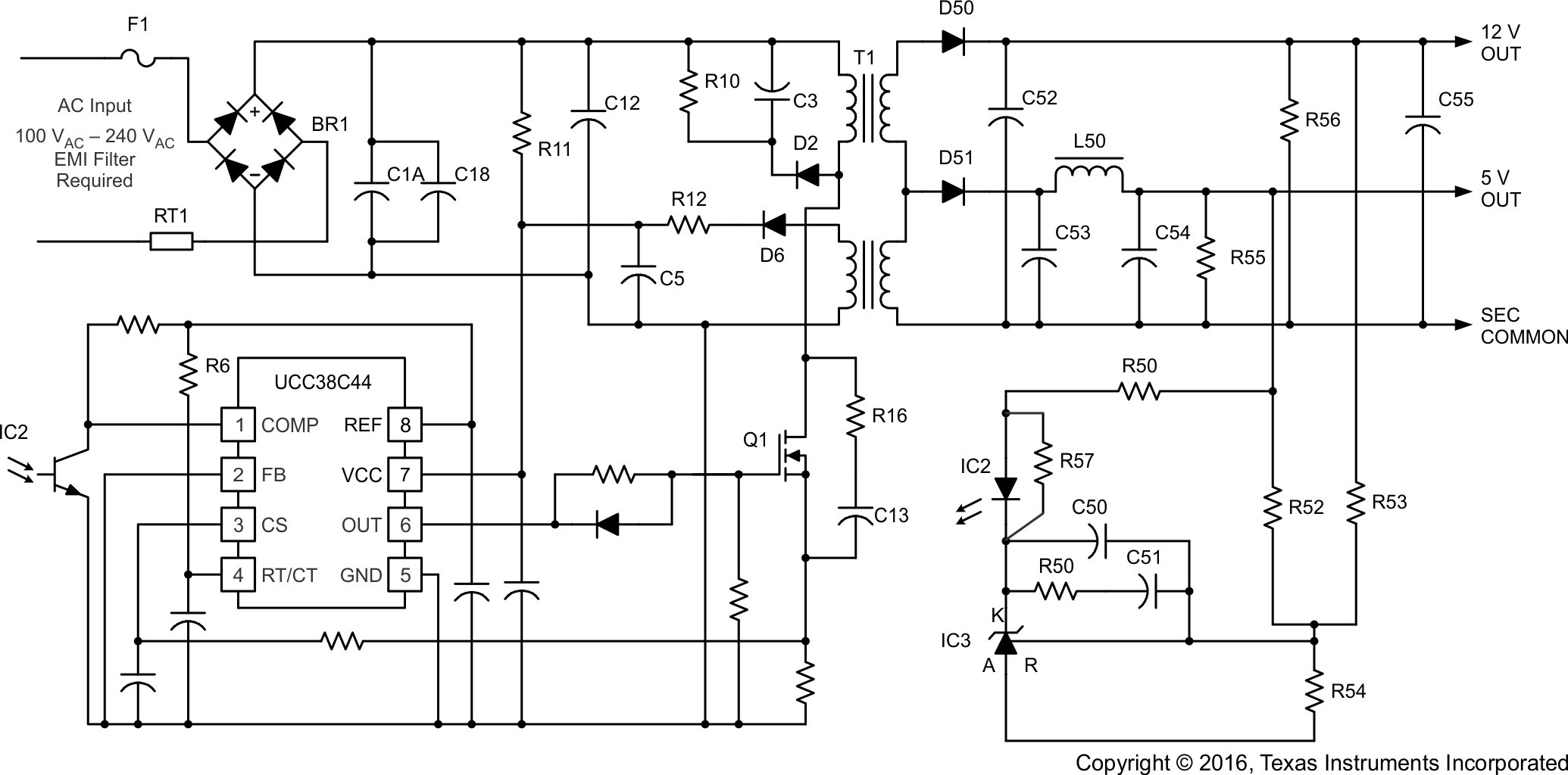
UCCx8C4x 控制器是峰值电流模式脉宽调制器。这些控制器具有板载放大器,可用于隔离式和非隔离式电源设计。板载图腾柱栅极驱动器能够提供 1A 的峰值电流。该高速 PWM 能够在高达 1MHz 的开关频率下工作。。图 8-1 显示了使用 UCC38C44 的典型离线应用。

UCC28C40 UCC28C41 UCC28C42 UCC28C43 UCC28C44 UCC28C45 UCC38C40 UCC38C41 UCC38C42 UCC38C43 UCC38C44 UCC38C45 典型的离线应用图 8-1 典型的离线应用

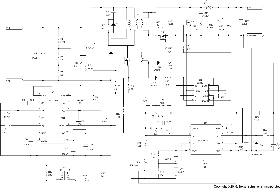
图 8-2 展示了一个具有同步整流功能的正向转换器。此应用以超过 85% 的效率将 48V 转换为 3.3V,输出电流为 10A,使用 UCC38C42 作为次级侧控制器,并使用 UCC3961 作为初级侧启动控制器件。

UCC28C40 UCC28C41 UCC28C42 UCC28C43 UCC28C44 UCC28C45 UCC38C40 UCC38C41 UCC38C42 UCC38C43 UCC38C44 UCC38C45 使用 UCC38C42 作为次级侧控制器并具有同步整流功能的正向转换器图 8-2 使用 UCC38C42 作为次级侧控制器并具有同步整流功能的正向转换器