ZHCSLM8B August   2020  – February 2024 UCC21759-Q1

PRODUCTION DATA  

  1.   1
  2. 特性
  3. 应用
  4. 说明
  5. Pin Configuration and Functions
  6. Specifications
    1. 5.1  Absolute Maximum Ratings
    2. 5.2  ESD Ratings
    3. 5.3  Recommended Operating Conditions
    4. 5.4  Thermal Information
    5. 5.5  Power Ratings
    6. 5.6  Insulation Specifications
    7. 5.7  Safety-Related Certifications
    8. 5.8  Safety Limiting Values
    9. 5.9  Electrical Characteristics
    10. 5.10 Switching Characteristics
    11. 5.11 Insulation Characteristics Curves
    12. 5.12 Typical Characteristics
  7. Parameter Measurement Information
    1. 6.1 Propagation Delay
      1. 6.1.1 Non-Inverting and Inverting Propagation Delay
    2. 6.2 Input Deglitch Filter
    3. 6.3 Active Miller Clamp
      1. 6.3.1 Internal On-chip Active Miller Clamp
    4. 6.4 Under Voltage Lockout (UVLO)
      1. 6.4.1 VCC UVLO
      2. 6.4.2 VDD UVLO
    5. 6.5 Desaturation (DESAT) Protection
      1. 6.5.1 DESAT Protection with Soft Turn-OFF
  8. Detailed Description
    1. 7.1 Overview
    2. 7.2 Functional Block Diagram
    3. 7.3 Feature Description
      1. 7.3.1  Power Supply
      2. 7.3.2  Driver Stage
      3. 7.3.3  VCC and VDD Undervoltage Lockout (UVLO)
      4. 7.3.4  Active Pulldown
      5. 7.3.5  Short Circuit Clamping
      6. 7.3.6  Internal Active Miller Clamp
      7. 7.3.7  Desaturation (DESAT) Protection
      8. 7.3.8  Soft Turn-off
      9. 7.3.9  Fault ( FLT, Reset and Enable ( RST/EN)
      10. 7.3.10 Isolated Analog to PWM Signal Function
    4. 7.4 Device Functional Modes
  9. Applications and Implementation
    1. 8.1 Application Information
    2. 8.2 Typical Application
      1. 8.2.1 Design Requirements
      2. 8.2.2 Detailed Design Procedure
        1. 8.2.2.1 Input filters for IN+, IN- and RST/EN
        2. 8.2.2.2 PWM Interlock of IN+ and IN-
        3. 8.2.2.3 FLT, RDY and RST/EN Pin Circuitry
        4. 8.2.2.4 RST/EN Pin Control
        5. 8.2.2.5 Turn-On and Turn-Off Gate Resistors
        6. 8.2.2.6 Desaturation (DESAT) Protection
        7. 8.2.2.7 Isolated Analog Signal Sensing
          1. 8.2.2.7.1 Isolated Temperature Sensing
          2. 8.2.2.7.2 Isolated DC Bus Voltage Sensing
        8. 8.2.2.8 Higher Output Current Using an External Current Buffer
      3. 8.2.3 Application Curves
  10. Power Supply Recommendations
  11. 10Layout
    1. 10.1 Layout Guidelines
    2. 10.2 Layout Example
  12. 11Device and Documentation Support
    1. 11.1 第三方产品免责声明
    2. 11.2 Documentation Support
      1. 11.2.1 Related Documentation
    3. 11.3 接收文档更新通知
    4. 11.4 支持资源
    5. 11.5 Trademarks
    6. 11.6 静电放电警告
    7. 11.7 术语表
  13. 12Revision History
  14. 13Mechanical, Packaging, and Orderable Information

封装选项

机械数据 (封装 | 引脚)
散热焊盘机械数据 (封装 | 引脚)
订购信息

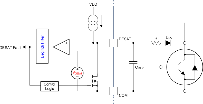
Desaturation (DESAT) Protection

The UCC21759-Q1 implements a fast overcurrent and short circuit protection feature to protect the IGBT module from catastrophic breakdown during fault. The DESAT pin of the device has a typical 9V threshold with respect to COM, source or emitter of the power semiconductor. When the input is in floating condition, or the output is held in low state, the DESAT pin is pulled down by an internal MOSFET and held in LOW state, which prevents the overcurrent and short circuit fault from false triggering. The internal current source of the DESAT pin is activated only during the driver ON state, which means the overcurrent and short circuit protection feature only works when the power semiconductor is in on state. The internal pulldown MOSFET helps to discharge the voltage of DESAT pin when the power semiconductor is turned off. UCC21759-Q1 features a 200ns internal leading edge blanking time after the OUTH switches to high state. The internal current source is activated to charge the external blanking capacitor after the internal leading edge blanking time. The typical value of the internal current source is 500µA.

GUID-20220901-SS0I-ZHXB-C7N3-X6RG83HMLC37-low.gif Figure 7-5 DESAT Protection