ZHCSPG3B May   2008  – October 2024 UC2843A-Q1

PRODUCTION DATA  

  1.   1
  2. 特性
  3. 应用
  4. 说明
  5. Pin Configuration and Functions
    1.     Pin Functions
  6. Specifications
    1. 5.1 Absolute Maximum Ratings
    2. 5.2 ESD Ratings
    3. 5.3 Recommended Operating Conditions
    4. 5.4 Thermal Information
    5. 5.5 Electrical Characteristics
    6. 5.6 Typical Characteristics
  7. Detailed Description
    1. 6.1 Overview
    2. 6.2 Functional Block Diagram
    3. 6.3 Feature Description
      1. 6.3.1 Pulse-by-Pulse Current Limiting
      2. 6.3.2 Current Sense Circuit
      3. 6.3.3 Error Amplifier Configuration
      4. 6.3.4 Undervoltage Lockout
      5. 6.3.5 Oscillator
    4. 6.4 Device Functional Modes
      1. 6.4.1 Normal Operation
      2. 6.4.2 Undervoltage Lockout (UVLO) Start-Up
      3. 6.4.3 UVLO Turnoff Mode
  8. Application and Implementation
    1. 7.1 Application Information
    2. 7.2 Typical Application
  9. Power Supply Recommendations
  10. Layout
    1. 9.1 Layout Guidelines
  11. 10Device and Documentation Support
    1. 10.1 Device Support
      1. 10.1.1 Development Support
        1. 10.1.1.1 Custom Design With WEBENCH® Tools
      2. 10.1.2 Device Nomenclature
    2. 10.2 Documentation Support
      1. 10.2.1 Related Documentation
    3. 10.3 Related Links
    4. 10.4 接收文档更新通知
    5. 10.5 支持资源
    6. 10.6 Trademarks
    7. 10.7 静电放电警告
    8. 10.8 术语表
  12. 11Revision History
  13. 12Mechanical, Packaging, and Orderable Information

封装选项

机械数据 (封装 | 引脚)
散热焊盘机械数据 (封装 | 引脚)
订购信息

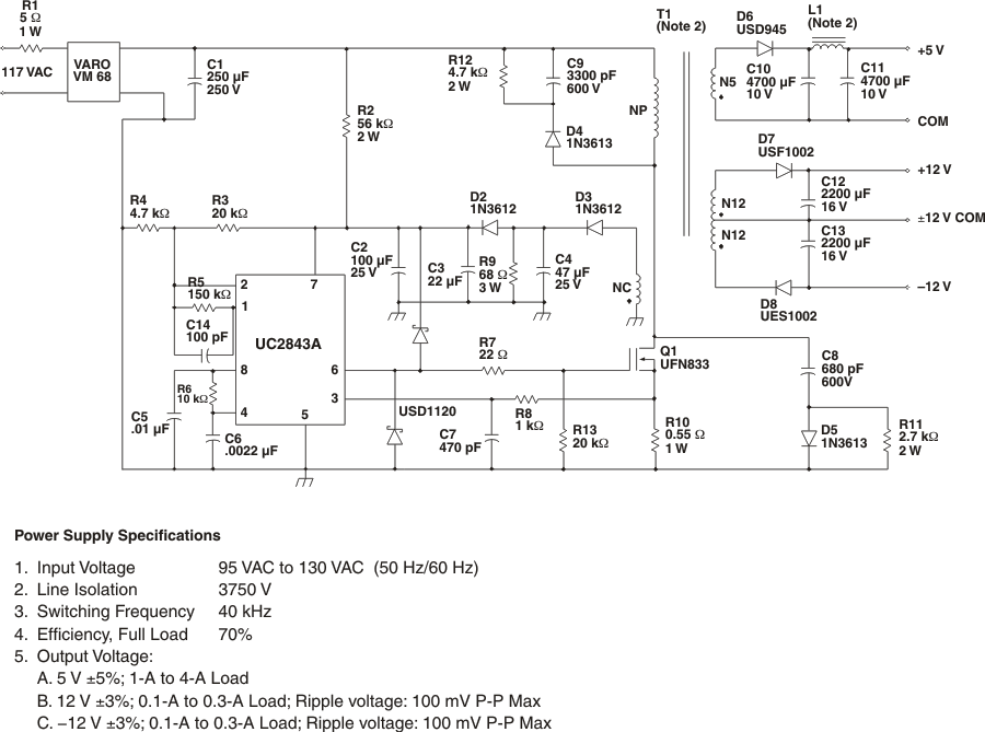
Typical Application

A typical application for the UC2843A-Q1 in an off-line flyback converter is shown in Figure 7-1. The UC2843A uses an inner current control loop that contains a small current sense resistor which senses the primary inductor current ramp.  This current sense resistor transforms the inductor current waveform to a voltage signal that is input directly into the primary side PWM comparator.  This inner loop determines the response to input voltage changes.  An outer voltage control loop involves comparing a portion of the output voltage to a reference voltage at the input of an error amplifier.  When used in an off-line isolated application, the voltage feedback of the isolated output is accomplished using a secondary-side error amplifier and adjustable voltage reference, such as the TL431. The error signal crosses the primary to secondary isolation boundary using an opto-isolator whose collector is connected to the VREF pin and the emitter is connected to FB.  The outer voltage control loop determines the response to load changes.

UC2843A-Q1 Typical
                    Flyback Application Circuit Figure 7-1 Typical Flyback Application Circuit