ZHCSJI2F March   2009  – December 2021 TS3A27518E

PRODUCTION DATA  

  1. 特性
  2. 应用
  3. 说明
  4. Revision History
  5. Pin Configuration and Functions
  6. Specifications
    1. 6.1 Absolute Maximum Ratings
    2. 6.2 ESD Ratings
    3. 6.3 Recommended Operating Conditions
    4. 6.4 Thermal Information
    5. 6.5 Electrical Characteristics for 3.3-V Supply
    6. 6.6 Electrical Characteristics for 2.5-V Supply
    7. 6.7 Electrical Characteristics for 1.8-V Supply
    8. 6.8 Typical Characteristics
  7. Parameter Measurement Information
  8. Detailed Description
    1. 8.1 Overview
    2. 8.2 Functional Block Diagram
    3. 8.3 Feature Description
    4. 8.4 Device Functional Modes
  9. Application and Implementation
    1. 9.1 Application Information
    2. 9.2 Typical Application
      1. 9.2.1 Design Requirement
      2. 9.2.2 Detailed Design Procedure
      3. 9.2.3 Application Curve
  10. 10Power Supply Recommendations
  11. 11Layout
    1. 11.1 Layout Guidelines
    2. 11.2 Layout Example
  12. 12Device and Documentation Support
    1. 12.1 Documentation Support
      1. 12.1.1 Related Documentation
    2. 12.2 接收文档更新通知
    3. 12.3 支持资源
    4. 12.4 Trademarks
    5. 12.5 Electrostatic Discharge Caution
    6. 12.6 术语表
  13. 13Mechanical, Packaging, and Orderable Information

封装选项

机械数据 (封装 | 引脚)
散热焊盘机械数据 (封装 | 引脚)
订购信息

说明

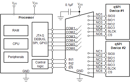
TS3A27518E 是一款双向 6 通道
1:2 多路复用器/多路解复用器,其设计工作电压为 1.65V 至 3.6V。此器件可以处理数字信号和模拟信号,并可向任意方向传输高达 VCC 的信号。TS3A27518E 有两个控制引脚,每个引脚可同时控制三个 1:2 复用器,并且一个使能引脚可将所有输出置于高阻抗模式。这个控制引脚与 1.8V 逻辑阈值兼容,并且向下兼容 2.5V 和 3.3V 逻辑阈值。

由于 SDIO 接口包含 6 位信号,即 CMD、CLK 和数据 [0:3] 信号,TS3A27518E 允许 SD、SDIO 和多媒体卡主机控制器扩展至多个卡或者外设。此器件还支持 qSPI 等其他 6 位接口。TS3A27518E 具有两个控制引脚,为用户提供了更大的灵活性。例如:该器件能够对诸如 LCD 电视、LCD 监视器或笔记本电脑扩展坞等设备中的两个不同的音频-视频信号进行多路复用。

器件信息(1)
器件型号 封装 封装尺寸(标称值)
TS3A27518E WQFN (24) 4.00mm × 4.00mm
TSSOP (24) 7.90mm × 6.60mm
如需了解所有可用封装,请参阅数据表末尾的可订购产品附录。
GUID-2B3DFB72-0A09-447B-A102-BD5270AF7773-low.gif典型应用