ZHCSLG9A October   2020  – August 2024 TPS99000S-Q1

PRODUCTION DATA  

  1.   1
  2. 特性
  3. 应用
  4. 说明
  5. Pin Configuration and Functions
  6. Specifications
    1. 5.1  Absolute Maximum Ratings
    2. 5.2  ESD Ratings
    3. 5.3  Recommended Operating Conditions
    4. 5.4  Thermal Information
    5. 5.5  Electrical Characteristics—Transimpedance Amplifier Parameters
    6. 5.6  Electrical Characteristics—Digital to Analog Converters
    7. 5.7  Electrical Characteristics—Analog to Digital Converter
    8. 5.8  Electrical Characteristics—FET Gate Drivers
    9. 5.9  Electrical Characteristics—Photo Comparator
    10. 5.10 Electrical Characteristics—Voltage Regulators
    11. 5.11 Electrical Characteristics—Temperature and Voltage Monitors
    12. 5.12 Electrical Characteristics—Current Consumption
    13. 5.13 Power-Up Timing Requirements
    14. 5.14 Power-Down Timing Requirements
    15. 5.15 Timing Requirements—Sequencer Clock
    16. 5.16 Timing Requirements—Host and Diagnostic Port SPI Interface
    17. 5.17 Timing Requirements—ADC Interface
    18. 5.18 Switching Characteristics
  7. Detailed Description
    1. 6.1 Overview
    2. 6.2 Functional Block Diagram
    3. 6.3 Feature Description
      1. 6.3.1 Illumination Control
        1. 6.3.1.1 Illumination System High Dynamic Range Dimming Overview
        2. 6.3.1.2 Illumination Control Loop
        3. 6.3.1.3 Continuous Mode Operation
          1. 6.3.1.3.1 Output Capacitance in Continuous Mode
          2. 6.3.1.3.2 Continuous Mode Driver Distortion and Blanking Current
          3. 6.3.1.3.3 Continuous Mode S_EN2 Dissipative Load Shunt Options
          4. 6.3.1.3.4 Continuous Mode Constant OFF Time
          5. 6.3.1.3.5 Continuous Mode Current Limit
        4. 6.3.1.4 Discontinuous Mode Operation
          1. 6.3.1.4.1 Discontinuous Mode Pulse Width Limit
          2. 6.3.1.4.2 COMPOUT_LOW Timer in Discontinuous Operation
          3. 6.3.1.4.3 Dimming Within Discontinuous Operation Range
          4. 6.3.1.4.4 Multiple Pulse Heights to Increase Bit Depth
          5. 6.3.1.4.5 TIA Gain Adjustment
          6. 6.3.1.4.6 Current Limit in Discontinuous Mode
          7. 6.3.1.4.7 CMODE Big Cap Mode in Discontinuous Operation
      2. 6.3.2 Over-Brightness Detection
        1. 6.3.2.1 Photo Feedback Monitor BIST
        2. 6.3.2.2 Excessive Brightness BIST
      3. 6.3.3 Analog to Digital Converter
        1. 6.3.3.1 Analog to Digital Converter Input Table
      4. 6.3.4 Power Sequencing and Monitoring
        1. 6.3.4.1 Power Monitoring
      5. 6.3.5 DMD Mirror Voltage Regulator
      6. 6.3.6 Low Dropout Regulators
      7. 6.3.7 System Monitoring Features
        1. 6.3.7.1 Windowed Watchdog Circuits
        2. 6.3.7.2 Die Temperature Monitors
        3. 6.3.7.3 External Clock Ratio Monitor
      8. 6.3.8 Communication Ports
        1. 6.3.8.1 Serial Peripheral Interface (SPI)
    4. 6.4 Device Functional Modes
      1. 6.4.1 OFF
      2. 6.4.2 STANDBY
      3. 6.4.3 POWERING_DMD
      4. 6.4.4 DISPLAY_RDY
      5. 6.4.5 DISPLAY_ON
      6. 6.4.6 PARKING
      7. 6.4.7 SHUTDOWN
    5. 6.5 Register Maps
      1. 6.5.1 System Status Registers
      2. 6.5.2 ADC Control
      3. 6.5.3 General Fault Status
  8. Application and Implementation
    1. 7.1 Application Information
    2. 7.2 Typical Applications
      1. 7.2.1 HUD
        1. 7.2.1.1 Design Requirements
        2. 7.2.1.2 Application Design Considerations
          1. 7.2.1.2.1 Photodiode Considerations
          2. 7.2.1.2.2 LED Current Measurement
          3. 7.2.1.2.3 Setting the Current Limit
          4. 7.2.1.2.4 Input Voltage Variation Impact
          5. 7.2.1.2.5 Discontinuous Mode Photo Feedback Considerations
          6. 7.2.1.2.6 Transimpedance Amplifiers (TIAs, Usage, Offset, Dark Current, Ranges, RGB Trim)
  9. Power Supply Recommendations
    1. 8.1 TPS99000S-Q1 Power Supply Architecture
    2. 8.2 TPS99000S-Q1 Power Outputs
    3. 8.3 Power Supply Architecture
  10. Layout
    1. 9.1 Layout Guidelines
      1. 9.1.1 Power/High Current Signals
      2. 9.1.2 Sensitive Analog Signals
      3. 9.1.3 High-Speed Digital Signals
      4. 9.1.4 High Power Current Loops
      5. 9.1.5 Kelvin Sensing Connections
      6. 9.1.6 Ground Separation
  11. 10Device and Documentation Support
    1. 10.1 Device Support
      1. 10.1.1 第三方产品免责声明
    2. 10.2 接收文档更新通知
    3. 10.3 支持资源
    4. 10.4 Trademarks
    5. 10.5 静电放电警告
    6. 10.6 术语表
  12. 11Revision History
  13. 12Mechanical, Packaging, and Orderable Information

封装选项

机械数据 (封装 | 引脚)
散热焊盘机械数据 (封装 | 引脚)
订购信息

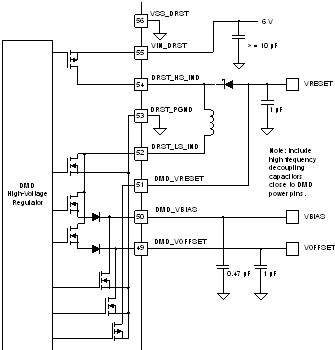
DMD Mirror Voltage Regulator

The DMD mirror voltage regulator generates three high-voltage supply rails: DMD_VRESET, DMD_VBIAS, and DMD_VOFFSET. The DMD regulator uses a switching regulator where the inductor is time-shared between all three supplies. The inductor is charged up to a certain current level and then discharged into one of the three supplies. In cases where a supply does not need additional charge, the time slot normally allocated to that supply is skipped and the supplies requiring more charge receive all of the charging time.

For proper operation, specific bulk capacitance values are required for each supply rail. Refer to Electrical Characteristics—Temperature and Voltage Monitors for recommended values for the capacitors. The regulator contains active power down/discharge circuits. To meet timing requirements, total capacitance (actual capacitance, not the nominal) must not exceed these levels by substantial amounts, as defined in Electrical Characteristics—Temperature and Voltage Monitors. Power-down timing should be verified in each specific system design. Too low of a total capacitance will result in excessive ripple on the supply rails which may impact DMD mirror dynamic behavior. Care should be taken to use capacitors that maintain the recommended minimum capacitance over the expected operating device temperature range. Large-size packages are required here that do not lose so much capacitance at high voltages.

Although the average current drawn by the DMD on these supplies is small (10s of mA worst case), the peak currents can be several amps over 10s of nano-seconds. To supply this peak current, the use of small-value, high-frequency decoupling capacitors should be included as close as practical to the DMD power input pins.

TPS99000S-Q1 DMD Voltage Regulator CircuitFigure 6-31 DMD Voltage Regulator Circuit