ZHCSYR3A June   2006  – August 2025 TPS73201-EP , TPS73215-EP , TPS73216-EP , TPS73218-EP , TPS73225-EP , TPS73230-EP , TPS73233-EP , TPS73250-EP

PRODUCTION DATA  

  1.   1
  2. 特性
  3. 应用
  4. 说明
  5. 引脚配置和功能
  6. 规格
    1. 5.1 绝对最大额定值
    2.     功耗额定值
    3. 5.2 电气特性
    4. 5.3 典型特性
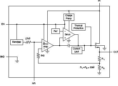
  7. 功能方框图
  8. 应用和实施
    1. 7.1 应用信息
      1. 7.1.1  输入和输出电容器要求
      2. 7.1.2  输出噪声
      3. 7.1.3  对于改进 PSRR 和噪声性能的电路板布局布线建议
      4. 7.1.4  内部电流限制
      5. 7.1.5  关断
      6. 7.1.6  压降电压
      7. 7.1.7  瞬态响应
      8. 7.1.8  反向电流
      9. 7.1.9  热保护
      10. 7.1.10 功率耗散
      11. 7.1.11 封装
  9. 器件和文档支持
    1. 8.1 器件支持
      1. 8.1.1 器件命名规则
    2. 8.2 接收文档更新通知
    3. 8.3 支持资源
    4. 8.4 商标
    5. 8.5 静电放电警告
    6. 8.6 术语表
  10. 修订历史记录
  11. 10机械、封装和可订购信息

封装选项

机械数据 (封装 | 引脚)
散热焊盘机械数据 (封装 | 引脚)
订购信息

功能方框图

TPS73201-EP TPS73215-EP TPS73216-EP TPS73218-EP TPS73225-EP TPS73230-EP TPS73233-EP TPS73250-EP 固定电压版本图 6-1 固定电压版本
TPS73201-EP TPS73215-EP TPS73216-EP TPS73218-EP TPS73225-EP TPS73230-EP TPS73233-EP TPS73250-EP 可调电压版本图 6-2 可调电压版本