ZHCSE51 September   2015 TPS657095

PRODUCTION DATA.  

  1. 特性
  2. 应用
  3. 说明
  4. 修订历史记录
  5. Pin Configuration and Functions
  6. Specifications
    1. 6.1 Absolute Maximum Ratings
    2. 6.2 ESD Ratings
    3. 6.3 Recommended Operating Conditions
    4. 6.4 Thermal Information
    5. 6.5 Electrical Characteristics
    6. 6.6 Timing Requirements
    7. 6.7 Typical Characteristics
  7. Detailed Description
    1. 7.1 Overview
    2. 7.2 Functional Block Diagram
    3. 7.3 Feature Description
      1. 7.3.1  State Diagram
      2. 7.3.2  Power-up Timing
      3. 7.3.3  GPO
      4. 7.3.4  GPIO
      5. 7.3.5  LED_EN
      6. 7.3.6  Minimum-On-Time Feature
      7. 7.3.7  PWM Dimming
      8. 7.3.8  Crystal Oscillator and CLKOUT
      9. 7.3.9  LDOs
      10. 7.3.10 Undervoltage Lockout
      11. 7.3.11 Power Up/Power Down Default States
      12. 7.3.12 Output Voltage Discharge for LDO1 and LDO2
      13. 7.3.13 Power-Good Status Bits for LDO1 and LDO2
      14. 7.3.14 Short-Circuit Protection
      15. 7.3.15 Thermal Shutdown
      16. 7.3.16 LED Driver
      17. 7.3.17 4kByte OTP Memory
        1. 7.3.17.1 Programming the 4KByte OTP Memory
    4. 7.4 Device Functional Modes
      1. 7.4.1 Shutdown Mode
      2. 7.4.2 Operational Mode
    5. 7.5 Programming
      1. 7.5.1 Serial Interface
    6. 7.6 Register Map
      1. 7.6.1  DEV_AND_REV_ID Register Address: 00h
      2. 7.6.2  OTP_REV Register Address: 01h
      3. 7.6.3  GPIO_CTRL Register Address: 02h
      4. 7.6.4  PWM_OSC_CNTRL Register Address: 03h
      5. 7.6.5  ISINK_CURRENT Register Address: 04h
      6. 7.6.6  LDO_CTRL Register Address: 05h
      7. 7.6.7  LDO1_VCTRL Register Address: 06h
      8. 7.6.8  LDO2_VCTRL Register Address: 07h
      9. 7.6.9  PWM_DUTY_THR_L Register Address: 08h
      10. 7.6.10 PWM_DUTY_THR_H Register Address: 09h
      11. 7.6.11 MIN_ON_TIME_THR Register Address: 0Ah
      12. 7.6.12 PWM_DUTY_L Register Address: 0Bh
      13. 7.6.13 PWM_DUTY_H Register Address: 0Ch
      14. 7.6.14 MIN_ON_TIME Register Address: 0Dh
      15. 7.6.15 SPARE Register Address: 0Eh
      16. 7.6.16 4K_OTP_PASSWORD Register Address: 0Fh
  8. Application and Implementation
    1. 8.1 Application Information
    2. 8.2 Typical Application
      1. 8.2.1 Design Requirements
      2. 8.2.2 Detailed Design Procedure
        1. 8.2.2.1 Output Capacitor Selection
        2. 8.2.2.2 Input Capacitor Selection
      3. 8.2.3 Application Curves
  9. Power Supply Recommendations
  10. 10Layout
    1. 10.1 Layout Guidelines
    2. 10.2 Layout Example
  11. 11器件和文档支持
    1. 11.1 器件支持
      1. 11.1.1 Third-Party Products Disclaimer
    2. 11.2 社区资源
    3. 11.3 商标
    4. 11.4 静电放电警告
    5. 11.5 Glossary
  12. 12机械、封装和可订购信息
    1. 12.1 封装概要
    2. 12.2 芯片尺寸封装尺寸

封装选项

机械数据 (封装 | 引脚)
散热焊盘机械数据 (封装 | 引脚)
订购信息

8 Application and Implementation

NOTE

Information in the following applications sections is not part of the TI component specification, and TI does not warrant its accuracy or completeness. TI’s customers are responsible for determining suitability of components for their purposes. Customers should validate and test their design implementation to confirm system functionality.

8.1 Application Information

The target application for the TPS657095 device is powering an embedded camera module.

8.2 Typical Application

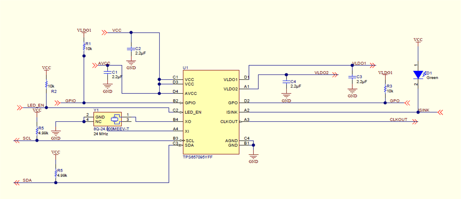
TPS657095 App_schem_tps.gif Figure 33. Application Schematic

8.2.1 Design Requirements

Table 20. Design Parameters

DESIGN PARAMETER VALUE
Typical Input Voltage 5.0V
LDO1 Output Voltage 1.8V (off by default)
LDO2 Output Voltage 1.2V (off by default)

8.2.2 Detailed Design Procedure

8.2.2.1 Output Capacitor Selection

The control loop of the LDOs is internally compensated such that they operate with small ceramic output capacitors of 2.2µF.

8.2.2.2 Input Capacitor Selection

A low ESR input capacitor is required for best input voltage filtering and minimizing the interference with other circuits. The LDOs need a ceramic input capacitor with a minimum capacitance of 1.0µF. The input capacitor can be increased without any limit for better input voltage filtering.

Table 21. Tested Capacitors

TYPE VALUE VOLTAGE RATING SIZE SUPPLIER MATERIAL
GRM155R60J225ME15D 2.2 µF 6.3 V 0402 Murata Ceramic X5R
GRM185R60J225 2.2 µF 6.3 V 0603 Murata Ceramic X5R
GRM185R60J105K 1 µF 6.3 V 0603 Murata Ceramic X5R

8.2.3 Application Curves

The graphs below were taken using the TPS657095EVM with the passive components as listed below:

  • CIN(VCC) = GRM185R60J105K (1 µF / 6.3V)
  • COUT(LDO1) = COUT(LDO2) = GRM185R60J225 (2.2 µF / 6.3 V)
  • VCC = 5 V unless otherwise noted

Table 22. Table of Graphs

DESCRIPTION FIGURE
Line Transient Response LDO1 VCC = 3.6V to 5V to 3.6V; IOUT = 75mA; VOUT = 1.8V Figure 34
Line Transient Response LDO2 VCC = 3.6V to 5V to 3.6V; IOUT = 75mA; VOUT = 2.8V Figure 35
Load Transient Response LDO1 VCC = 5V; IOUT = 7.5mA to 68mA to 7.5mA;
VOUT = 1.8V
Figure 36
Load Transient Response LDO2 VCC = 5V; IOUT = 7.5mA to 68mA to 7.5mA; VOUT = 2.8V Figure 37
LDO1 and LDO2 Start-up Timing VCC = 5V; IOUT = 0mA Figure 38
LDO1 and LDO2 Start-up Timing VCC = 5V; IOUT = 75mA Figure 39
Duty Cycle on CLKout vs Programmed Frequency VCC = 5V; f(crystal) = 24MHz; VLDO1 = 1.8V Figure 40
Period Jitter on CLKout vs Temperature and Output Frequency VCC = 5V; f(crystal) = 24MHz; VLDO1 = 1.8V Figure 41
TPS657095 LDO1_LineT.gif
Figure 34. Line Transient Response LDO1
TPS657095 LDO1_loadT.gif
Figure 36. Load Transient Response LDO1
TPS657095 LDO1_startup_W.gif
Figure 38. LDO1 Start-up Timing
TPS657095 D002_SLVSCW2.gif
VCC = 5 V, VLDO1 = 1.8 V, fCrystal = 24 MHz
Figure 40. Duty Cycle
TPS657095 LDO2_LineT.gif
Figure 35. Line Transient Response LDO2
TPS657095 LDO2_LoadT.gif
Figure 37. Load Transient Response LDO2
TPS657095 LDO2_Startup_W.gif
Figure 39. LDO2 Start-up Timing
TPS657095 D001_SLVSCW2.gif
VCC = 5 V
Figure 41. Period Jitter