ZHCS936A May   2012  – February 2019 TPS53014

PRODUCTION DATA.  

  1. 特性
  2. 应用
  3. 说明
    1.     Device Images
      1.      典型应用
  4. 修订历史记录
  5. Pin Configuration and Functions
    1.     Pin Functions
  6. Specifications
    1. 6.1 Absolute Maximum Ratings
    2. 6.2 Recommended Operating Conditions
    3. 6.3 Thermal Information
    4. 6.4 Electrical Characteristics
    5. 6.5 Typical Characteristics
  7. Detailed Description
    1. 7.1 Overview
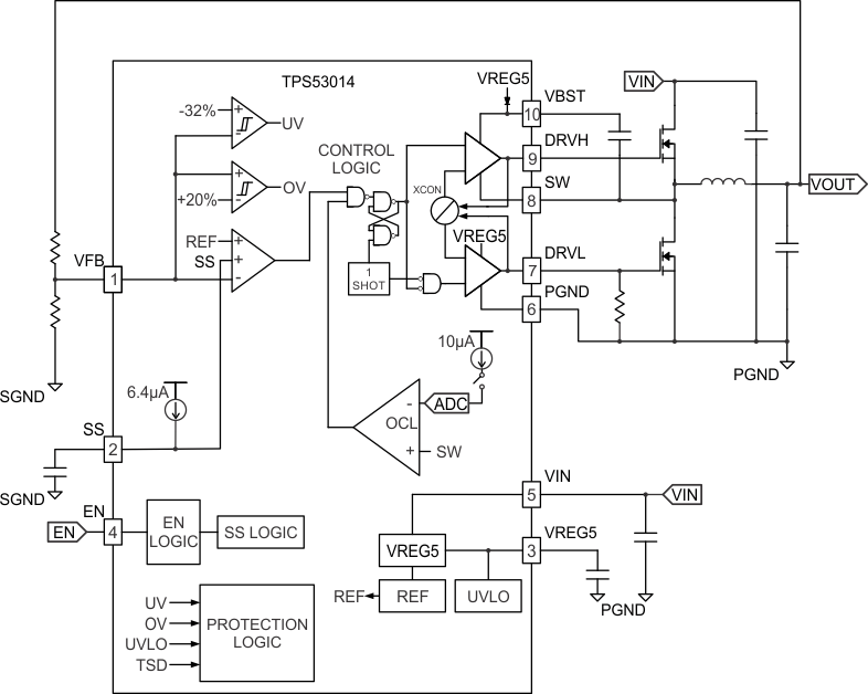
    2. 7.2 Functional Block Diagram
    3. 7.3 Feature Description
      1. 7.3.1 PWM Operation
      2. 7.3.2 Auto-Skip Eco-Mode Control
      3. 7.3.3 Drivers
      4. 7.3.4 5-Volt Regulator
      5. 7.3.5 Soft Start and Pre-Biased Soft Start
      6. 7.3.6 Overcurrent Protection
      7. 7.3.7 Over/Undervoltage Protection
      8. 7.3.8 UVLO Protection
      9. 7.3.9 Thermal Shutdown
  8. Application and Implementation
    1. 8.1 Typical Application
      1. 8.1.1 Detailed Design Procedure
        1. 8.1.1.1 Component Selection
          1. 8.1.1.1.1 Inductor
          2. 8.1.1.1.2 Output Capacitor
          3. 8.1.1.1.3 Input Capacitor
          4. 8.1.1.1.4 Bootstrap Capacitor
          5. 8.1.1.1.5 VREG5 Capacitor
          6. 8.1.1.1.6 Choose Output Voltage Resistors
  9. Layout
    1. 9.1 Layout Guidelines
  10. 10器件和文档支持
    1. 10.1 接收文档更新通知
    2. 10.2 社区资源
    3. 10.3 商标
    4. 10.4 静电放电警告
    5. 10.5 术语表

封装选项

机械数据 (封装 | 引脚)
散热焊盘机械数据 (封装 | 引脚)
订购信息

Functional Block Diagram

TPS53014 FBD_slvsbf1.gif