ZHCSJQ2A May   2019  – August 2019 TPS2596

PRODUCTION DATA.  

  1. 特性
  2. 应用
  3. 说明
    1.     Device Images
      1.      简化原理图
      2.      TPS25963x 1KV EFT 响应
  4. 修订历史记录
  5. 器件比较表
  6. Pin Configuration and Functions
    1.     Pin Functions
  7. Specifications
    1. 7.1 Absolute Maximum Ratings
    2. 7.2 ESD Ratings
    3. 7.3 Recommended Operating Conditions
    4. 7.4 Thermal Information
    5. 7.5 Electrical Characteristics
    6. 7.6 Timing Requirements
    7. 7.7 Switching Characteristics
    8. 7.8 Typical Characteristics
  8. Detailed Description
    1. 8.1 Overview
    2. 8.2 Functional Block Diagram
    3. 8.3 Feature Description
      1. 8.3.1 Undervoltage Protection (UVP) and Undervoltage Lockout (UVLO)
      2. 8.3.2 Overvoltage Protection
        1. 8.3.2.1 Overvoltage Lockout
        2. 8.3.2.2 Overvoltage Clamp
      3. 8.3.3 Inrush Current, Overcurrent and Short Circuit Protection
        1. 8.3.3.1 Slew Rate and Inrush Current Control (dVdt)
        2. 8.3.3.2 Active Current Limiting
        3. 8.3.3.3 Short-Circuit Protection
      4. 8.3.4 Analog Load Current Monitor (IMON)
      5. 8.3.5 Overtemperature Protection (OTP)
      6. 8.3.6 Fault Indication
    4. 8.4 Device Functional Modes
      1. 8.4.1 Enable and Fault Pin Functional Mode 1: Single Device, Self-Controlled
      2. 8.4.2 Enable and Fault Pin Functional Mode 2: Single Device, Host-Controlled
      3. 8.4.3 Enable and Fault Pin Functional Mode 3: Multiple Devices, Self-Controlled
  9. Application and Implementation
    1. 9.1 Application Information
    2. 9.2 Typical Application
      1. 9.2.1 Precision Current Limiting and Protection for White Goods
      2. 9.2.2 Design Requirements
      3. 9.2.3 Detailed Design Procedure
        1. 9.2.3.1 Programming the Current-Limit Threshold: RILM Selection
        2. 9.2.3.2 Undervoltage and Overvoltage Lockout Set Point
        3. 9.2.3.3 Setting Output Voltage Ramp Time (TdVdT)
          1. 9.2.3.3.1 Case 1: Start-Up Without Load. Only Output Capacitance COUT Draws Current
          2. 9.2.3.3.2 Case 2: Start-Up With Load. Output Capacitance COUT and Load Draw Current
      4. 9.2.4 Support Component Selection: RFLT and CIN
      5. 9.2.5 Application Curves
    3. 9.3 System Examples
      1. 9.3.1 Current Limiting and Overvoltage Protection and for Energy Meter Power Rails
      2. 9.3.2 Precision Current Limiting and Protection in Appliances
  10. 10Power Supply Recommendations
    1. 10.1 Transient Protection
    2. 10.2 Output Short-Circuit Measurements
  11. 11Layout
    1. 11.1 Layout Guidelines
    2. 11.2 Layout Example
  12. 12器件和文档支持
    1. 12.1 文档支持
      1. 12.1.1 相关文档
    2. 12.2 接收文档更新通知
    3. 12.3 社区资源
    4. 12.4 商标
    5. 12.5 静电放电警告
    6. 12.6 Glossary
  13. 13机械、封装和可订购信息

封装选项

机械数据 (封装 | 引脚)
散热焊盘机械数据 (封装 | 引脚)
订购信息

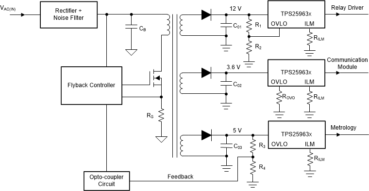
Current Limiting and Overvoltage Protection and for Energy Meter Power Rails

Energy meters generally use a single AC/DC power supply (for example: flyback converter) with multiple DC outputs for powering blocks like Metrology (analog front-end, microcontroller, memory), Real Time Clock (RTC), Relay (for remote load connect/disconnect) and Communications module. Metrology is the most critical sub-system and is required to operate uninterrupted under all conditions, even if a fault occurs in any of the supplementary blocks. One solution would be to oversize the power supply design so that it can handle the excess current demands during a fault condition, which increases the cost of the meter. A more elegant and cost-optimized solution would be to add an eFuse like TPS2596xx on the supplementary power rails, which provides accurate current limiting and fast short-circuit protection, thereby ensuring reliable operation of the metrology block without increasing the size or cost of the power supply. Apart from that, the TPS2596xx provides additional benefits such as:

  • Overvoltage Protection (Lock-out and Clamp) to shield down-stream low voltage circuits from harmful overvoltages arising from poor cross-regulation between windings or AC input voltage surges.
  • Disconnect supply to rarely used loads to minimize power consumption

Figure 60 shows a typical energy meter power supply implementation using TPS2596xx.

TPS2596 System-Examples-EMeter.gifFigure 60. Energy Meter Power Rail Protection Example

TIDA-010037 demonstrates energy meter design using eFuse for protecting auxiliary rails.