ZHCSK24D July   2019  – July 2021 TPS25832-Q1 , TPS25833-Q1

PRODUCTION DATA  

  1. 特性
  2. 应用
  3. 说明
  4. Revision History
  5. 说明(续)
  6. Device Comparison Table
  7. Pin Configuration and Functions
  8. Specifications
    1. 8.1 Absolute Maximum Ratings
    2. 8.2 ESD Ratings
    3. 8.3 Recommended Operating Conditions
    4. 8.4 Thermal Information
    5. 8.5 Electrical Characteristics
    6. 8.6 Timing Requirements
    7. 8.7 Switching Characteristics
    8. 8.8 Typical Characteristics
  9. Parameter Measurement Information
    1.     18
  10. 10Detailed Description
    1. 10.1 Overview
    2. 10.2 Functional Block Diagram
    3. 10.3 Feature Description
      1. 10.3.1  Buck Regulator
      2. 10.3.2  Enable/UVLO and Start-up
      3. 10.3.3  RT/SYNC
      4. 10.3.4  Spread-Spectrum Operation
      5. 10.3.5  VCC, VCC_UVLO
      6. 10.3.6  Minimum ON-time, Minimum OFF-time
      7. 10.3.7  Internal Compensation
      8. 10.3.8  Bootstrap Voltage (BOOT)
      9. 10.3.9  RSNS, RSET, RILIMIT, and RIMON
      10. 10.3.10 Overcurrent and Short Circuit Protection
        1. 10.3.10.1 Current Limit Setting using RILIMIT
        2. 10.3.10.2 Buck Average Current Limit Design Example
        3. 10.3.10.3 External MOSFET Gate Drivers
        4. 10.3.10.4 Cycle-by-Cycle Buck Current Limit
      11. 10.3.11 IEC and Overvoltage Protection
        1. 10.3.11.1 VBUS and VCSN/OUT Overvoltage Protection
        2. 10.3.11.2 DP_IN and DM_IN Protection
        3. 10.3.11.3 CC IEC and Overvoltage Protection
      12. 10.3.12 Cable Compensation
        1. 10.3.12.1 Cable Compensation Design Example
      13. 10.3.13 USB Port Control
      14. 10.3.14 FAULT Response
      15. 10.3.15 USB Specification Overview
      16. 10.3.16 USB Type-C® Basics
        1. 10.3.16.1 Configuration Channel
        2. 10.3.16.2 Detecting a Connection
        3. 10.3.16.3 Configuration Channel Pins CC1 and CC2
        4. 10.3.16.4 Current Capability Advertisement and VCONN Overload Protection
        5. 10.3.16.5 Plug Polarity Detection
      17. 10.3.17 Device Power Pins (IN, CSN/OUT, and PGND)
      18. 10.3.18 Thermal Shutdown
      19. 10.3.19 Power Wake
      20. 10.3.20 Thermal Sensing with NTC (TPS25833-Q1)
    4. 10.4 Device Functional Modes
      1. 10.4.1 Shutdown Mode
      2. 10.4.2 Standby Mode
      3. 10.4.3 Active Mode
      4. 10.4.4 Device Truth Table (TT)
      5. 10.4.5 USB Port Operating Modes
        1. 10.4.5.1 USB Type-C® Mode
        2. 10.4.5.2 Standard Downstream Port (SDP) Mode — USB 2.0, USB 3.0, and USB 3.1
        3. 10.4.5.3 Charging Downstream Port (CDP) Mode
        4. 10.4.5.4 Dedicated Charging Port (DCP) Mode (TPS25833-Q1 Only)
          1. 10.4.5.4.1 DCP BC1.2 and YD/T 1591-2009
          2. 10.4.5.4.2 DCP Divider-Charging Scheme
          3. 10.4.5.4.3 DCP 1.2-V Charging Scheme
        5. 10.4.5.5 DCP Auto Mode (TPS25833-Q1 Only)
      6. 10.4.6 High-Bandwidth Data-Line Switches (TPS25832-Q1 Only)
  11. 11Application and Implementation
    1. 11.1 Application Information
    2. 11.2 Typical Application
      1. 11.2.1 Design Requirements
      2. 11.2.2 Detailed Design Procedure
        1. 11.2.2.1  Output Voltage
        2. 11.2.2.2  Switching Frequency
        3. 11.2.2.3  Inductor Selection
        4. 11.2.2.4  Output Capacitor Selection
        5. 11.2.2.5  Input Capacitor Selection
        6. 11.2.2.6  Bootstrap Capacitor Selection
        7. 11.2.2.7  VCC Capacitor Selection
        8. 11.2.2.8  Enable and Under Voltage Lockout Set-Point
        9. 11.2.2.9  Current Limit Set-Point
        10. 11.2.2.10 Cable Compensation Set-Point
        11. 11.2.2.11 LD_DET, POL, and FAULT Resistor Selection
      3. 11.2.3 Application Curves
  12. 12Power Supply Recommendations
  13. 13Layout
    1. 13.1 Layout Guidelines
    2. 13.2 Ground Plane and Thermal Considerations
    3. 13.3 Layout Example
  14. 14Device and Documentation Support
    1. 14.1 接收文档更新通知
    2. 14.2 支持资源
    3. 14.3 Trademarks
    4. 14.4 Electrostatic Discharge Caution
    5. 14.5 术语表
  15. 15Mechanical, Packaging, and Orderable Information

封装选项

机械数据 (封装 | 引脚)
散热焊盘机械数据 (封装 | 引脚)
订购信息

VBUS and VCSN/OUT Overvoltage Protection

The TPS2583x-Q1 integrates overvoltage protection on both BUS and CSN/OUT pin, to meet different application requirement.

OVP threshold of BUS pin is 7-V typical. Once overvoltage is detected on BUS pin, the LS_GD will turn off immediately, also FAULT asserts after 8-ms deglitch time. Once the excessive voltage is removed, the LS_GD will turn on again and FAULT deasserts.

OVP threshold of CSN/OUT pin is 7.5-V typical. Once overvoltage is detected on CSN/OUT pin, the buck converter will stop regulation, also LS_GD will turn off immediately. Once the excessive voltage is removed, the buck converter will resume and LS_GD turn on again.

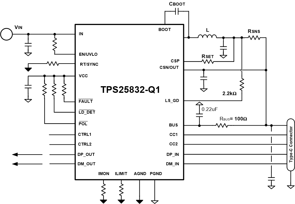
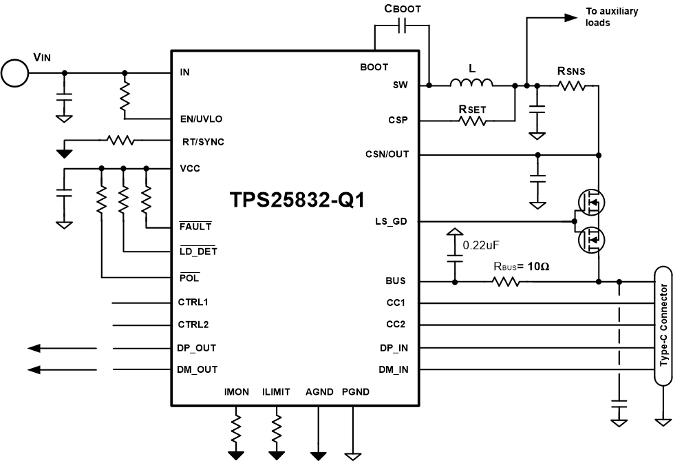
GUID-3596B7B5-2D11-45A4-9F9D-E50DA4EC566C-low.gifFigure 10-20 Current Limit with External MOSFET
GUID-9FD85C36-7DF6-4448-A8BE-22CACAA13FF0-low.gifFigure 10-21 Buck Average Current Limit

As Figure 10-20, TPS25832-Q1 is configured in external FET current limit mode. When overvoltage occurs on BUS_Connector, the external MOSFET will be turn off immediately after BUS pin detect overvoltage. The FAULT signal will assert after 8-ms deglitch time. A 10-Ω 0805 resistor is recommended between BUS pin and BUS_Connector.

As Figure 10-21, TPS25832-Q1 is configured in buck average current limit mode. When overvoltage occurs on BUS_Connector, the buck regulator will stop switching after CSN/OUT pin detect overvoltage. The FAULT signal will also assert after 8-ms deglitch time. A 100-Ω 0805 resistor is recommended between BUS pin and BUS_Connector in buck average current limit mode.