ZHCSHL1B September   2017  – December 2021 TPS22917

PRODUCTION DATA  

  1. 特性
  2. 应用
  3. 说明
  4. Revision History
  5. Device Comparison Table
  6. Pin Configuration and Functions
  7. Specifications
    1. 7.1 Absolute Maximum Ratings
    2. 7.2 ESD Ratings
    3. 7.3 Recommended Operating Conditions
    4. 7.4 Thermal Information
    5. 7.5 Electrical Characteristics
    6. 7.6 Switching Characteristics
    7. 7.7 Typical Characteristics
      1. 7.7.1 Typical Electrical Characteristics
      2. 7.7.2 Typical Switching Characteristics
  8. Parameter Measurement Information
    1. 8.1 Test Circuit and Timing Waveforms Diagrams
  9. Detailed Description
    1. 9.1 Overview
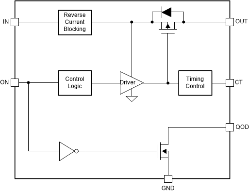
    2. 9.2 Functional Block Diagram
    3. 9.3 Feature Description
      1. 9.3.1 On and Off Control
      2. 9.3.2 Turn-On Time (tON) and Adjustable Slew Rate (CT)
      3. 9.3.3 Fall Time (tFALL) and Quick Output Discharge (QOD)
        1. 9.3.3.1 QOD When System Power is Removed
    4. 9.4 Full-Time Reverse Current Blocking
    5. 9.5 Device Functional Modes
  10. 10Application and Implementation
    1. 10.1 Application Information
    2. 10.2 Typical Application
      1. 10.2.1 Design Requirements
      2. 10.2.2 Detailed Design Procedure
        1. 10.2.2.1 Limiting Inrush Current
        2. 10.2.2.2 Application Curves
        3. 10.2.2.3 Setting Fall Time for Shutdown Power Sequencing
        4. 10.2.2.4 Application Curves
  11. 11Power Supply Recommendations
  12. 12Layout
    1. 12.1 Layout Guidelines
    2. 12.2 Layout Example
    3. 12.3 Thermal Considerations
  13. 13Device and Documentation Support
    1. 13.1 接收文档更新通知
    2. 13.2 支持资源
    3. 13.3 Trademarks
    4. 13.4 Electrostatic Discharge Caution
    5. 13.5 术语表
  14. 14Mechanical, Packaging, and Orderable Information

封装选项

机械数据 (封装 | 引脚)
散热焊盘机械数据 (封装 | 引脚)
订购信息

Functional Block Diagram

GUID-9B521C84-FB74-4F2F-8610-0AF4FEA88F87-low.gif