ZHCSHR9A March   2018  – June 2018 TPA3138D2

PRODUCTION DATA.  

  1. 特性
  2. 应用
  3. 说明
    1.     Device Images
      1.      简化原理图
      2.      采用铁氧体磁珠的 TPA3138 布局
  4. 修订历史记录
  5. Device Comparison Table
  6. Pin Configuration and Functions
    1.     Pin Functions
  7. Specifications
    1. 7.1 Absolute Maximum Ratings
    2. 7.2 ESD Ratings
    3. 7.3 Recommended Operating Conditions
    4. 7.4 Thermal Information
    5. 7.5 Electrical Characteristics
    6. 7.6 Switching Characteristics
    7. 7.7 Typical Characteristics
  8. Parameter Measurement Information
  9. Detailed Description
    1. 9.1 Overview
    2. 9.2 Functional Block Diagram
    3. 9.3 Feature Description
      1. 9.3.1  Analog Gain
      2. 9.3.2  SD/FAULT Operation
      3. 9.3.3  PLIMIT
      4. 9.3.4  Spread Spectrum and De-Phase Control
      5. 9.3.5  GVDD Supply
      6. 9.3.6  DC Detect
      7. 9.3.7  PBTL Select
      8. 9.3.8  Short-Circuit Protection and Automatic Recovery Feature
      9. 9.3.9  Over-Temperature Protection (OTP)
      10. 9.3.10 Over-Voltage Protection (OVP)
      11. 9.3.11 Under-Voltage Protection (UVP)
    4. 9.4 Device Functional Modes
      1. 9.4.1 MODE_SEL = LOW: BD Modulation
      2. 9.4.2 MODE_SEL = HIGH: Low-Idle-Current 1SPW Modulation
  10. 10Application and Implementation
    1. 10.1 Application Information
    2. 10.2 Typical Applications
      1. 10.2.1 Design Requirements
        1. 10.2.1.1 PCB Material Recommendation
        2. 10.2.1.2 PVCC Capacitor Recommendation
        3. 10.2.1.3 Decoupling Capacitor Recommendations
      2. 10.2.2 Detailed Design Procedure
        1. 10.2.2.1 Ferrite Bead Filter Considerations
        2. 10.2.2.2 Efficiency: LC Filter Required with the Traditional Class-D Modulation Scheme
        3. 10.2.2.3 When to Use an Output Filter for EMI Suppression
        4. 10.2.2.4 Input Resistance
        5. 10.2.2.5 Input Capacitor, Ci
        6. 10.2.2.6 BSN and BSP Capacitors
        7. 10.2.2.7 Differential Inputs
        8. 10.2.2.8 Using Low-ESR Capacitors
      3. 10.2.3 Application Performance Curves
        1. 10.2.3.1 EN55013 Radiated Emissions Results
        2. 10.2.3.2 EN55022 Conducted Emissions Results
  11. 11Power Supply Recommendations
    1. 11.1 Power Supply Decoupling, CS
  12. 12Layout
    1. 12.1 Layout Guidelines
    2. 12.2 Layout Example
  13. 13器件和文档支持
    1. 13.1 器件支持
      1. 13.1.1 第三方产品免责声明
    2. 13.2 文档支持
      1. 13.2.1 相关文档
    3. 13.3 接收文档更新通知
    4. 13.4 社区资源
    5. 13.5 商标
    6. 13.6 静电放电警告
    7. 13.7 术语表
  14. 14机械、封装和可订购信息

封装选项

机械数据 (封装 | 引脚)
散热焊盘机械数据 (封装 | 引脚)
订购信息

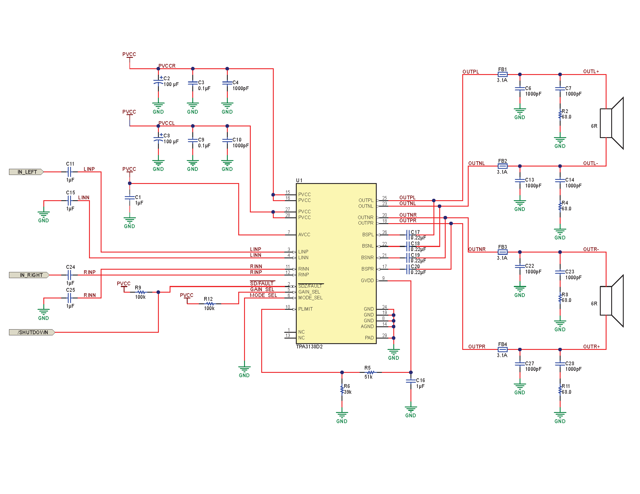
Typical Applications

TPA3138D2 TPA3138D2 BTL application schematic.png
Figure 20. Stereo Class-D Amplifier in BTL Configuration with Single-Ended Inputs, Spread Spectrum Modulation and BD Mode
TPA3138D2 TPA3138D2 PBTL application schematic.pngFigure 21. Stereo Class-D Amplifier in PBTL Configuration with Single-Ended Input, Spread Spectrum Modulation and 1SPW Mode