ZHCSE97K August 2014 – February 2024 TMS320F28374S , TMS320F28375S , TMS320F28375S-Q1 , TMS320F28376S , TMS320F28377S , TMS320F28377S-Q1 , TMS320F28378S , TMS320F28379S
PRODUCTION DATA
请参考 PDF 数据表获取器件具体的封装图。
SCI 是一种双线制异步串行端口,通常称为 UART。SCI 模块支持 CPU 与其他异步外设之间使用标准非归零码 (NRZ) 格式的数字通信
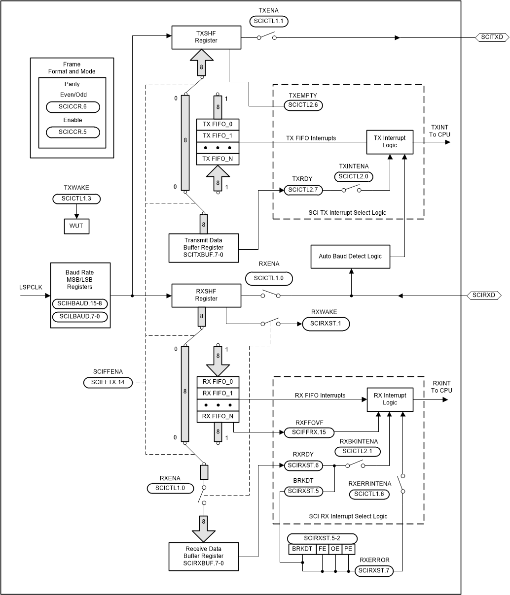
SCI 发送器和接收器都有一个用于减少服务开销的 16 级深度 FIFO,且具有各自独立的使能位和中断位。两者都能独立进行半双工通信,或同时进行全双工通信。为了指定数据完整性,SCI 检查接收到的数据是否存在中断检测、奇偶校验、超限和成帧错误。比特率通过 16 位波特选择寄存器可编程为不同的速度。图 6-75 显示了 SCI 模块方框图。
SCI 模块的特性包括:
此模块中的所有寄存器均为 8 位寄存器。当寄存器被访问时,寄存器数据位于低位字节(位 7-0),高位字节(位 15-8)读取为零。对高字节进行写入无效。
图 6-75 SCI 方框图全双工操作中使用主要元素包括:
SCI 接收器和发送器独立工作。