ZHCSI63D February   2019  – August 2021 TLV9301 , TLV9302 , TLV9304

PRODUCTION DATA  

  1. 特性
  2. 应用
  3. 说明
  4. 修订历史记录
  5. 引脚配置和功能
  6. 规格
    1. 6.1 绝对最大额定值
    2. 6.2 ESD 额定值
    3. 6.3 建议运行条件
    4. 6.4 单通道器件的热性能信息
    5. 6.5 双通道器件的热性能信息
    6. 6.6 四通道器件的热性能信息
    7. 6.7 电气特性
    8. 6.8 典型特性
  7. 详细说明
    1. 7.1 概述
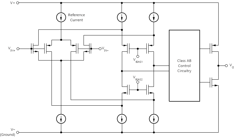
    2. 7.2 功能方框图
    3. 7.3 特性说明
      1. 7.3.1 输入保护电路
      2. 7.3.2 EMI 抑制
      3. 7.3.3 反相保护
      4. 7.3.4 过热保护
      5. 7.3.5 容性负载和稳定性
      6. 7.3.6 共模电压范围
      7. 7.3.7 电气过载
      8. 7.3.8 过载恢复
      9. 7.3.9 典型规格与分布
    4. 7.4 器件功能模式
  8. 应用和实现
    1. 8.1 应用信息
    2. 8.2 典型应用
      1. 8.2.1 高电压精密比较器
        1. 8.2.1.1 设计要求
        2. 8.2.1.2 详细设计过程
        3. 8.2.1.3 应用曲线
  9. 电源相关建议
  10. 10布局
    1. 10.1 布局指南
    2. 10.2 布局示例
  11. 11器件和文档支持
    1. 11.1 器件支持
      1. 11.1.1 开发支持
        1. 11.1.1.1 TINA-TI(免费软件下载)
        2. 11.1.1.2 TI 精密设计
    2. 11.2 文档支持
      1. 11.2.1 相关文档
    3. 11.3 接收文档更新通知
    4. 11.4 支持资源
    5. 11.5 商标
    6. 11.6 Electrostatic Discharge Caution
    7. 11.7 术语表
  12. 12机械、封装和可订购信息

封装选项

机械数据 (封装 | 引脚)
散热焊盘机械数据 (封装 | 引脚)
订购信息

功能方框图

GUID-3CCACDA3-FD11-489F-89C7-BDEA6C56C0A5-low.gif