ZHCSGU7 October 2017 TLV3544-Q1
PRODUCTION DATA.
The TLV3544-Q1 is a quad-channel CMOS, rail-to-rail I/O, high-speed, voltage-feedback operational amplifier designed for video, high-speed, and other applications.
The amplifier features a 100-MHz gain bandwidth and 150-V/µs slew rate, but it is unity-gain stable and can be operated as a +1-V/V voltage follower.
Table 1 lists several members of the device family that includes the TLV3544-Q1.
| FEATURES | PRODUCT |
|---|---|
| Shutdown Version of TLV3544 Family | OPAx357 |
| 200-MHz GBW, Rail-to-Rail Output, CMOS, Shutdown | OPAx355 |
| 200-MHz GBW, Rail-to-Rail Output, CMOS | OPAx356 |
| 38-MHz GBW, Rail-to-Rail Input/Output, CMOS | OPAx350/OPAx353 |
| 75-MHz BW G = 2, Rail-to-Rail Output | OPA2631 |
| 150-MHz BW G = 2, Rail-to-Rail Output | OPA2634 |
| 100-MHz BW, Differential Input/Output, 3.3-V Supply | THS412x |
The TLV3544-Q1 is specified over a power-supply range of 2.7 V to 5.5 V (±1.35 V to ±2.75 V). However, the supply voltage may range from 2.5 V to 5.5 V (±1.25 V to ±2.75 V).
CAUTION
Supply voltages higher than 7.5 V (absolute maximum) can permanently damage the amplifier.
Parameters that vary over supply voltage or temperature are shown in Typical Characteristics of this data sheet.
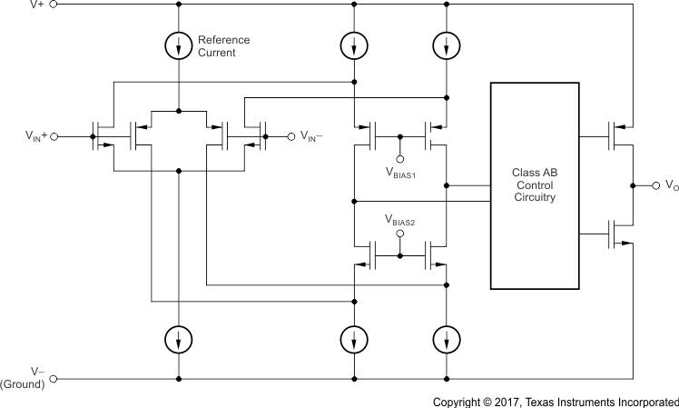
The specified input common-mode voltage range of the TLV3544-Q1 extends 100 mV beyond the supply rails. This extended range is achieved with a complementary input stage—an N-channel input differential pair in parallel with a P-channel differential pair, as shown in the Functional Block Diagram. The N-channel pair is active for input voltages close to the positive rail, typically (V+) − 1.2 V to 100 mV above the positive supply, while the P-channel pair is on for inputs from 100 mV below the negative supply to approximately (V+) − 1.2 V. There is a small transition region, typically (V+) − 1.5 V to (V+) − 0.9 V, in which both pairs are on. This 600-mV transition region can vary ±500 mV with process variation. Thus, the transition region (both input stages on) can range from (V+) − 2 V to (V+) − 1.5 V on the low end, up to (V+) − 0.9 V to (V+) − 0.4 V on the high end.
A double-folded cascode adds the signal from the two input pairs and presents a differential signal to the class AB output stage.
A class AB output stage with common-source transistors is used to achieve rail-to-rail output. For high-impedance loads (> 200 Ω), the output voltage swing is typically 100 mV from the supply rails. With 10-Ω loads, a useful output swing can be achieved while maintaining high open-loop gain. See the typical characteristic curves, Output Voltage Swing vs Output Current (Figure 20 and Figure 22).
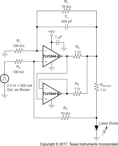
The TLV3544-Q1 output stage can supply a continuous output current of ±100 mA and yet provide approximately
2.7 V of output swing on a 5-V supply, as shown in Figure 30. For maximum reliability, TI does not recommend running a continuous DC current in excess of ±100 mA. Refer to the typical characteristic curves, Output Voltage Swing vs Output Current (Figure 20 and Figure 22). For supplying continuous output currents greater than ±100 mA, the TLV3544-Q1 may be operated in parallel, as shown in Figure 31.
Figure 30. Laser Diode Driver
The TLV3544-Q1 provides peak currents up to 200 mA, which corresponds to the typical short-circuit current. Therefore, an on-chip thermal shutdown circuit is provided to protect the TLV3544-Q1 from dangerously high junction temperatures. At 160°C, the protection circuit shuts down the amplifier. Normal operation resumes when the junction temperature cools to below 140°C.
Figure 31. Parallel Operation
The TLV3544-Q1 output stage is capable of driving standard back-terminated 75-Ω video cables, as shown in Figure 32. By back-terminating a transmission line, it does not exhibit a capacitive load to its driver. A properly back-terminated 75-Ω cable does not appear as capacitance; it presents only a 150-Ω resistive load to the TLV3544-Q1 output.
Figure 32. Single-Supply Video Line Driver
The TLV3544-Q1 can be used as an amplifier for RGB graphic signals, which have a voltage of zero at the video black level, by offsetting and AC-coupling the signal. See Figure 33.
The TLV3544-Q1 series op amps offer 60 ns of settling time to 0.01%, making them a good choice for driving high- and medium-speed sampling A/D converters and reference circuits. The TLV3544-Q1 provides an effective means of buffering the A/D converter input capacitance and resulting charge injection while providing signal gain. For applications requiring high DC accuracy, the OPA350 series is recommended.
Figure 34 illustrates the TLV3544-Q1 driving an A/D converter. With the TLV3544-Q1 in an inverting configuration, a capacitor across the feedback resistor can be used to filter high-frequency noise in the signal.
Figure 34. The TLV3544-Q1 in Inverting Configuration Driving the ADS7816
The TLV3544-Q1 series op amps can drive a wide range of capacitive loads. However, all op amps under certain conditions may become unstable. Op amp configuration, gain, and load value are just a few of the factors to consider when determining stability. An op amp in unity-gain configuration is most susceptible to the effects of capacitive loading. The capacitive load reacts with the device output resistance, along with any additional load resistance, to create a pole in the small-signal response that degrades the phase margin. Refer to the typical characteristic curve, Frequency Response for Various CL (Figure 13) for details.
The TLV3544-Q1 topology enhances its ability to drive capacitive loads. In unity gain, these op amps perform well with large capacitive loads. Refer to the typical characteristic curves, Recommended RS vs Capacitive Load (Figure 14) and Frequency Response vs Capacitive Load (Figure 15) for details.
One method of improving capacitive load drive in the unity-gain configuration is to insert a 10-Ω to 20-Ω resistor in series with the output, as shown in Figure 35. This configuration significantly reduces ringing with large capacitive loads—see the typical characteristic curve, Frequency Response vs Capacitive Load (Figure 15). However, if there is a resistive load in parallel with the capacitive load, RS creates a voltage divider. This voltage division introduces a DC error at the output and slightly reduces output swing. This error may be insignificant. For instance, with RL = 10 kΩ and RS = 20 Ω, there is approximately a 0.2% error at the output.
Figure 35. Series Resistor in Unity-Gain Configuration Improves Capacitive Load Drive
Wide bandwidth, low input bias current, low input voltage, and current noise make the TLV3544-Q1 an ideal wideband photodiode transimpedance amplifier for low-voltage single-supply applications. Low-voltage noise is important because photodiode capacitance causes the effective noise gain of the circuit to increase at high frequency.
The key elements to a transimpedance design, as shown in Figure 36, are the expected diode capacitance [including the parasitic input common-mode and differential-mode input capacitance (2 + 2) pF for the TLV3544-Q1], the desired transimpedance gain (RF), and the Gain-Bandwidth Product (GBW) for the TLV3544-Q1 (100 MHz typical). With these three variables set, the feedback capacitor value (CF) may be set to control the frequency response.
Figure 36. Transimpedance Amplifier
To achieve a maximally flat, second-order, Butterworth frequency response, the feedback pole must be set as shown in Equation 1:

Typical surface-mount resistors have a parasitic capacitance of approximately 0.2 pF that must be deducted from the calculated feedback capacitance value. Bandwidth is calculated by Equation 2:

For even higher transimpedance bandwidth, the high-speed CMOS OPA355 (200-MHz GBW) or the OPA655 (400-MHz GBW) may be used.
The TLV3544-Q1 is powered on when the supply is connected. The devices can be operated as single-supply operational amplifiers or dual-supply amplifiers depending on the application. The devices can also be used with asymmetrical supplies as long as the differential voltage (V– to V+) is at least 1.8 V and no greater than 5.5 V (example: V– set to –3.5 V and V+ set to 1.5 V).