ZHCSNU6N november   1978  – august 2023 TL061 , TL061A , TL061B , TL062 , TL062A , TL062B , TL064 , TL064A , TL064B

PRODUCTION DATA  

  1.   1
  2. 特性
  3. 应用
  4. 说明
  5. Revision History
  6. Pin Configuration and Functions
  7. Specifications
    1. 6.1  Absolute Maximum Ratings
    2. 6.2  ESD Ratings
    3. 6.3  Recommended Operating Conditions
    4. 6.4  Thermal Information (TL061)
    5. 6.5  Thermal Information (TL062)
    6. 6.6  Thermal Information (TL064)
    7. 6.7  Electrical Characteristics for TL06xC and TL06xxC
    8. 6.8  Electrical Characteristics for TL06xxC and TL06xI
    9. 6.9  Electrical Characteristics for TL06xM
    10. 6.10 Operating Characteristics
    11.     Typical Characteristics
  8. Parameter Measurement Information
  9. Detailed Description
    1. 8.1 Overview
    2. 8.2 Functional Block Diagram
    3. 8.3 Feature Description
      1. 8.3.1 Common-Mode Rejection Ratio
      2. 8.3.2 Slew Rate
    4. 8.4 Device Functional Modes
  10. Applications and Implementation
    1. 9.1 Application Information
    2. 9.2 Typical Applications
      1. 9.2.1 Inverting Amplifier Application
        1. 9.2.1.1 Design Requirements
        2. 9.2.1.2 Detailed Design Procedure
        3. 9.2.1.3 Application Curve
    3. 9.3 System Examples
      1. 9.3.1 General Applications
    4. 9.4 Power Supply Recommendations
    5. 9.5 Layout
      1. 9.5.1 Layout Guidelines
      2. 9.5.2 Layout Examples
  11. 10Device and Documentation Support
    1. 10.1 Documentation Support
      1. 10.1.1 Related Documentation
    2. 10.2 支持资源
    3. 10.3 Trademarks
    4. 10.4 静电放电警告
    5. 10.5 术语表
  12. 11Mechanical, Packaging, and Orderable Information

封装选项

请参考 PDF 数据表获取器件具体的封装图。

机械数据 (封装 | 引脚)
  • D|8
  • P|8
  • PS|8
散热焊盘机械数据 (封装 | 引脚)
订购信息

General Applications

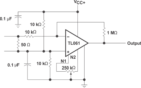
GUID-74656A42-74D2-46AC-8CCA-EBBFA3357ACA-low.gifFigure 9-3 Instrumentation Amplifier
GUID-7E1A2448-8E1F-4178-8775-531A5906BEC8-low.gifFigure 9-5 High-Q Notch Filter
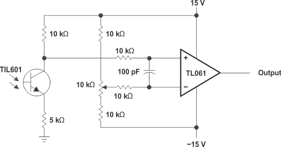
GUID-F3EA7833-3628-40B2-AA2E-84EBF99CE3FD-low.gifFigure 9-7 Low-Level Light Detector Preamplifier
GUID-22D09816-2E4C-4BEA-B8F5-C1FA5FEADF68-low.gifFigure 9-9 Microphone Preamplifier With Tone Control
GUID-279E58EA-BEBD-43B0-8DB6-091B360141E3-low.gifFigure 9-11 IC Preamplifier
GUID-5B48E1CC-F95E-4BDA-9973-2ECF4F66DC52-low.gifFigure 9-4 0.5-Hz Square-Wave Oscillator
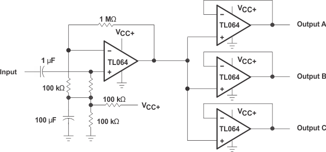
GUID-D18B8B49-8B6E-4CD6-ABB8-30F80745DB4C-low.gifFigure 9-6 Audio-Distribution Amplifier
GUID-629A6E1E-0A37-4FD7-A0B2-F100CC8FF39C-low.gifFigure 9-8 AC Amplifier
GUID-91D0C2B2-7117-4A5E-B8B2-BCE4A55E712F-low.gifFigure 9-10 Instrumentation Amplifier