ZHCSGR2D August   2017  – February 2021 THS4561

PRODUCTION DATA  

  1. 特性
  2. 应用
  3. 说明
  4. Revision History
  5. Device Comparison Table
  6. Pin Configuration and Functions
  7. Specifications
    1. 7.1 Absolute Maximum Ratings
    2. 7.2 ESD Ratings
    3. 7.3 Recommended Operating Conditions
    4. 7.4 Thermal Information
    5. 7.5 Electrical Characteristics: VS+ – VS– = 5 V to 12 V
    6. 7.6 Typical Characteristics: (VS+) – (VS–) = 12 V
    7. 7.7 Typical Characteristics: (VS+) – (VS–) = 5 V
    8. 7.8 Typical Characteristics: (VS+) – (VS–) = 3 V
    9. 7.9 Typical Characteristics: (VS+) – (VS–) = 3-V to 12-V Supply Range
  8. Parameter Measurement Information
    1. 8.1 Example Characterization Circuits
    2. 8.2 Output Interface Circuit for DC-Coupled Differential Testing
    3. 8.3 Output Common-Mode Measurements
    4. 8.4 Differential Amplifier Noise Measurements
    5. 8.5 Balanced Split-Supply Versus Single-Supply Characterization
    6. 8.6 Simulated Characterization Curves
    7. 8.7 Terminology and Application Assumptions
  9. Detailed Description
    1. 9.1 Overview
    2. 9.2 Functional Block Diagram
    3. 9.3 Feature Description
    4. 9.4 Device Functional Modes
      1. 9.4.1 Power-Down Mode
      2. 9.4.2 Single-Ended Source to Differential Output Mode
        1. 9.4.2.1 AC-Coupled Signal Path Considerations for Single-Ended Input to Differential Output Conversions
        2. 9.4.2.2 DC-Coupled Input Signal Path Considerations for Single-Ended to Differential Conversions
      3. 9.4.3 Differential Input to a Differential Output Mode
        1. 9.4.3.1 AC-Coupled, Differential-Input to Differential-Output Design Issues
  10. 10Application and Implementation
    1. 10.1 Application Information
      1. 10.1.1 Differential Open-Loop Gain and Output Impedance
      2. 10.1.2 Setting Resistor Values Versus Gain
      3. 10.1.3 Noise Analysis
      4. 10.1.4 Factors Influencing Harmonic Distortion
      5. 10.1.5 Input Overdrive Performance
    2. 10.2 Typical Application
      1. 10.2.1 Design Requirements
      2. 10.2.2 Detailed Design Procedure
      3. 10.2.3 Application Curves
  11. 11Power Supply Recommendations
  12. 12Layout
    1. 12.1 Layout Guidelines
      1. 12.1.1 Board Layout Recommendations
    2. 12.2 Layout Examples
  13. 13Device and Documentation Support
    1. 13.1 接收文档更新通知
    2. 13.2 支持资源
    3. 13.3 Trademarks
    4. 13.4 静电放电警告
    5. 13.5 术语表
  14. 14Mechanical, Packaging, and Orderable Information

封装选项

机械数据 (封装 | 引脚)
散热焊盘机械数据 (封装 | 引脚)
订购信息

说明

THS4561 全差分放大器 (FDA) 可在单端源至差分输出之间提供一个简单接口,从而满足精密模数转换器 (ADC) 的需求。THS4561 具有 8Hz 的超低 1/f 电压噪声拐角频率和 130dB 的低总谐波失真 (THD),同时仅消耗 775µA 的静态电流,非常适用于功率敏感的数据采集 (DAQ) 系统,该系统需要使用放大器和 ADC 组合来改善信噪比 (SNR) 及无杂散动态范围 (SFDR),从而提供高性能。

THS4561 具有所需的负电源轨输入,可用于将直流耦合、以接地为中心的源信号连接到单电源差分输入 ADC。低直流误差和温漂项可满足新兴的高速和高分辨率逐次逼近寄存器 (SAR) 和 Δ-Σ ADC 输入要求。2.85V 至 12.6V 电源电压范围、灵活的输出共模设置以及电源余量低等特性,有助于符合多种 ADC 输入和数模转换器 (DAC) 输出的要求。

THS4561 器件的额定工作温度范围是 –40°C 至 +125°C。

器件信息
器件型号 封装(1) 封装尺寸(标称值)
THS4561 VSSOP (8) 3.00mm × 3.00mm
WQFN (10) 2.00mm x 2.00mm
VQFN (16) 3.00mm × 3.00mm
如需了解所有可用封装,请参阅数据表末尾的封装选项附录。
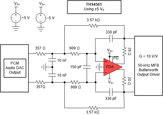
GUID-7B332BF2-8EE6-449D-8B2E-E98CE5F68A24-low.gif增益为 10V/V 且具有 50kHz 二阶 MFB 滤波器的 PCM 音频 DAC 输出
GUID-C1C2778F-1F7A-4D7B-9D89-8C334F0DA721-low.gif谐波失真与频率间的关系