SLOS823D December   2012  – March 2020 THS4531A

PRODUCTION DATA.  

  1. Features
  2. Applications
  3. Description
    1.     1-kHz FFT Plot on Audio Analyzer
  4. Revision History
  5. Related Products
  6. Pin Configuration and Functions
    1.     Pin Functions
  7. Specifications
    1. 7.1 Absolute Maximum Ratings
    2. 7.2 ESD Ratings
    3. 7.3 Recommended Operating Conditions
    4. 7.4 Thermal Information
    5. 7.5 Electrical Characteristics: VS = 2.7 V
    6. 7.6 Electrical Characteristics: VS = 5 V
    7. 7.7 Typical Characteristics
      1. 7.7.1 Typical Characteristics: VS = 2.7 V
      2. 7.7.2 Typical Characteristics: VS = 5 V
  8. Detailed Description
    1. 8.1 Overview
    2. 8.2 Functional Block Diagram
    3. 8.3 Feature Description
      1. 8.3.1 Input Common-Mode Voltage Range
        1. 8.3.1.1 Setting the Output Common-Mode Voltage
      2. 8.3.2 Power Down
    4. 8.4 Device Functional Modes
  9. Application and Implementation
    1. 9.1 Application Information
      1. 9.1.1  Frequency Response, and Output Impedance
      2. 9.1.2  Distortion
      3. 9.1.3  Slew Rate, Transient Response, Settling Time, Overdrive, Output Voltage, and Turnon and Turnoff Time
      4. 9.1.4  Common-Mode and Power Supply Rejection
      5. 9.1.5  VOCM Input
      6. 9.1.6  Balance Error
      7. 9.1.7  Single-Supply Operation
      8. 9.1.8  Low-Power Applications and the Effects of Resistor Values on Bandwidth
      9. 9.1.9  Driving Capacitive Loads
      10. 9.1.10 Audio Performance
      11. 9.1.11 Audio On and Off Pop Performance
    2. 9.2 Typical Applications
      1. 9.2.1 SAR ADC Performance: THS4531A and ADS8321 Combined Performance
        1. 9.2.1.1 Design Requirements
        2. 9.2.1.2 Detailed Design Procedure
        3. 9.2.1.3 Application Curve
      2. 9.2.2 Audio ADC Driver Performance: THS4531A and PCM4204 Combined Performance
        1. 9.2.2.1 Detailed Design Procedure
        2. 9.2.2.2 Application Curves
      3. 9.2.3 SAR ADC Performance: THS4531A and ADS7945 Combined Performance
        1. 9.2.3.1 Design Requirements
        2. 9.2.3.2 Detailed Design Procedure
        3. 9.2.3.3 Application Curve
      4. 9.2.4 Differential-Input to Differential-Output Amplifier
        1. 9.2.4.1 AC-Coupled, Differential-Input to Differential-Output Design Issues
      5. 9.2.5 Single-Ended to Differential FDA Configuration
        1. 9.2.5.1 Input Impedance
      6. 9.2.6 Single-Ended Input to Differential Output Amplifier
        1. 9.2.6.1 AC-Coupled Signal Path Considerations for Single-Ended Input to Differential Output Conversion
        2. 9.2.6.2 DC-Coupled Input Signal Path Considerations for Single-Ended to Differential Conversion
        3. 9.2.6.3 Resistor Design Equations for the Single-Ended to Differential Configuration of the FDA
      7. 9.2.7 Differential Input to Single-Ended Output Amplifier
  10. 10Power Supply Recommendations
  11. 11Layout
    1. 11.1 Layout Guidelines
    2. 11.2 Layout Example
  12. 12Device and Documentation Support
    1. 12.1 Device Support
      1. 12.1.1 Third-Party Products Disclaimer
    2. 12.2 Documentation Support
    3. 12.3 Community Resources
    4. 12.4 Trademarks
    5. 12.5 Electrostatic Discharge Caution
    6. 12.6 Glossary
  13. 13Mechanical, Packaging, and Orderable Information

封装选项

机械数据 (封装 | 引脚)
散热焊盘机械数据 (封装 | 引脚)
订购信息

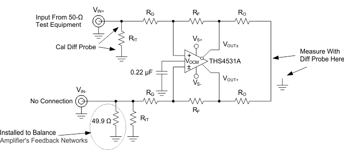
Balance Error

The circuit shown in Figure 75 is used to measure the balance error of the main differential amplifier. A network analyzer is used as the signal source and the measurement device. The output impedance of the network analyzer is 50 Ω and is DC coupled. RIT and RG are chosen to impedance match to 50 Ω and maintain the proper gain. To balance the amplifier, a 49.9-Ω resistor to ground is inserted across RIT on the alternate input. The output is measured using a high impedance differential probe at the summing junction of the two RO resistors, with respect to ground.

THS4531A Balance_Error_los823.gifFigure 75. Balance Error Test Circuit