ZHCSGP2F September   2017  – June 2021 REF3425 , REF3430 , REF3433 , REF3440 , REF3450

PRODUCTION DATA  

  1. 特性
  2. 应用
  3. 说明
  4. Revision History
  5. Device Comparison Table
  6. Pin Configuration and Functions
  7. Specifications
    1. 7.1 Absolute Maximum Ratings
    2. 7.2 ESD Ratings
    3. 7.3 Recommended Operating Conditions
    4. 7.4 Thermal Information
    5. 7.5 Electrical Characteristics
    6. 7.6 Typical Characteristics
  8. Parameter Measurement Information
    1. 8.1 Solder Heat Shift
    2. 8.2 Long-Term Stability
    3. 8.3 Thermal Hysteresis
    4. 8.4 Power Dissipation
    5. 8.5 Noise Performance
  9. Detailed Description
    1. 9.1 Overview
    2. 9.2 Functional Block Diagram
    3. 9.3 Feature Description
      1. 9.3.1 Supply Voltage
      2. 9.3.2 Low Temperature Drift
      3. 9.3.3 Load Current
    4. 9.4 Device Functional Modes
      1. 9.4.1 EN Pin
      2. 9.4.2 Negative Reference Voltage
  10. 10Application and Implementation
    1. 10.1 Application Information
    2. 10.2 Typical Application: Basic Voltage Reference Connection
      1. 10.2.1 Design Requirements
      2. 10.2.2 Detailed Design Procedure
        1. 10.2.2.1 Input and Output Capacitors
        2. 10.2.2.2 4-Wire Kelvin Connections
        3. 10.2.2.3 VIN Slew Rate Considerations
        4. 10.2.2.4 Shutdown/Enable Feature
      3. 10.2.3 Application Curves
  11. 11Power Supply Recommendations
  12. 12Layout
    1. 12.1 Layout Guidelines
    2. 12.2 Layout Example
  13. 13Device and Documentation Support
    1. 13.1 Documentation Support
      1. 13.1.1 Related Documentation
    2. 13.2 接收文档更新通知
    3. 13.3 支持资源
    4. 13.4 Trademarks
    5. 13.5 Electrostatic Discharge Caution
    6. 13.6 术语表
  14. 14Mechanical, Packaging, and Orderable Information

封装选项

机械数据 (封装 | 引脚)
散热焊盘机械数据 (封装 | 引脚)
订购信息

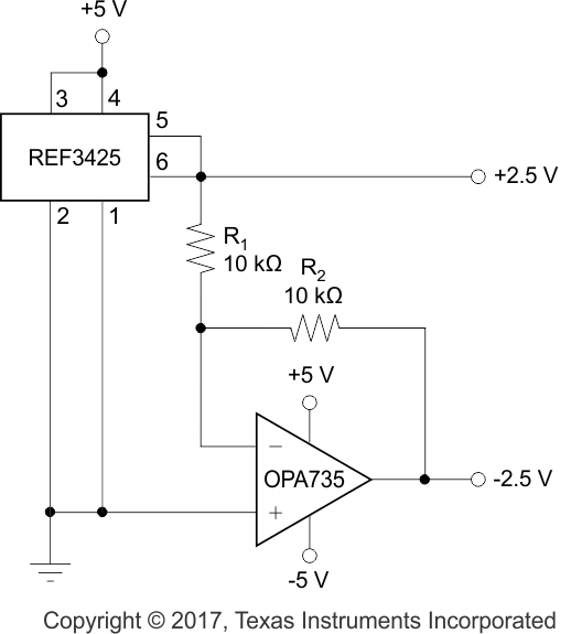
Negative Reference Voltage

For applications requiring a negative and positive reference voltage, the REF34xx and OPA735 can be used to provide a dual-supply reference from a 5-V supply. Figure 9-1 shows the REF34xx used to provide a 2.5-V supply reference voltage. The low drift performance of the REF34xx complements the low offset voltage and zero drift of the OPA735 to provide an accurate solution for split-supply applications. Take care to match the temperature coefficients of R1 and R2.

GUID-EAE455AB-62B1-459C-815A-01F8B532F18D-low.gifFigure 9-1 REF34xx and OPA735 Create Positive and Negative Reference Voltages