ZHCSHC9D September   2000  – December 2015 OPA2350 , OPA350 , OPA4350

PRODUCTION DATA.  

  1. 特性
  2. 应用
    1.     OPAx350 谐波失真
  3. 说明
  4. 修订历史记录
  5. 引脚配置和功能
    1.     引脚功能
  6. 规格
    1. 6.1 绝对最大额定值
    2. 6.2 ESD 额定值
    3. 6.3 建议的工作条件
    4. 6.4 热性能信息:OPA350 和 OPA2350
    5. 6.5 热性能信息:OPA4350
    6. 6.6 电气特性
    7. 6.7 典型特性
  7. 详细 说明
    1. 7.1 概述
    2. 7.2 功能框图
    3. 7.3 特性 说明
      1. 7.3.1 工作电压
      2. 7.3.2 轨至轨输入
      3. 7.3.3 轨至轨输出
      4. 7.3.4 电容负载和稳定性
      5. 7.3.5 驱动模数 (A/D) 转换器
      6. 7.3.6 输出阻抗
    4. 7.4 器件功能模式
  8. 应用和实现
    1. 8.1 应用信息
    2. 8.2 典型 应用
      1. 8.2.1 二阶低通滤波器
        1. 8.2.1.1 设计要求
        2. 8.2.1.2 详细设计流程
        3. 8.2.1.3 应用曲线
      2. 8.2.2 单电源视频线路驱动器
      3. 8.2.3 添加反馈电容器以改进响应
      4. 8.2.4 具有增强高频共模抑制的两级运算放大器仪表放大器
      5. 8.2.5 10kHz 高通滤波器
  9. 电源建议
  10. 10布局
    1. 10.1 布局指南
    2. 10.2 布局示例
  11. 11器件和文档支持
    1. 11.1 器件支持
      1. 11.1.1 开发支持
        1. 11.1.1.1 TINA-TI™(免费软件下载)
        2. 11.1.1.2 TI 高精度设计
    2. 11.2 文档支持
      1. 11.2.1 相关文档
    3. 11.3 相关链接
    4. 11.4 社区资源
    5. 11.5 商标
    6. 11.6 静电放电警告
    7. 11.7 术语表
  12. 12机械、封装和可订购信息

封装选项

机械数据 (封装 | 引脚)
散热焊盘机械数据 (封装 | 引脚)
订购信息

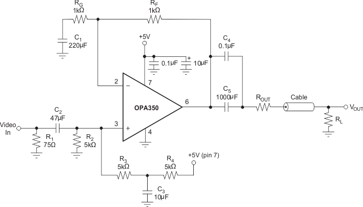
单电源视频线路驱动器

Figure 31 显示了单电源、G = 2 复合视频线路驱动器的电路。复合视频线路驱动器的同步输出扩展到接地值以下。如图所示,运算放大器的输入应交流耦合并正向偏移,以提供充分的信号摆幅来应对单电源配置中的这些负信号。

该输入应与一个 75Ω 的电阻器端接,并与一个 47μF 的电容器交流耦合到一个为该输入提供直流偏置点的分压器。在 Figure 31 中,该点大概为 (V-) + 1.7V。要设置最佳偏置点,需对复合视频信号的性质有一定的了解。为了发挥最佳性能,要避免 OPA350 的互补输入级的转换区域引起失真。请参阅 轨至轨输入 中对轨至轨输入的讨论。

OPA350 OPA2350 OPA4350 single_supply_video_line_drvr.gifFigure 31. 单电源视频线路驱动器