ZHCSQ21F February   2022  – October 2025 OPA2328 , OPA328 , OPA4328

PRODMIX  

  1.   1
  2. 特性
  3. 应用
  4. 说明
  5. 引脚配置和功能
  6. 规格
    1. 5.1 绝对最大额定值
    2. 5.2 ESD 等级
    3. 5.3 建议运行条件
    4. 5.4 热性能信息 - OPA328
    5. 5.5 热性能信息 - OPA2328
    6. 5.6 热性能信息 - OPA4328
    7. 5.7 电气特性
    8. 5.8 典型特性
  7. 详细说明
    1. 6.1 概述
    2. 6.2 功能方框图
    3. 6.3 特性说明
      1. 6.3.1 输入和 ESD 保护
      2. 6.3.2 轨到轨输入
      3. 6.3.3 相位反转
    4. 6.4 器件功能模式
  8. 应用和实现
    1. 7.1 应用信息
      1. 7.1.1 容性负载和稳定性
    2. 7.2 典型应用
      1. 7.2.1 双向电流检测
        1. 7.2.1.1 设计要求
        2. 7.2.1.2 详细设计过程
        3. 7.2.1.3 应用曲线
      2. 7.2.2 跨阻放大器
    3. 7.3 电源相关建议
    4. 7.4 布局
      1. 7.4.1 布局指南
      2. 7.4.2 布局示例
  9. 器件和文档支持
    1. 8.1 器件支持
      1. 8.1.1 开发支持
        1. 8.1.1.1 PSpice® for TI
        2. 8.1.1.2 TINA-TI™ 仿真软件(免费下载)
        3. 8.1.1.3 DIP-Adapter-EVM
        4. 8.1.1.4 DIYAMP-EVM
        5. 8.1.1.5 模拟滤波器设计器
    2. 8.2 文档支持
      1. 8.2.1 相关文档
    3. 8.3 接收文档更新通知
    4. 8.4 支持资源
    5. 8.5 商标
    6. 8.6 静电放电警告
    7. 8.7 术语表
  10. 修订历史记录
  11. 10机械、封装和可订购信息

封装选项

请参考 PDF 数据表获取器件具体的封装图。

机械数据 (封装 | 引脚)
  • PW|14
散热焊盘机械数据 (封装 | 引脚)
订购信息

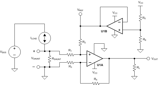
双向电流检测

此单电源低侧双向电流检测设计示例可检测从 –1A 到 +1A 的负载电流。单端输出范围为 110mV 到 3.19V。该设计使用具有低失调电压和轨到轨输入和输出的 OPAx328。其中一个放大器配置为差分放大器,另一个放大器提供参考电压。

图 7-2 展示了原理图。

OPA328 OPA2328 OPA4328 双向电流感应原理图图 7-2 双向电流感应原理图