ZHCSN05A July   2021  – March 2026 OPA2396 , OPA396 , OPA4396

PRODUCTION DATA  

  1.   1
  2. 特性
  3. 应用
  4. 说明
  5. 引脚配置和功能
  6. 规格
    1. 5.1 绝对最大额定值
    2. 5.2 ESD 等级
    3. 5.3 建议运行条件
    4. 5.4 热性能信息:OPA396
    5. 5.5 热性能信息:OPA2396
    6. 5.6 热性能信息:OPA4396
    7. 5.7 电气特性
    8. 5.8 典型特性
  7. 详细说明
    1. 6.1 概述
    2. 6.2 功能方框图
    3. 6.3 特性说明
      1. 6.3.1 低输入偏置电流
      2. 6.3.2 输入差分电压
      3. 6.3.3 容性负载驱动
      4. 6.3.4 EMI 抑制
    4. 6.4 器件功能模式
  8. 应用和实现
    1. 7.1 应用信息
    2. 7.2 典型应用
      1. 7.2.1 三端 CO 气体传感器
        1. 7.2.1.1 设计要求
        2. 7.2.1.2 详细设计过程
        3. 7.2.1.3 应用曲线
      2. 7.2.2 4mA 至 20mA 环路设计
        1. 7.2.2.1 设计要求
        2. 7.2.2.2 应用曲线
    3. 7.3 电源相关建议
    4. 7.4 布局
      1. 7.4.1 布局指南
      2. 7.4.2 布局示例
  9. 器件和文档支持
    1. 8.1 器件支持
      1. 8.1.1 开发支持
        1. 8.1.1.1 PSpice® for TI
        2. 8.1.1.2 TINA-TI™ 仿真软件(免费下载)
    2. 8.2 文档支持
      1. 8.2.1 相关文档
    3. 8.3 接收文档更新通知
    4. 8.4 支持资源
    5. 8.5 商标
    6. 8.6 静电放电警告
    7. 8.7 术语表
  10. 修订历史记录
  11. 10机械、封装和可订购信息

封装选项

机械数据 (封装 | 引脚)
散热焊盘机械数据 (封装 | 引脚)
订购信息

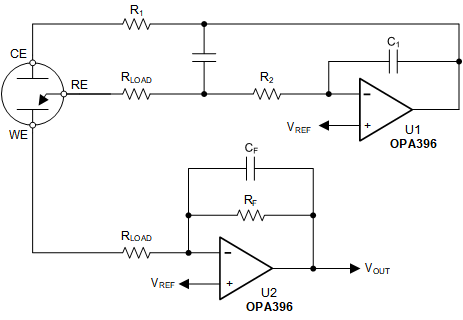
三端 CO 气体传感器

图 7-1 显示了一个与三端非偏置 CO 传感器配合使用的简单微功耗恒电位仪电路。该设计同样适用于许多其他类型的三端气体传感器或电化学电池。基本传感器具有三个电极:感应或工作电极 (WE)、计数器电极 (CE) 和参考电极 (RE)。电流在 CE 和 WE 之间流动,其大小与检测到的浓度成正比。RE 监测内部参考点的电势。对于非偏置传感器,必须通过调节 CE 上的偏置将 WE 和 RE 保持在相同的电势。通过由 U1 形成的恒电位仪电路,伺服反馈操作会将 RE 引脚保持在由 VREF 设置的电势。由于传感器的大电容,R1 可保持稳定性。C1 和 R2 形成恒电位仪积分器并设置反馈时间常数。U2 形成跨阻放大器 (TIA),以将产生的传感器电流转换为与之成正比的电压。方程式 1 使用 RF 计算跨阻增益和产生的灵敏度

方程式 1. V T I A = - I × R F + V R E F

RLoad 是阻值通常由传感器制造商指定(通常为 10Ω)的负载电阻器。WE 上的电势由施加的 VREF 进行设置。

OPA396 OPA2396 OPA4396 三端 CO 气体传感器图 7-1 三端 CO 气体传感器