ZHCSKN0E November   2019  – August 2022 OPA182 , OPA2182 , OPA4182

PRODMIX  

  1. 特性
  2. 应用
  3. 说明
  4. 修订历史记录
  5. 器件比较表
  6. 引脚配置和功能
  7. 规格
    1. 7.1 绝对最大额定值
    2. 7.2 ESD 等级
    3. 7.3 建议运行条件
    4. 7.4 热性能信息:OPA182
    5. 7.5 热性能信息:OPA2182
    6. 7.6 热性能信息:OPA4182
    7. 7.7 电气特性
    8. 7.8 典型特性
  8. 详细说明
    1. 8.1 概述
    2. 8.2 功能方框图
    3. 8.3 特性说明
      1. 8.3.1 相位反转保护
      2. 8.3.2 输入偏置电流时钟馈通
      3. 8.3.3 EMI 抑制
      4. 8.3.4 电气过应力
      5. 8.3.5 支持多路复用器的输入
    4. 8.4 器件功能模式
  9. 应用和实现
    1. 9.1 应用信息
    2. 9.2 典型应用
      1. 9.2.1 应变仪模拟线性化
        1. 9.2.1.1 设计要求
        2. 9.2.1.2 详细设计过程
        3. 9.2.1.3 应用曲线
      2. 9.2.2 罗氏线圈积分器
      3. 9.2.3 系统示例
        1. 9.2.3.1 24 位 Δ-Σ 差分称重传感器或应变仪传感器信号调节
      4. 9.2.4 可编程电源
      5. 9.2.5 具有线性化功能的 RTD 放大器
    3. 9.3 电源相关建议
    4. 9.4 布局
      1. 9.4.1 布局指南
      2. 9.4.2 布局示例
  10. 10器件和文档支持
    1. 10.1 器件支持
      1. 10.1.1 开发支持
        1. 10.1.1.1 PSpice® for TI
        2. 10.1.1.2 TINA-TI™ 仿真软件(免费下载)
        3. 10.1.1.3 TI 参考设计
    2. 10.2 文档支持
      1. 10.2.1 相关文档
    3. 10.3 接收文档更新通知
    4. 10.4 支持资源
    5. 10.5 商标
    6. 10.6 Electrostatic Discharge Caution
    7. 10.7 术语表
  11. 11机械、封装和可订购信息

封装选项

机械数据 (封装 | 引脚)
散热焊盘机械数据 (封装 | 引脚)
订购信息

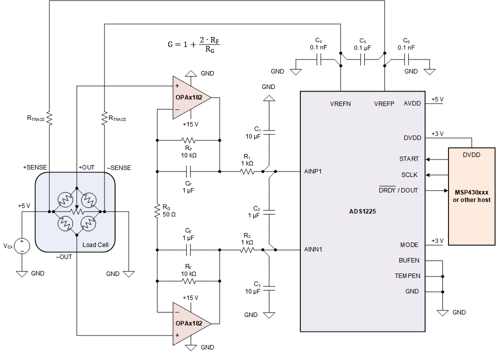
24 位 Δ-Σ 差分称重传感器或应变仪传感器信号调节

OPA2182 与 ADS1225 一起用于 24 位差分称重传感器或应变仪传感器信号调节系统中。OPA2182 放大器采用双放大器仪表放大器 (IA) 配置,并具有带限功能以降低噪声并实现高电容驱动。称重传感器由 5V 的激励电压(表示为 VEX)供电,并提供与施力成比例的差分电压。该差分电压可能非常小,并且两个输出都偏置到 VEX / 2。

本示例中采用 OPA2182 的原因是其具有出色的输入失调电压 (0.45µV) 和输入失调电压漂移 (0.003µV/°C)、低宽带噪声 (5.7nV/√Hz) 和零闪烁噪声,以及出色的线性度和高输入阻抗。双放大器 IA 配置消除了直流偏置并放大了目标差分信号,而且能驱动 24 位 Δ-Σ ADS1225 模数转换器 (ADC) 进行采集和转换。ADS1225 具有 100SPS 数据速率、单周期趋稳能力,以及使用专用 START 引脚进行简单转换控制的功能。

GUID-20211217-SS0I-M7RD-HBTW-9X8PVP4KK53F-low.gif 图 9-7 24 位差分称重传感器或应变仪传感器信号调节原理图