ZHCSFL1B November   2016  – November 2016 LPV811 , LPV812

PRODUCTION DATA.  

  1. 特性
  2. 应用
  3. 说明
    1.     Device Images
      1. 3.1 毫微功耗 CO 传感器
      2. 3.2 LPV812 偏移电压分布首页的 O2 感测电路至 Vos 分布图
  4. 修订历史记录
  5. 引脚配置和功能
    1.     引脚功能:LPV811 DBV
    2.     引脚功能:LPV812 DGK
  6. 规格
    1. 6.1 绝对最大额定值
    2. 6.2 ESD 额定值
    3. 6.3 建议的工作条件
    4. 6.4 热性能信息
    5. 6.5 电气特性
    6. 6.6 典型特性
  7. 详细 说明
    1. 7.1 概述
    2. 7.2 功能框图
    3. 7.3 特性 说明
    4. 7.4 器件功能模式
      1. 7.4.1 负电源轨感应输入
      2. 7.4.2 轨至轨输出级
      3. 7.4.3 针对纳瓦级功率运行的设计优化
      4. 7.4.4 驱动电容负载
  8. 应用和实现
    1. 8.1 应用信息
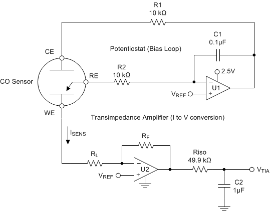
    2. 8.2 典型应用:三端 CO 气体传感器放大器
      1. 8.2.1 设计要求
      2. 8.2.2 详细设计流程
      3. 8.2.3 应用曲线
    3. 8.3 注意事项
  9. 电源建议
  10. 10布局
    1. 10.1 布局指南
    2. 10.2 布局示例
  11. 11器件和文档支持
    1. 11.1 器件支持
      1. 11.1.1 开发支持
    2. 11.2 Documentation Support
      1. 11.2.1 Related Documentation
    3. 11.3 相关链接
    4. 11.4 Receiving Notification of Documentation Updates
    5. 11.5 Community Resources
    6. 11.6 商标
    7. 11.7 静电放电警告
    8. 11.8 Glossary
  12. 12机械、封装和可订购信息

封装选项

机械数据 (封装 | 引脚)
散热焊盘机械数据 (封装 | 引脚)
订购信息

典型应用:三端 CO 气体传感器放大器

LPV811 LPV812 Basic_Gas_Sensor.gifFigure 44. 三端气体传感器放大器原理图