ZHCSAI4C August   2008  – November 2015 LMV831 , LMV832 , LMV834

PRODUCTION DATA.  

  1. 特性
  2. 应用
  3. 说明
    1.     Device Images
      1.      典型应用
  4. 修订历史记录
  5. 引脚配置和功能
    1.     引脚功能
  6. 规格
    1. 6.1 绝对最大额定值
    2. 6.2 ESD 额定值
    3. 6.3 建议运行条件
    4. 6.4 热性能信息
    5. 6.5 电气特性,3.3V
    6. 6.6 电气特性,5V
    7. 6.7 典型特性
  7. 详细 说明
    1. 7.1 概述
    2. 7.2 功能框图
    3. 7.3 特性 说明
      1. 7.3.1 输入特性
      2. 7.3.2 EMIRR
      3. 7.3.3 EMIRR 定义
        1. 7.3.3.1 将射频信号耦合到 IN+ 引脚
        2. 7.3.3.2 手机呼叫
    4. 7.4 器件功能模式
      1. 7.4.1 输出特性
      2. 7.4.2 CMRR 测量
  8. 应用和实现
    1. 8.1 应用信息
    2. 8.2 典型应用
      1. 8.2.1 设计要求
      2. 8.2.2 详细设计流程
      3. 8.2.3 应用曲线
  9. 电源相关建议
  10. 10布局
    1. 10.1 布局指南
    2. 10.2 布局示例
  11. 11器件和文档支持
    1. 11.1 器件支持
      1. 11.1.1 开发支持
    2. 11.2 文档支持
      1. 11.2.1 相关文档
    3. 11.3 相关链接
    4. 11.4 社区资源
    5. 11.5 商标
    6. 11.6 静电放电警告
    7. 11.7 术语表
  12. 12机械、封装和可订购信息

封装选项

机械数据 (封装 | 引脚)
散热焊盘机械数据 (封装 | 引脚)
订购信息

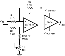
CMRR 测量

可能需要对 CMRR 测量结果进行一些阐释。这是因为使用了不同的设置来测量交流 CMRR 和直流 CMRR。

可以通过 ΔVOS 与 ΔVCM 得出直流 CMRR。该值在表中进行了显示,并且在生产测试期间进行了测试。使用Figure 47 中所示的测试电路来测量交流 CMRR。

LMV831 LMV832 LMV834 30024164.gifFigure 47. 交流 CMRR 测量设置

该配置在很大程度上是通常应用的平衡配置。利用电位器 P1,可以调节该平衡,以补偿 DUT 中的直流偏移。主要区别在于添加了缓冲器。该缓冲器可防止 DUT 的开环输出阻抗影响反馈网络的平衡。现在该缓冲器的闭环输出阻抗是平衡的一部分。由于闭环输出阻抗要小得多,并且通过仔细选择,该缓冲器也具有更大的带宽,因此总体效果是能够准确得多地测量 DUT 的 CMRR。交流 CMRR 的更大测量带宽的差异很明显。

该测试电路的一个赝像是低频 CMRR 结果看起来比预期结果要高。这是因为在交流 CMRR 测试电路中,使用了电位计来补偿直流失配。因此,基本上仅剩下交流失配。因此,从该交流 CMRR 测试电路获取的直流 CMRR 往往会高于基于直流测量的实际直流 CMRR。

Figure 48 中的 CMRR 曲线显示了交流 CMRR 和直流 CMRR 的组合。

LMV831 LMV832 LMV834 30024136.gifFigure 48. CMRR 曲线