ZHCSIB3I August   1999  – June 2016 LMV821-N , LMV822-N , LMV822-N-Q1 , LMV824-N , LMV824-N-Q1

PRODUCTION DATA.  

  1. 特性
  2. 应用
  3. 说明
    1.     Device Images
      1.      用于 PCMCIA 调制解调器卡的电话线路收发器
  4. 修订历史记录
  5. 引脚配置和功能
    1.     引脚功能
  6. 规格
    1. 6.1  绝对最大额定值
    2. 6.2  ESD 额定值
    3. 6.3  建议运行条件
    4. 6.4  热性能信息,5 引脚
    5. 6.5  热性能信息,8 引脚
    6. 6.6  热性能信息,14 引脚
    7. 6.7  直流电气特性:2.7V
    8. 6.8  直流电气特性:2.5V
    9. 6.9  交流电气特性:2.7V
    10. 6.10 直流电气特性:5V
    11. 6.11 交流电气特性:5V
    12. 6.12 典型特性
  7. 详细 说明
    1. 7.1 概述
    2. 7.2 功能框图
    3. 7.3 特性 说明
    4. 7.4 器件功能模式
      1. 7.4.1 频率和相位响应注意事项
      2. 7.4.2 单位增益脉冲响应注意事项
      3. 7.4.3 输入偏置电流注意事项
  8. 应用和实现
    1. 8.1 应用信息
    2. 8.2 典型 应用
      1. 8.2.1 电话线路收发器
        1. 8.2.1.1 设计要求
        2. 8.2.1.2 详细设计流程
      2. 8.2.2 “简单”混频器(调幅器)
        1. 8.2.2.1 设计要求
        2. 8.2.2.2 详细设计流程
        3. 8.2.2.3 应用性能图
      3. 8.2.3 三级电压检测器
        1. 8.2.3.1 设计要求
        2. 8.2.3.2 详细设计流程
        3. 8.2.3.3 应用性能图
      4. 8.2.4 双放大器有源滤波器 (DAAF)
        1. 8.2.4.1 设计要求
        2. 8.2.4.2 详细设计流程
        3. 8.2.4.3 应用性能图
    3. 8.3 注意事项
  9. 电源建议
  10. 10布局
    1. 10.1 布局指南
    2. 10.2 布局示例
  11. 11器件和文档支持
    1. 11.1 文档支持
      1. 11.1.1 相关文档
    2. 11.2 接收文档更新通知
    3. 11.3 社区资源
    4. 11.4 相关链接
    5. 11.5 商标
    6. 11.6 静电放电警告
    7. 11.7 术语表
  12. 12机械、封装和可订购信息

封装选项

机械数据 (封装 | 引脚)
散热焊盘机械数据 (封装 | 引脚)
订购信息

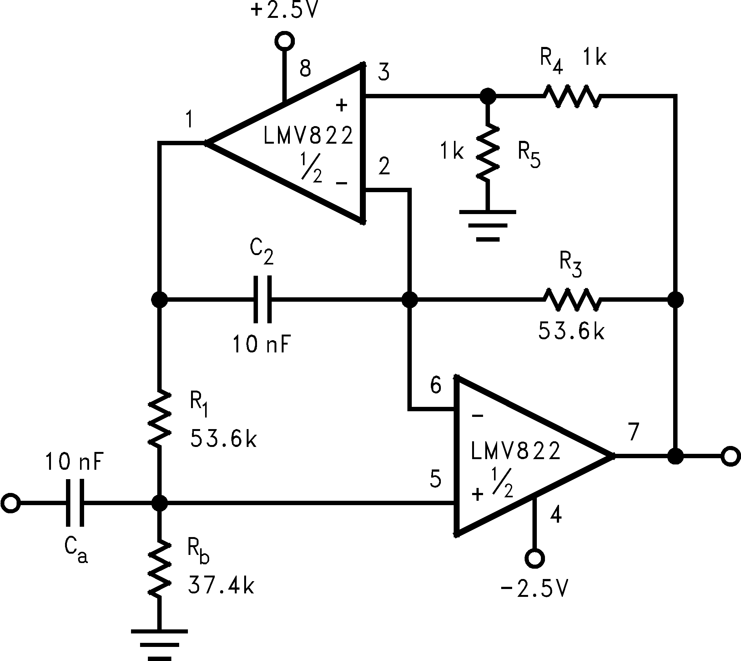
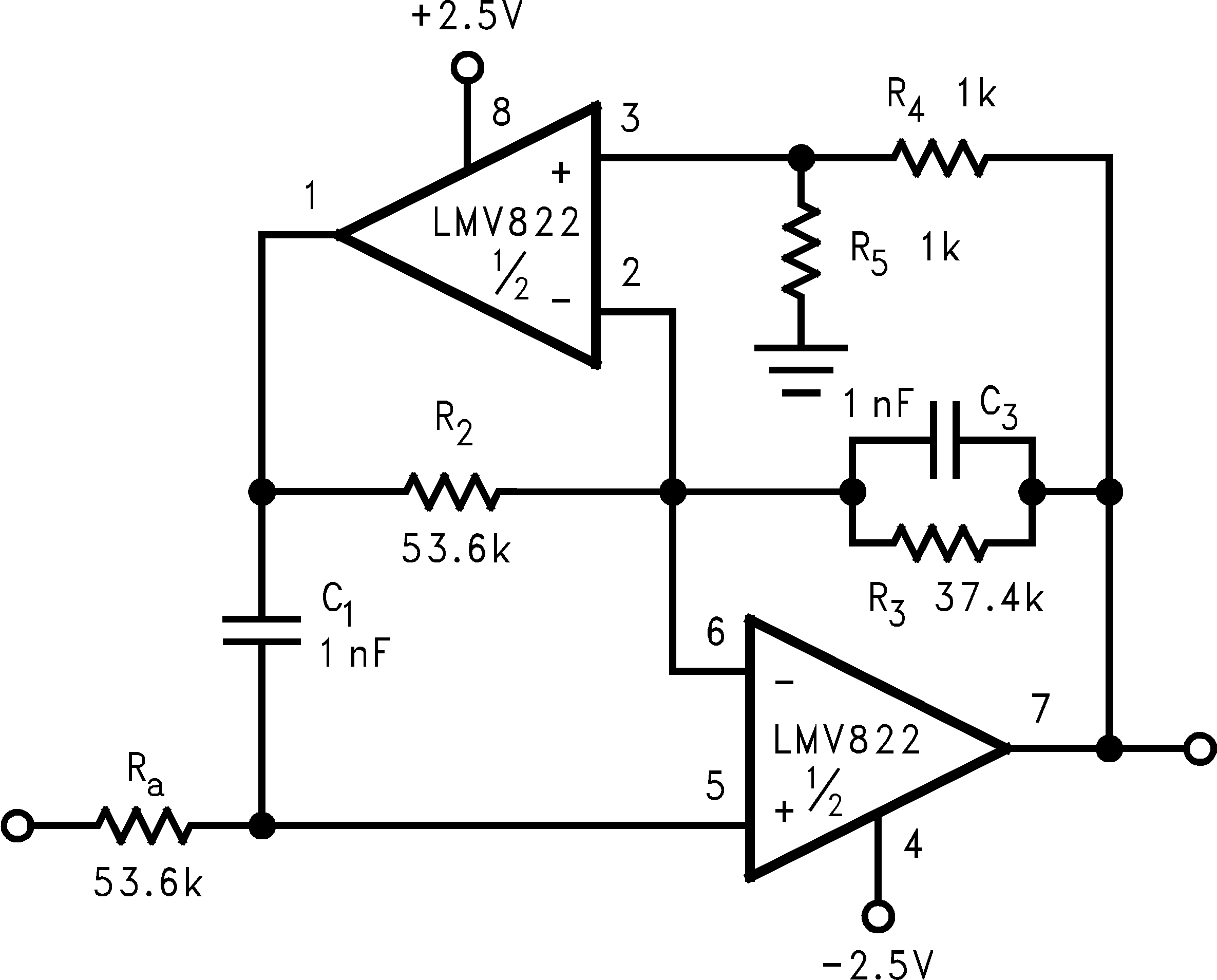
双放大器有源滤波器 (DAAF)

LMV821-N LMV822-N LMV822-N-Q1 LMV824-N LMV824-N-Q1 10012836.png
具有巴特沃斯响应和两倍通带增益的 3kHz 低通有源滤波器
Figure 44. 双放大器有源低通滤波器
LMV821-N LMV822-N LMV822-N-Q1 LMV824-N LMV824-N-Q1 10012837.png
具有巴特沃斯响应和两倍通带增益的 300Hz 高通有源滤波器
Figure 45. 双有源放大器高通滤波器