ZHCSL10C March   2020  – June 2021 LM61440-Q1

PRODUCTION DATA  

  1. 特性
  2. 应用
  3. 说明
  4. Revision History
  5. 说明(续)
  6. Device Comparison Table
  7. Pin Configuration and Functions
  8. Specifications
    1. 8.1 Absolute Maximum Ratings
    2. 8.2 ESD Ratings
    3. 8.3 Recommended Operating Conditions
    4. 8.4 Thermal Information
    5. 8.5 Electrical Characteristics
    6. 8.6 计时特性
    7. 8.7 Systems Characteristics
    8. 8.8 Typical Characteristics
  9. Detailed Description
    1. 9.1 Overview
    2. 9.2 Functional Block Diagram
    3. 9.3 Feature Description
      1. 9.3.1  EN/SYNC Uses for Enable and VIN UVLO
      2. 9.3.2  EN/SYNC Pin Uses for Synchronization
      3. 9.3.3  Clock Locking
      4. 9.3.4  Adjustable Switching Frequency
      5. 9.3.5  PGOOD Output Operation
      6. 9.3.6  Internal LDO, VCC UVLO, and BIAS Input
      7. 9.3.7  Bootstrap Voltage and VCBOOT-UVLO (CBOOT Pin)
      8. 9.3.8  Adjustable SW Node Slew Rate
      9. 9.3.9  Spread Spectrum
      10. 9.3.10 Soft Start and Recovery From Dropout
      11. 9.3.11 Output Voltage Setting
      12. 9.3.12 Overcurrent and Short Circuit Protection
      13. 9.3.13 Thermal Shutdown
      14. 9.3.14 Input Supply Current
    4. 9.4 Device Functional Modes
      1. 9.4.1 Shutdown Mode
      2. 9.4.2 Standby Mode
      3. 9.4.3 Active Mode
        1. 9.4.3.1 CCM Mode
        2. 9.4.3.2 Auto Mode - Light Load Operation
          1. 9.4.3.2.1 Diode Emulation
          2. 9.4.3.2.2 Frequency Reduction
        3. 9.4.3.3 FPWM Mode - Light Load Operation
        4. 9.4.3.4 Minimum On-time (High Input Voltage) Operation
        5. 9.4.3.5 Dropout
  10. 10Application and Implementation
    1. 10.1 Application Information
    2. 10.2 Typical Application
      1. 10.2.1 Design Requirements
      2. 10.2.2 Detailed Design Procedure
        1. 10.2.2.1  Choosing the Switching Frequency
        2. 10.2.2.2  Setting the Output Voltage
        3. 10.2.2.3  Inductor Selection
        4. 10.2.2.4  Output Capacitor Selection
        5. 10.2.2.5  Input Capacitor Selection
        6. 10.2.2.6  BOOT Capacitor
        7. 10.2.2.7  BOOT Resistor
        8. 10.2.2.8  VCC
        9. 10.2.2.9  BIAS
        10. 10.2.2.10 CFF and RFF Selection
        11. 10.2.2.11 External UVLO
      3. 10.2.3 Application Curves
  11. 11Power Supply Recommendations
  12. 12Layout
    1. 12.1 Layout Guidelines
      1. 12.1.1 Ground and Thermal Considerations
    2. 12.2 Layout Example
  13. 13Device and Documentation Support
    1. 13.1 Documentation Support
      1. 13.1.1 Related Documentation
    2. 13.2 接收文档更新通知
    3. 13.3 支持资源
    4. 13.4 Trademarks
    5. 13.5 静电放电警告
    6. 13.6 术语表
  14. 14Mechanical, Packaging, and Orderable Information

封装选项

机械数据 (封装 | 引脚)
散热焊盘机械数据 (封装 | 引脚)
订购信息

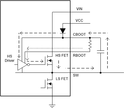
Adjustable SW Node Slew Rate

To allow optimization of EMI with respect to efficiency, the LM61440-Q1 is designed to allow a resistor to select the strength of the driver of the high-side FET during turn on. See Figure 9-7. The current drawn through the RBOOT pin (the dotted loop) is magnified and drawn through from CBOOT (the dashed line). This current is used to turn on the high-side power MOSEFT.

GUID-858F8443-AD01-40A9-A1A3-68962694FC7E-low.gifFigure 9-7 Simplified Circuit Showing How RBOOT Functions

With RBOOT short circuited to CBOOT, rise time is very fast. As a result, SW node harmonics do not "roll off" until above 150 MHz. A boot resistor of 100 Ω corresponds to approximately 2.7-ns SW node rise, and this 100-Ω boot resistor virtually eliminates SW node overshoot. The slower rise time allows energy in SW node harmonics to roll off near 100 MHz under most conditions. Rolling off harmonics eliminates the need for shielding and common mode chokes in many applications. Note that rise time increases with increasing input voltage. Noise due to stored charge is also greatly reduced with higher RBOOT resistance. Switching with slower slew rate also decreases the efficiency.