ZHCS527G January   2007  – April 2025 LM5574

PRODUCTION DATA  

  1.   1
  2. 特性
  3. 应用
  4. 说明
  5. Pin Configuration and Functions
  6. Specifications
    1. 5.1 Absolute Maximum Ratings
    2. 5.2 ESD Ratings
    3. 5.3 Recommended Operating Conditions
    4. 5.4 Thermal Information
    5. 5.5 Electrical Characteristics
    6. 5.6 Typical Characteristics
  7. Detailed Description
    1. 6.1 Overview
    2. 6.2 Functional Block Diagram
    3. 6.3 Feature Description
      1. 6.3.1 High Voltage Start-Up Regulator
      2. 6.3.2 Oscillator and Sync Capability
      3. 6.3.3 Error Amplifier and PWM Comparator
      4. 6.3.4 Ramp Generator
      5. 6.3.5 Maximum Duty Cycle, Input Dropout Voltage
      6. 6.3.6 Current Limit
      7. 6.3.7 Soft Start
      8. 6.3.8 Boost Pin
      9. 6.3.9 Thermal Protection
    4. 6.4 Device Functional Modes
  8. Application and Implementation
    1. 7.1 Application Information
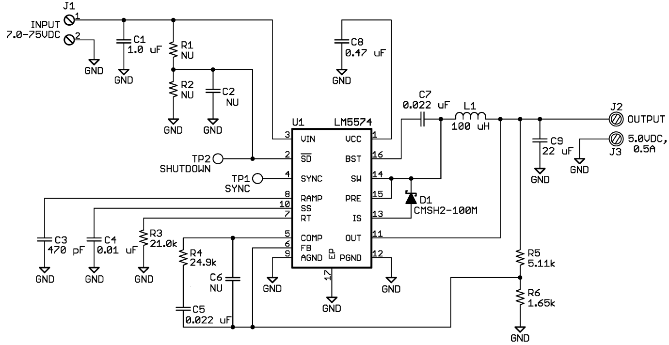
    2. 7.2 Typical Application
      1. 7.2.1 Design Requirements
      2. 7.2.2 Detailed Design Procedure
        1. 7.2.2.1  Custom Design With WEBENCH® Tools
        2. 7.2.2.2  External Components
        3. 7.2.2.3  R3 (R)T
        4. 7.2.2.4  L1-Inductor
        5. 7.2.2.5  C3 (C)RAMP
        6. 7.2.2.6  C9-Output Capacitor
        7. 7.2.2.7  D1-Async Diode
        8. 7.2.2.8  C1-Input Capacitor
        9. 7.2.2.9  C8-VCC Capacitor
        10. 7.2.2.10 C7-BST Capacitor
        11. 7.2.2.11 C4- SS Capacitor
        12. 7.2.2.12 R5, R6- Feedback Resistors
        13. 7.2.2.13 R1, R2, C2-SD Pin Components
        14. 7.2.2.14 R4, C5, C6-Compensation Components
        15. 7.2.2.15 Bias Power Dissipation Reduction
      3. 7.2.3 Application Curves
    3. 7.3 Power Supply Recommendations
    4. 7.4 Layout
      1. 7.4.1 Layout Guidelines
      2. 7.4.2 Layout Example
      3. 7.4.3 Power Dissipation
      4. 7.4.4 Thermal Considerations
  9. Device and Documentation Support
    1. 8.1 Device Support
      1. 8.1.1 第三方产品免责声明
      2. 8.1.2 Development Support
        1. 8.1.2.1 Custom Design With WEBENCH® Tools
    2. 8.2 Documentation Support
      1. 8.2.1 Related Documentation
    3. 8.3 接收文档更新通知
    4. 8.4 支持资源
    5. 8.5 Trademarks
    6. 8.6 静电放电警告
    7. 8.7 术语表
  10. Revision History
  11. 10Mechanical, Packaging, and Orderable Information

封装选项

机械数据 (封装 | 引脚)
散热焊盘机械数据 (封装 | 引脚)
订购信息

Typical Application

LM5574 LM5574 Reference SchematicFigure 7-1 LM5574 Reference Schematic