ZHCS527G January   2007  – April 2025 LM5574

PRODUCTION DATA  

  1.   1
  2. 特性
  3. 应用
  4. 说明
  5. Pin Configuration and Functions
  6. Specifications
    1. 5.1 Absolute Maximum Ratings
    2. 5.2 ESD Ratings
    3. 5.3 Recommended Operating Conditions
    4. 5.4 Thermal Information
    5. 5.5 Electrical Characteristics
    6. 5.6 Typical Characteristics
  7. Detailed Description
    1. 6.1 Overview
    2. 6.2 Functional Block Diagram
    3. 6.3 Feature Description
      1. 6.3.1 High Voltage Start-Up Regulator
      2. 6.3.2 Oscillator and Sync Capability
      3. 6.3.3 Error Amplifier and PWM Comparator
      4. 6.3.4 Ramp Generator
      5. 6.3.5 Maximum Duty Cycle, Input Dropout Voltage
      6. 6.3.6 Current Limit
      7. 6.3.7 Soft Start
      8. 6.3.8 Boost Pin
      9. 6.3.9 Thermal Protection
    4. 6.4 Device Functional Modes
  8. Application and Implementation
    1. 7.1 Application Information
    2. 7.2 Typical Application
      1. 7.2.1 Design Requirements
      2. 7.2.2 Detailed Design Procedure
        1. 7.2.2.1  Custom Design With WEBENCH® Tools
        2. 7.2.2.2  External Components
        3. 7.2.2.3  R3 (R)T
        4. 7.2.2.4  L1-Inductor
        5. 7.2.2.5  C3 (C)RAMP
        6. 7.2.2.6  C9-Output Capacitor
        7. 7.2.2.7  D1-Async Diode
        8. 7.2.2.8  C1-Input Capacitor
        9. 7.2.2.9  C8-VCC Capacitor
        10. 7.2.2.10 C7-BST Capacitor
        11. 7.2.2.11 C4- SS Capacitor
        12. 7.2.2.12 R5, R6- Feedback Resistors
        13. 7.2.2.13 R1, R2, C2-SD Pin Components
        14. 7.2.2.14 R4, C5, C6-Compensation Components
        15. 7.2.2.15 Bias Power Dissipation Reduction
      3. 7.2.3 Application Curves
    3. 7.3 Power Supply Recommendations
    4. 7.4 Layout
      1. 7.4.1 Layout Guidelines
      2. 7.4.2 Layout Example
      3. 7.4.3 Power Dissipation
      4. 7.4.4 Thermal Considerations
  9. Device and Documentation Support
    1. 8.1 Device Support
      1. 8.1.1 第三方产品免责声明
      2. 8.1.2 Development Support
        1. 8.1.2.1 Custom Design With WEBENCH® Tools
    2. 8.2 Documentation Support
      1. 8.2.1 Related Documentation
    3. 8.3 接收文档更新通知
    4. 8.4 支持资源
    5. 8.5 Trademarks
    6. 8.6 静电放电警告
    7. 8.7 术语表
  10. Revision History
  11. 10Mechanical, Packaging, and Orderable Information

封装选项

机械数据 (封装 | 引脚)
散热焊盘机械数据 (封装 | 引脚)
订购信息

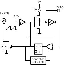
Oscillator and Sync Capability

The LM5574 oscillator frequency is set by a single external resistor connected between the RT pin and the AGND pin. The RT resistor must be placed very close to the device and connected directly to the pins of the IC (RT and AGND).To set a desired oscillator frequency (F), the necessary value for the RT resistor can be calculated by Equation 1.

Equation 1. LM5574

The SYNC pin can be used to synchronize the internal oscillator to an external clock. The external clock must be of higher frequency than the free-running frequency set by the RT resistor. A clock circuit with an open-drain output is the recommended interface from the external clock to the SYNC pin. The clock pulse duration must be greater than 15ns.

LM5574 Sync From External ClockFigure 6-2 Sync From External Clock
LM5574 Sync From Multiple DevicesFigure 6-3 Sync From Multiple Devices

Multiple LM5574 devices can be synchronized together simply by connecting the SYNC pins together. In this configuration, all of the devices are synchronized to the highest frequency device. The diagram in Figure 6-4 shows the SYNC input and output features of the LM5574. The internal oscillator circuit drives the SYNC pin with a strong pulldown and weak pullup inverter. When the SYNC pin is pulled low either by the internal oscillator or an external clock, the ramp cycle of the oscillator is terminated and a new oscillator cycle begins. Thus, if the SYNC pins of several LM5574 ICs are connected together, the IC with the highest internal clock frequency pulls the connected SYNC pins low first and terminate the oscillator ramp cycles of the other ICs. The LM5574 with the highest programmed clock frequency serve as the controller and control the switching frequency of the all the devices with lower oscillator frequency.

LM5574 Simplified Oscillator Block Diagram and Sync I/O CircuitFigure 6-4 Simplified Oscillator Block Diagram and Sync I/O Circuit