ZHCSNW4 October   2022 LM5012-Q1

PRODUCTION DATA  

  1. 特性
  2. 应用
  3. 说明
  4. Revision History
  5. Device Comparison Table
  6. Pin Configuration and Functions
  7. Specifications
    1. 7.1 Absolute Maximum Ratings
    2. 7.2 ESD Ratings
    3. 7.3 Recommended Operating Conditions
    4. 7.4 Thermal Information
    5. 7.5 Electrical Characteristics
    6. 7.6 Typical Characteristics
  8. Detailed Description
    1. 8.1 Overview
    2. 8.2 Functional Block Diagram
    3. 8.3 Feature Description
      1. 8.3.1  Control Architecture
      2. 8.3.2  Internal VCC Regulator and Bootstrap Capacitor
      3. 8.3.3  Regulation Comparator
      4. 8.3.4  Internal Soft Start
      5. 8.3.5  On-Time Generator
      6. 8.3.6  Current Limit
      7. 8.3.7  N-Channel Buck Switch and Driver
      8. 8.3.8  Schottky Diode Selection
      9. 8.3.9  Enable/Undervoltage Lockout (EN/UVLO)
      10. 8.3.10 Power Good (PGOOD)
      11. 8.3.11 Thermal Protection
    4. 8.4 Device Functional Modes
      1. 8.4.1 Shutdown Mode
      2. 8.4.2 Standby Mode
      3. 8.4.3 Active Mode
      4. 8.4.4 Sleep Mode
  9. Application and Implementation
    1. 9.1 Application Information
    2. 9.2 Typical Application
      1. 9.2.1 Design Requirements
      2. 9.2.2 Detailed Design Procedure
        1. 9.2.2.1 Custom Design With WEBENCH® Tools
        2. 9.2.2.2 Switching Frequency (RRON)
        3. 9.2.2.3 Buck Inductor (LO)
        4. 9.2.2.4 Output Capacitor (COUT)
        5. 9.2.2.5 Input Capacitor (CIN)
        6. 9.2.2.6 Type 3 Ripple Network
      3. 9.2.3 Application Curves
    3. 9.3 Power Supply Recommendations
    4. 9.4 Layout
      1. 9.4.1 Layout Guidelines
        1. 9.4.1.1 Compact PCB Layout for EMI Reduction
        2. 9.4.1.2 Feedback Resistors
      2. 9.4.2 Layout Example
        1. 9.4.2.1 Thermal Considerations
  10. 10Device and Documentation Support
    1. 10.1 Device Support
      1. 10.1.1 第三方产品免责声明
      2. 10.1.2 Development Support
        1. 10.1.2.1 Custom Design With WEBENCH® Tools
    2. 10.2 Documentation Support
      1. 10.2.1 Related Documentation
    3. 10.3 接收文档更新通知
    4. 10.4 支持资源
    5. 10.5 Trademarks
    6. 10.6 Electrostatic Discharge Caution
    7. 10.7 术语表
  11. 11Mechanical, Packaging, and Orderable Information

封装选项

机械数据 (封装 | 引脚)
散热焊盘机械数据 (封装 | 引脚)
订购信息

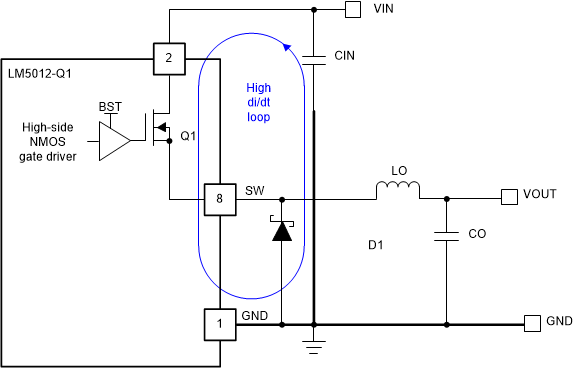
Compact PCB Layout for EMI Reduction

Radiated EMI generated by high di/dt components relates to pulsing currents in switching converters. The larger area covered by the path of a pulsing current, the more electromagnetic emission is generated. The key to minimizing radiated EMI is to identify the pulsing current path and minimize the area of that path.

Figure 9-13 denotes the critical switching loop of the buck converter power stage in terms of EMI. The topological architecture of a buck converter means that a particularly high di/dt current path exists in the loop comprising the input capacitor, the integrated MOSFET of the LM5012-Q1, and Schottky diode. It becomes mandatory to reduce the parasitic inductance of this loop by minimizing the effective loop area.

GUID-BF946E37-B5E3-470F-B3DA-DDC2CEB3F298-low.gifFigure 9-13 DC/DC Buck Converter With Power Stage Circuit Switching Loop

The input capacitor provides the primary path for the high di/dt components of the current of the high-side MOSFET. Placing a ceramic capacitor as close as possible to the VIN and GND pins is the key to EMI reduction. In addition, the cathode of the Schottky diode must be placed closely to the SW pin of the device, while its anode is kept closely to the GND pin.

Keep the trace connecting SW to the inductor as short as possible and just wide enough to carry the load current without excessive heating. Use short, thick traces or copper pours (shapes) for current conduction path to minimize parasitic resistance. Place the output capacitor close to the VOUT side of the inductor, and connect the return terminal of the capacitor to the GND pin and exposed PAD of the LM5012-Q1.