ZHCSK75B August   2019  – April 2021 INA597

PRODUCTION DATA  

  1. 特性
  2. 应用
  3. 说明
  4. 修订历史记录
  5. 器件比较表
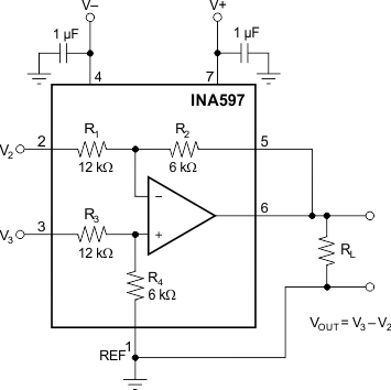
  6. 引脚配置和功能
  7. 规格
    1. 7.1 绝对最大额定值
    2. 7.2 ESD 等级
    3. 7.3 建议运行条件
    4. 7.4 热性能信息
    5. 7.5 电气特性:G = 1/2
    6. 7.6 电气特性:G = 2
    7. 7.7 典型特性
  8. 详细说明
    1. 8.1 概述
    2. 8.2 功能方框图
    3. 8.3 特性说明
    4. 8.4 器件功能模式
  9. 应用和实现
    1. 9.1 应用信息
    2. 9.2 典型应用
      1. 9.2.1 基本电源和信号连接
        1. 9.2.1.1 设计要求
        2. 9.2.1.2 详细设计过程
          1. 9.2.1.2.1 工作电压
          2. 9.2.1.2.2 失调电压调整
          3. 9.2.1.2.3 输入电压范围
          4. 9.2.1.2.4 容性负载驱动能力
        3. 9.2.1.3 应用曲线
      2. 9.2.2 精密仪表放大器
      3. 9.2.3 低功耗、高输出电流精密差分放大器
      4. 9.2.4 伪接地发生器
      5. 9.2.5 差分输入数据采集
      6. 9.2.6 精密电压至电流转换
      7. 9.2.7 其他应用
  10. 10电源相关建议
  11. 11布局
    1. 11.1 布局指南
    2. 11.2 布局示例
  12. 12器件和文档支持
    1. 12.1 文档支持
      1. 12.1.1 相关文档
    2. 12.2 接收文档更新通知
    3. 12.3 支持资源
    4. 12.4 商标
    5. 12.5 静电放电警告
    6. 12.6 术语表
  13. 13机械、封装和可订购信息

封装选项

机械数据 (封装 | 引脚)
散热焊盘机械数据 (封装 | 引脚)
订购信息

基本电源和信号连接

GUID-C5559FF5-D776-4962-B255-68B193C50C1C-low.gif图 9-1 基本电源和信号连接