ZHCSHT3B December   2017  – October 2019 INA381

PRODUCTION DATA.  

  1. 特性
  2. 应用
  3. 说明
    1.     Device Images
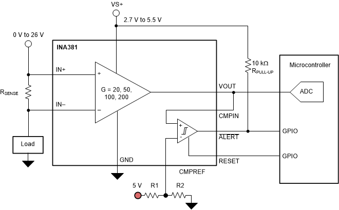
      1.      典型应用
  4. 修订历史记录
  5. Pin Configuration and Functions
    1.     Pin Functions
  6. Specifications
    1. 6.1 Absolute Maximum Ratings
    2. 6.2 ESD Ratings
    3. 6.3 Recommended Operating Conditions
    4. 6.4 Thermal Information
    5. 6.5 Electrical Characteristics
    6. 6.6 Typical Characteristics
  7. Detailed Description
    1. 7.1 Overview
    2. 7.2 Functional Block Diagram
    3. 7.3 Feature Description
      1. 7.3.1 Wide Input Common-Mode Voltage Range
      2. 7.3.2 Precise Low-Side Current Sensing
      3. 7.3.3 High Bandwidth and Slew Rate
      4. 7.3.4 Alert Output
      5. 7.3.5 Adjustable Overcurrent Threshold
      6. 7.3.6 Comparator Hysteresis
    4. 7.4 Device Functional Modes
      1. 7.4.1 Alert Modes
        1. 7.4.1.1 Transparent Output Mode
        2. 7.4.1.2 Latch Output Mode
  8. Applications and Implementation
    1. 8.1 Application Information
      1. 8.1.1 Select a Current-Sensing Resistor
        1. 8.1.1.1 Select a Current-Sensing Resistor: Example
      2. 8.1.2 Increase Comparator Hysteresis
      3. 8.1.3 Operation With Common-Mode Transients Greater Than 26 V
      4. 8.1.4 Input Filtering
    2. 8.2 Typical Applications
      1. 8.2.1 Bidirectional Window Comparator
        1. 8.2.1.1 Design Requirements
        2. 8.2.1.2 Detailed Design Procedure
        3. 8.2.1.3 Application Curve
      2. 8.2.2 Solenoid Low-Side Current Sensing
        1. 8.2.2.1 Design Requirements
        2. 8.2.2.2 Detailed Design Procedure
        3. 8.2.2.3 Application Curve
  9. Power Supply Recommendations
  10. 10Layout
    1. 10.1 Layout Guidelines
    2. 10.2 Layout Example
  11. 11器件和文档支持
    1. 11.1 文档支持
      1. 11.1.1 相关文档
    2. 11.2 接收文档更新通知
    3. 11.3 支持资源
    4. 11.4 商标
    5. 11.5 静电放电警告
    6. 11.6 Glossary
  12. 12机械、封装和可订购信息

封装选项

请参考 PDF 数据表获取器件具体的封装图。

机械数据 (封装 | 引脚)
  • DGS|10
  • DSG|8
散热焊盘机械数据 (封装 | 引脚)
订购信息

Device Images

典型应用

INA381 ina381-typical-application.gif