ZHCSHT3B December   2017  – October 2019 INA381

PRODUCTION DATA.  

  1. 特性
  2. 应用
  3. 说明
    1.     Device Images
      1.      典型应用
  4. 修订历史记录
  5. Pin Configuration and Functions
    1.     Pin Functions
  6. Specifications
    1. 6.1 Absolute Maximum Ratings
    2. 6.2 ESD Ratings
    3. 6.3 Recommended Operating Conditions
    4. 6.4 Thermal Information
    5. 6.5 Electrical Characteristics
    6. 6.6 Typical Characteristics
  7. Detailed Description
    1. 7.1 Overview
    2. 7.2 Functional Block Diagram
    3. 7.3 Feature Description
      1. 7.3.1 Wide Input Common-Mode Voltage Range
      2. 7.3.2 Precise Low-Side Current Sensing
      3. 7.3.3 High Bandwidth and Slew Rate
      4. 7.3.4 Alert Output
      5. 7.3.5 Adjustable Overcurrent Threshold
      6. 7.3.6 Comparator Hysteresis
    4. 7.4 Device Functional Modes
      1. 7.4.1 Alert Modes
        1. 7.4.1.1 Transparent Output Mode
        2. 7.4.1.2 Latch Output Mode
  8. Applications and Implementation
    1. 8.1 Application Information
      1. 8.1.1 Select a Current-Sensing Resistor
        1. 8.1.1.1 Select a Current-Sensing Resistor: Example
      2. 8.1.2 Increase Comparator Hysteresis
      3. 8.1.3 Operation With Common-Mode Transients Greater Than 26 V
      4. 8.1.4 Input Filtering
    2. 8.2 Typical Applications
      1. 8.2.1 Bidirectional Window Comparator
        1. 8.2.1.1 Design Requirements
        2. 8.2.1.2 Detailed Design Procedure
        3. 8.2.1.3 Application Curve
      2. 8.2.2 Solenoid Low-Side Current Sensing
        1. 8.2.2.1 Design Requirements
        2. 8.2.2.2 Detailed Design Procedure
        3. 8.2.2.3 Application Curve
  9. Power Supply Recommendations
  10. 10Layout
    1. 10.1 Layout Guidelines
    2. 10.2 Layout Example
  11. 11器件和文档支持
    1. 11.1 文档支持
      1. 11.1.1 相关文档
    2. 11.2 接收文档更新通知
    3. 11.3 支持资源
    4. 11.4 商标
    5. 11.5 静电放电警告
    6. 11.6 Glossary
  12. 12机械、封装和可订购信息

封装选项

请参考 PDF 数据表获取器件具体的封装图。

机械数据 (封装 | 引脚)
  • DGS|10
  • DSG|8
散热焊盘机械数据 (封装 | 引脚)
订购信息

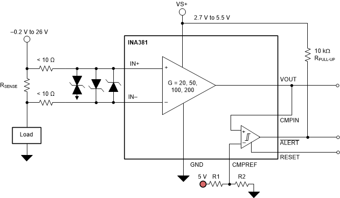
Operation With Common-Mode Transients Greater Than 26 V

With a small amount of additional circuitry, the INA381 can be used in circuits subject to transients greater than 26 V. Use only Zener diodes or Zener-type transient absorbers (sometimes referred to as transorbs)—any other type of transient absorber has an unacceptable time delay. Start by adding a pair of resistors as shown in Figure 47 as a working impedance for the Zener diode. Keep these resistors as small as possible; most often approximately 10 Ω. Larger values can be used with an effect on gain that is discussed in the Input Filteringsection. This circuit limits only short-term transients and, therefore, many applications are satisfied with a 10-Ω resistor along with conventional Zener diodes of the lowest acceptable power rating. This combination uses the least amount of board space. These diodes can be found in packages as small as SOT-523 or SOD-523.

INA381 ina381-transient-protection.gifFigure 47. Transient Protection

In the event that low-power Zener diodes do not have sufficient transient absorption capability, use a higher-power transorb. Figure 47 shows that the most package-efficient solution involves using a single transorb and back-to-back diodes between the device inputs. The most space-efficient solutions are dual, series-connected diodes in a single SOT-523 or SOD-523 package. In either of the examples provided in Figure 47 and Figure 48, the total board area required by the INA381 with all protective components is less than that of an SOIC-8 package, and only slightly greater than that of a VSSOP-8 package.

INA381 ina381-transient-protection-using-a-single-transorb-and-input-clamps.gifFigure 48. Transient Protection Using a Single Transorb and Input Clamps