ZHCSHT3B December   2017  – October 2019 INA381

PRODUCTION DATA.  

  1. 特性
  2. 应用
  3. 说明
    1.     Device Images
      1.      典型应用
  4. 修订历史记录
  5. Pin Configuration and Functions
    1.     Pin Functions
  6. Specifications
    1. 6.1 Absolute Maximum Ratings
    2. 6.2 ESD Ratings
    3. 6.3 Recommended Operating Conditions
    4. 6.4 Thermal Information
    5. 6.5 Electrical Characteristics
    6. 6.6 Typical Characteristics
  7. Detailed Description
    1. 7.1 Overview
    2. 7.2 Functional Block Diagram
    3. 7.3 Feature Description
      1. 7.3.1 Wide Input Common-Mode Voltage Range
      2. 7.3.2 Precise Low-Side Current Sensing
      3. 7.3.3 High Bandwidth and Slew Rate
      4. 7.3.4 Alert Output
      5. 7.3.5 Adjustable Overcurrent Threshold
      6. 7.3.6 Comparator Hysteresis
    4. 7.4 Device Functional Modes
      1. 7.4.1 Alert Modes
        1. 7.4.1.1 Transparent Output Mode
        2. 7.4.1.2 Latch Output Mode
  8. Applications and Implementation
    1. 8.1 Application Information
      1. 8.1.1 Select a Current-Sensing Resistor
        1. 8.1.1.1 Select a Current-Sensing Resistor: Example
      2. 8.1.2 Increase Comparator Hysteresis
      3. 8.1.3 Operation With Common-Mode Transients Greater Than 26 V
      4. 8.1.4 Input Filtering
    2. 8.2 Typical Applications
      1. 8.2.1 Bidirectional Window Comparator
        1. 8.2.1.1 Design Requirements
        2. 8.2.1.2 Detailed Design Procedure
        3. 8.2.1.3 Application Curve
      2. 8.2.2 Solenoid Low-Side Current Sensing
        1. 8.2.2.1 Design Requirements
        2. 8.2.2.2 Detailed Design Procedure
        3. 8.2.2.3 Application Curve
  9. Power Supply Recommendations
  10. 10Layout
    1. 10.1 Layout Guidelines
    2. 10.2 Layout Example
  11. 11器件和文档支持
    1. 11.1 文档支持
      1. 11.1.1 相关文档
    2. 11.2 接收文档更新通知
    3. 11.3 支持资源
    4. 11.4 商标
    5. 11.5 静电放电警告
    6. 11.6 Glossary
  12. 12机械、封装和可订购信息

封装选项

请参考 PDF 数据表获取器件具体的封装图。

机械数据 (封装 | 引脚)
  • DGS|10
  • DSG|8
散热焊盘机械数据 (封装 | 引脚)
订购信息

Increase Comparator Hysteresis

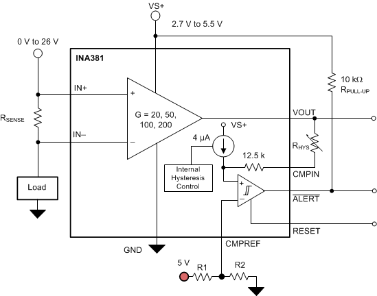
The onboard comparator of the device is designed with a hysteresis of 50 mV. The INA381 is designed for the user to change the hysteresis from a preset value of 50 mV by connecting an external resistor between VOUT and CMPIN. Figure 46 shows a detailed block diagram of adding additional hysteresis.

INA381 ProgHysteresis.gifFigure 46. Increase Hysteresis to the Comparator

The default hysteresis is 50 mV. Internal to the comparator, the INA381 has a current source of 4 µA in series with 12.5 kΩ. The internal current source and hysteresis of the comparator is set by the internal hysteresis control circuit that is enabled only after ALERT is asserted low. ALERT is asserted low during an overcurrent condition when the voltage on VOUT exceeds the threshold set on the CMPREF pin. The internal 4-µA hysteresis circuits are triggered only after ALERT is asserted low.

To increase hysteresis to greater than the default 50 mV, the RHYS resistor must be connected between the VOUT and CMPIN pins. Equation 1 describes the internal configuration to set the external hysteresis resistor.

Equation 1. INA381 equation-rhys.gif

where

  • VHYS is the desired hysteresis voltage
  • RHYS is the external resistor on the input of the CMPIN pin

Table 3 lists the external resistors required at the input of the CMPIN pin to set the hysteresis.

Table 3. Hysteresis Resistor Selection

HYSTERESIS VOLTAGE EXTERNAL RESISTOR AT THE CMPIN PIN
50 mV 0 Ω
75 mV 6.25 kΩ
100 mV 12.5 kΩ
125 mV 18.75 kΩ
150 mV 25 kΩ
200 mV 37.5 kΩ
250 mV 50 kΩ
300 mV 62.5 kΩ