ZHCS170D April   2011  – April 2025 INA200-Q1 , INA201-Q1 , INA202-Q1

PRODUCTION DATA  

  1.   1
  2. 特性
  3. 应用
  4. 说明
  5. 器件比较
  6. 引脚配置和功能
  7. 规格
    1. 6.1 绝对最大额定值
    2. 6.2 ESD 等级
    3. 6.3 建议运行条件
    4. 6.4 热性能信息
    5. 6.5 电气特性:电流分流监控器
    6. 6.6 电气特性:比较器
    7. 6.7 电气特性:通用
    8. 6.8 典型特性
  8. 参数测量信息
    1. 7.1 迟滞
  9. 详细说明
    1. 8.1 概述
    2. 8.2 功能方框图
    3. 8.3 特性说明
      1. 8.3.1 比较器
      2. 8.3.2 输出电压范围
    4. 8.4 器件功能模式
  10. 应用信息
    1. 9.1 应用信息
      1. 9.1.1 基本连接
      2. 9.1.2 选择 RS
      3. 9.1.3 输入滤波
      4. 9.1.4 由 VSENSE 和共模电压导致的精度变化
        1. 9.1.4.1 正常情况 1:VSENSE ≥ 20mV,VCM ≥ VS
        2. 9.1.4.2 正常情况 2:VSENSE ≥ 20mV,VCM < VS
        3. 9.1.4.3 低 VSENSE 情况 1:VSENSE < 20mV,–16V ≤ VCM < 0V;以及低 VSENSE 情况 3:VSENSE < 20mV,VS < VCM ≤ 80V
        4. 9.1.4.4 低 VSENSE 情况 2:VSENSE < 20mV,0V ≤ VCM ≤ VS
      5. 9.1.5 瞬态保护
    2. 9.2 典型应用
      1. 9.2.1 低侧开关过流关断
        1. 9.2.1.1 设计要求
        2. 9.2.1.2 详细设计过程
        3. 9.2.1.3 应用曲线
      2. 9.2.2 高侧开关过流关断
      3. 9.2.3 双向过流比较器
    3. 9.3 电源相关建议
      1. 9.3.1 输出与电源电压上升斜率注意事项
    4. 9.4 布局
      1. 9.4.1 布局指南
      2. 9.4.2 布局示例
  11. 10器件和文档支持
    1. 10.1 接收文档更新通知
    2. 10.2 支持资源
    3. 10.3 商标
    4. 10.4 静电放电警告
    5. 10.5 术语表
  12. 11修订历史记录
  13. 12机械、封装和可订购信息

封装选项

机械数据 (封装 | 引脚)
散热焊盘机械数据 (封装 | 引脚)
订购信息

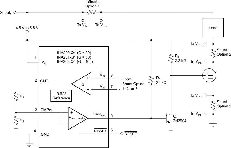
低侧开关过流关断

INA20x-Q1 会测量单向流经电阻分流器的电流,仅在差分输入电压超过阈值限值时才能检测到过流事件。当电流达到 R1 和 R2 分压器的设定限值时,CMPOUT 的输出转换为高电平,Q1 导通,拉低 Pass-FET 的栅极电压,从而关闭电流通路。

INA200-Q1 INA201-Q1 INA202-Q1 低侧开关过流关断
注意:在这种情况下,Q1 用于反相比较器输出。
图 9-5 低侧开关过流关断